电脑桌面
添加内谋知识网--内谋文库,文书,范文下载到电脑桌面
安装后可以在桌面快捷访问

江苏省连云港市2018年中考物理真题试题(含解析).doc

江苏省连云港市2018年中考物理真题试题(含解析).doc_第1页
1/28
江苏省连云港市2018年中考物理真题试题(含解析).doc_第2页
2/28
江苏省连云港市2018年中考物理真题试题(含解析).doc_第3页
3/28
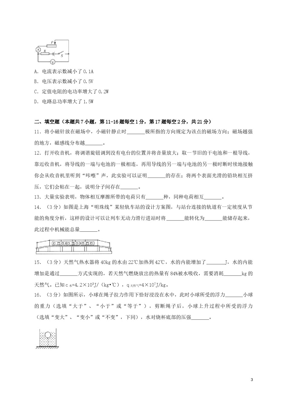
江苏省连云港市2018年中考物理真题试题一、选择题(本大题共10小题,每小题2分,共20分每小题给出的四个选项中只有一个符合题意)1.下列关于声音的说法正确的是()A.乐音都是乐器发出的B.声音的响度越大,音调就越高C.声音是由于物体振动产生的D.响度是由声源振动频率决定的2.下列与物态变化有关的说法正确的是()A.蒸发在任何温度下都能发生B.水凝固时放出热量,温度降低C.霜是空气中的水蒸气凝固形成的D.烧开水时冒出的“白气”是水汽化形成的3.如图所示,O为杠杆的支点,杠杆右端挂有重为G的物体,杠杆在力F1的作用下在水平位置平衡。如果用力F2代替力F1使杠杆仍在水平位置保持平衡,下列关系中正确的是()A.F1<F2B.F1>F2C.F2<GD.F1=G4.清华大学的研究人员发明一种新型陶瓷,既可以像海绵一样变形,也能像陶瓷一样隔热、绝缘,同时具有超轻、高韧性等特点这种材料适合用来制造下列哪种物品()A.自行车的车架B.新型消防服C.输电导线D.便携式水果刀5.关于温度、内能和热量,下列说法正确的是()A.温度相同的物体内能一定相等B.物体的温度越高,所含的热量越多C.汽油机做功冲程燃气的内能增加D.温度相同的物体接触时不发生热传递6.如图所示,一物块从光滑斜面上A点由静止滑下,B为斜面AC的中点,设物块在AB段重力做功为W1,重力的功率为P1;在BC段重力做功为W2,重力的功率为P2,则下列关系正确的是()1A.W1>W2,P1>P2B.W1=W2,P1=P2C.W1=W2,P1<P2D.W1<W2,P1<P27.下列关于运动和力的说法正确的是()A.气体和液体、固体一样也有惯性B.如果运动的物体不受外力作用,它将慢慢停下来C.风吹树叶沙沙响,说明不接触的物体之间也有力的作用D.竖直上抛的物体运动到最高点时速度为0,此刻物体处于静止状态8.如图所示的四个装置,关于它们的说法正确的是()A.图a可用来演示电流的磁效应B.图b可用来演示电磁感应现象C.图c可用来演示磁场对电流的作用D.图d可用来演示电磁铁的磁性强弱与电流大小的关系9.电子驱蚊器利用变频声波直接刺激蚊虫中枢神经,使其非常痛苦,食欲不振,繁殖力下降,无法在此环境生存,从而达到驱蚊的目的其部分参数见表格,取g=10N/kg关于驱蚊器下列说法错误的是()电子驱蚊器参数额定电压220V额定功率2W声波频率22kHz~55kHz产品质量60g产品尺寸9.9×6×3.3(cm3)A.驱蚊器的重力为0.6NB.驱蚊器发出的声音能被正常人听到C.驱蚊器刺激蚊虫中枢神经利用的是超声波D.驱蚊器工作10h消耗电能为0.02kW•h10.如图所示,电源电压恒为15V,定值电阻R的阻值为20Ω,闭合开关后,使变阻器的阻值减小5Ω,电流表示数变化了0.1A,则下列说法正确的是()2A.电流表示数减小了0.1AB.电压表示数减小了0.5VC.定值电阻的电功率增大了0.2WD.电路总功率增大了1.5W二、填空题(本题共7小題,第11-16题每空1分,第17题每空2分,共21分)11.将小磁针放在磁场中,小磁针静止时极所指的方向规定为该点的磁场方向;磁场越强的地方,磁感线分布越。12.打开收音机,将调谐旋钮调到没有电台的位置并将音量放大;取一节旧的干电池和一根导线,靠近收音机,将导线的一端与电池的一极相连,再用导线的另一端与电池的另一极时断时续地接触你会从收音机里听到“咔嚓”声,此实验可以证明的存在;将两个表面光滑的铅块相互挤压,它们会粘在一起,说明分子间存在。13.大量实验表明,物体相互摩擦所带的电荷只有种,同种电荷相互。14.(3分)如图是上海“明珠线”某轻轨车站的设计方案图,与站台连接的轨道有一定坡度从节能的角度分析,这样的设计可以让列车无动力滑行进站时将能转化为能储存起来,此过程中机械能总量。15.(3分)天然气热水器将40kg的水由22℃加热到42℃,水的内能增加了J,水的内能增加是通过方式实现的,若天然气燃烧放出的热量有84%被水吸收,需要消耗kg的天然气。已知c水=4.2×103J/(kg•℃),q天性气=4×107J/kg。小球16.(3分)如图所示,小球在绳子拉力作用下恰好浸没在水中,此时小球所受的浮力的重力(选填“大于”、“小于”或“等于”),剪断绳子后,小球上升过程中所受的浮力(选填“变大”、“...

1、当您付费下载文档后,您只拥有了使用权限,并不意味着购买了版权,文档只能用于自身使用,不得用于其他商业用途(如 [转卖]进行直接盈利或[编辑后售卖]进行间接盈利)。
2、本站所有内容均由合作方或网友上传,本站不对文档的完整性、权威性及其观点立场正确性做任何保证或承诺!文档内容仅供研究参考,付费前请自行鉴别。
3、如文档内容存在违规,或者侵犯商业秘密、侵犯著作权等,请点击“违规举报”。

碎片内容

江苏省连云港市2018年中考物理真题试题(含解析).doc

确认删除?