电脑桌面
添加内谋知识网--内谋文库,文书,范文下载到电脑桌面
安装后可以在桌面快捷访问

湖南省张家界市2018年中考物理真题试题(含解析).doc

湖南省张家界市2018年中考物理真题试题(含解析).doc_第1页
1/8
湖南省张家界市2018年中考物理真题试题(含解析).doc_第2页
2/8
湖南省张家界市2018年中考物理真题试题(含解析).doc_第3页
3/8
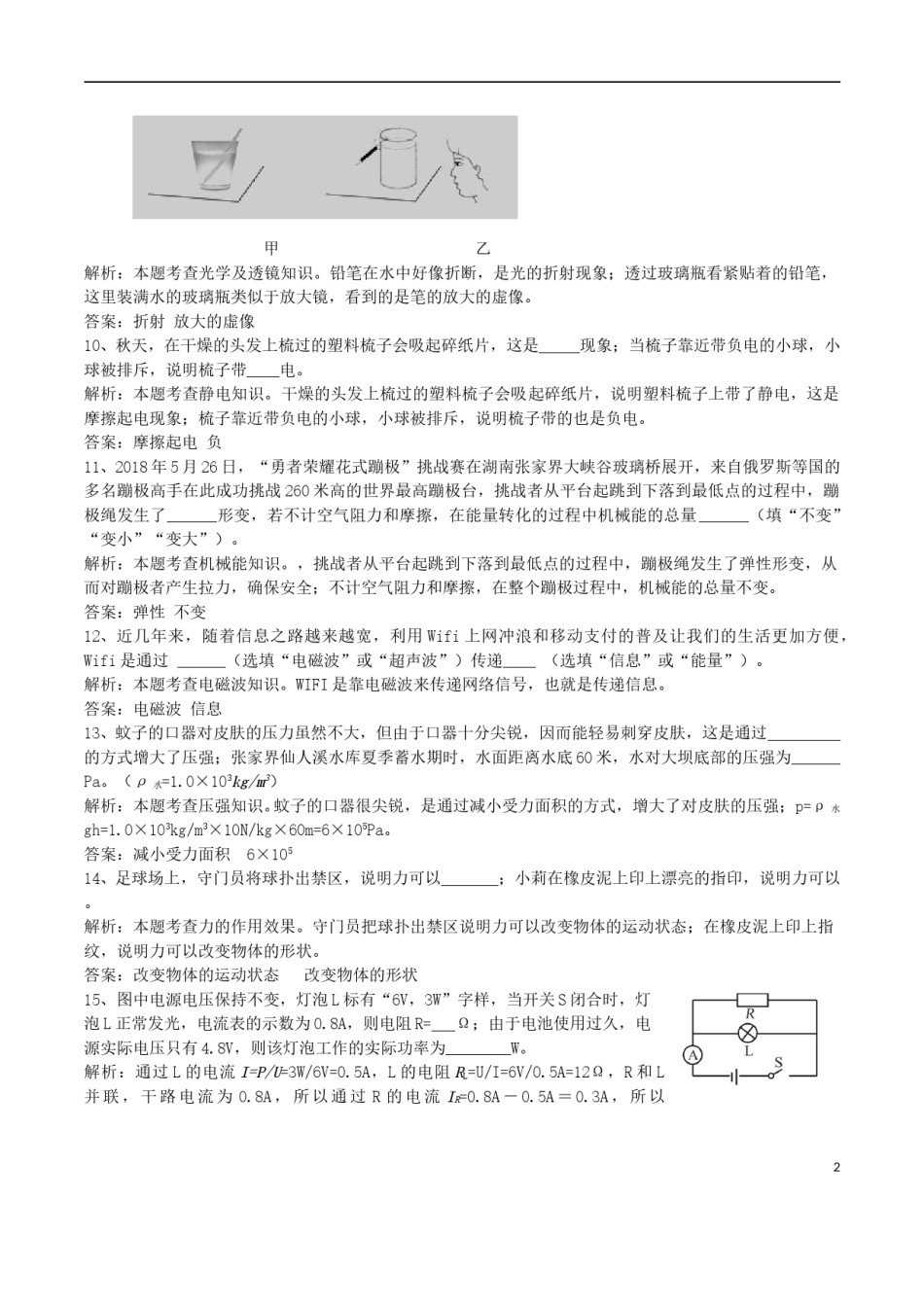
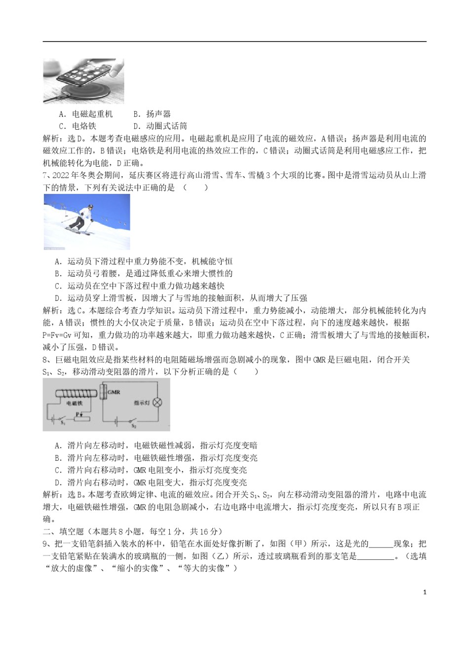
湖南省张家界市2018年中考物理真题试题考生注意:本试卷共四道大题,满分70分,物理与化学同堂考试,总时量120分钟。物理试卷中常数g取10N/kg、ρ水=1.0×103kg/m3、c水=4.2×103J/(kg·℃)。一、选择题(本题共8小题,每小题2分,共16分。每小题只有一个选项符合题意)1、中央电视台“开门大吉”节目里常有人模仿韩红、刘欢等文艺名人的声音,从声音的特性看,主要是模仿声音的()A.音调B.响度C.音色D.声速解析:选C。本题考查声音的特性。不同人的声音的区别,靠的是音色。2、生活中的许多现象都与我们学过的物理知识有关,下列说法正确的是()A.尘土飞扬,说明分子在不停地做无规则运动B.钻木取火,利用做功来改变物体的内能C.人工湖能调节气温,利用水的比热容小D.夏天吃冰糕,看到冰糕周围冒“白气”是汽化现象解析:选B。本题考查热学知识。尘土飞扬是宏观现象,不能说明分子在不停地做无规则运动,A错误;钻木取火是用做功的方式使木头的温度升高,从而达到燃料的燃点,是利用做功来改变物体内能,B正确;人工湖能调节气温,利用的是谁的比热容大,C错误;夏天冰糕周围的白气是空气中的水蒸气遇到冷的冰糕液化成小水滴形成的,D错误。3、如图所示的现象中,由光的反射形成的是()A.日食美景B.天空彩虹C.耀眼幕墙D.林间光柱解析:选C。本题考查光学现象。日食是由光的直线传播形成的,A错误;天空彩虹是由光的折射形成的,B错误;幕墙耀眼是光的镜面反射,是光的反射形成的,C正确;林间光柱是光的直线传播形成的,D错误。4、为让同学们养成关注生活和社会的学习习惯,物理老师要求同学们对身边的物理量进行估测,以下是他们的一些估测数据,你认为数据明显不符合实际的是()A.短跑运动员的速度可达36km/hB.中学生的脉搏跳动一般每分钟75次左右C.中学生的体重约500ND.教室里的课桌高度为80cm解析:选A。本题考查物理量的估测。36km/h=10m/s,这个速度接近短跑世界纪录,中学生身边不可能有跑这么快的人,A错误;其余三个量均接近于实际值,故选A。5、下列生活用品常温下可以导电的是()A.牙刷B.玻璃杯C.瓷碗D.铅笔芯解析:选D。本题考查导体和绝缘体的区分。牙刷是塑料的,是绝缘体,A错误;玻璃和陶瓷都是绝缘体,B、C均错误;铅笔芯的主要成分是石墨,是导体,所以铅笔芯可以导电,D正确。6、现在兴起的智能手机无线充电主要是运用电磁感应技术,当电源的电流通过充电底座中的送电金属线圈产生磁场,带有金属线圈的智能手机靠近该磁场就能接受磁场,产生电流,实现充电过程。以下设备也是利用“磁生电”工作的是()0A.电磁起重机B.扬声器C.电烙铁D.动圈式话筒解析:选D。本题考查电磁感应的应用。电磁起重机是应用了电流的磁效应,A错误;扬声器是利用电流的磁效应工作的,B错误;电烙铁是利用电流的热效应工作的,C错误;动圈式话筒是利用电磁感应工作,把机械能转化为电能,D正确。7、2022年冬奥会期间,延庆赛区将进行高山滑雪、雪车、雪橇3个大项的比赛。图中是滑雪运动员从山上滑下的情景,下列有关说法中正确的是()A.运动员下滑过程中重力势能不变,机械能守恒B.运动员弓着腰,是通过降低重心来增大惯性的C.运动员在空中下落过程中重力做功越来越快D.运动员穿上滑雪板,因增大了与雪地的接触面积,从而增大了压强解析:选C。本题综合考查力学知识。运动员下滑过程中,重力势能减小,动能增大,部分机械能转化为内能,A错误;惯性的大小仅决定于质量,B错误;运动员在空中下落过程,向下的速度越来越快,根据P=Fv=Gv可知,重力做功的功率越来越大,即重力做功越来越快,C正确;滑雪板增大了与雪地的接触面积,减小了压强,D错误。8、巨磁电阻效应是指某些材料的电阻随磁场增强而急剧减小的现象,图中GMR是巨磁电阻,闭合开关S1、S2,移动滑动变阻器的滑片,以下分析正确的是()A.滑片向左移动时,电磁铁磁性减弱,指示灯亮度变暗B.滑片向左移动时,电磁铁磁性增强,指示灯亮度变亮C.滑片向右移动时,GMR电阻变小,指示灯亮度变亮D.滑片向右移动时,GMR电阻变大,指示灯亮度变亮解析:选B。本题考查欧姆定律、电流的磁效应。闭合开关...

1、当您付费下载文档后,您只拥有了使用权限,并不意味着购买了版权,文档只能用于自身使用,不得用于其他商业用途(如 [转卖]进行直接盈利或[编辑后售卖]进行间接盈利)。
2、本站所有内容均由合作方或网友上传,本站不对文档的完整性、权威性及其观点立场正确性做任何保证或承诺!文档内容仅供研究参考,付费前请自行鉴别。
3、如文档内容存在违规,或者侵犯商业秘密、侵犯著作权等,请点击“违规举报”。

碎片内容

湖南省张家界市2018年中考物理真题试题(含解析).doc

确认删除?