电脑桌面
添加内谋知识网--内谋文库,文书,范文下载到电脑桌面
安装后可以在桌面快捷访问

湖北省襄阳市2019年中考物理真题试题(无答案).docx

湖北省襄阳市2019年中考物理真题试题(无答案).docx_第1页
1/5
湖北省襄阳市2019年中考物理真题试题(无答案).docx_第2页
2/5
湖北省襄阳市2019年中考物理真题试题(无答案).docx_第3页
3/5
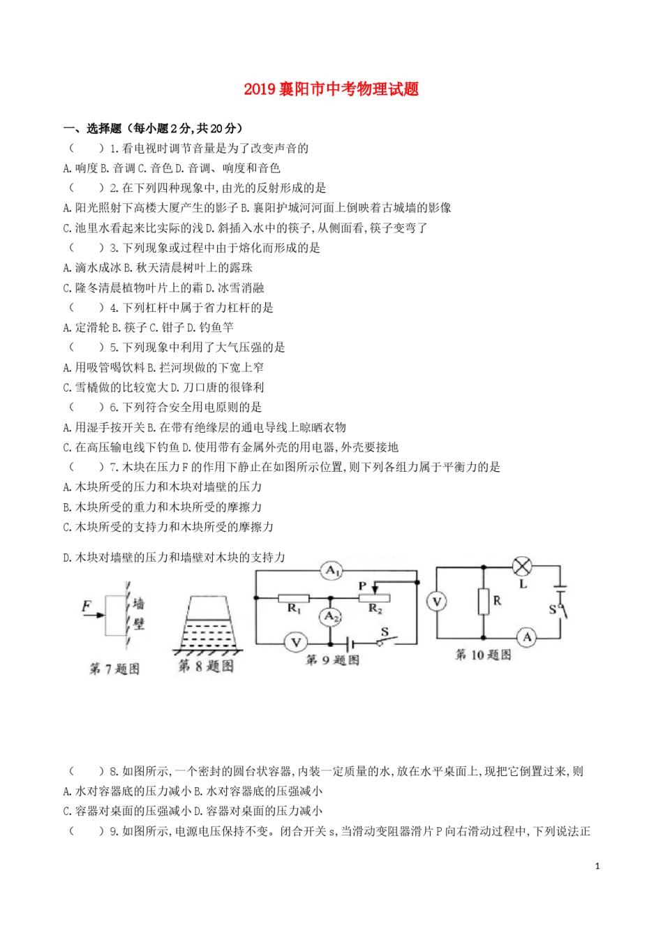
2019襄阳市中考物理试题一、选择题(每小题2分,共20分)()1.看电视时调节音量是为了改变声音的A.响度B.音调C.音色D.音调、响度和音色()2.在下列四种现象中,由光的反射形成的是A.阳光照射下高楼大厦产生的影子B.襄阳护城河河面上倒映着古城墙的影像C.池里水看起来比实际的浅D.斜插入水中的筷子,从侧面看,筷子变弯了()3.下列现象或过程中由于熔化而形成的是A.滴水成冰B.秋天清晨树叶上的露珠C.隆冬清晨植物叶片上的霜D.冰雪消融()4.下列杠杆中属于省力杠杆的是A.定滑轮B.筷子C.钳子D.钓鱼竿()5.下列现象中利用了大气压强的是A.用吸管喝饮料B.拦河坝做的下宽上窄C.雪橇做的比较宽大D.刀口唐的很锋利()6.下列符合安全用电原则的是A.用湿手按开关B.在带有绝缘层的通电导线上晾晒衣物C.在高压输电线下钓鱼D.使用带有金属外壳的用电器,外壳要接地()7.木块在压力F的作用下静止在如图所示位置,则下列各组力属于平衡力的是A.木块所受的压力和木块对墙壁的压力B.木块所受的重力和木块所受的摩擦力C.木块所受的支持力和木块所受的摩擦力D.木块对墙壁的压力和墙壁对木块的支持力()8.如图所示,一个密封的圆台状容器,内装一定质量的水,放在水平桌面上,现把它倒置过来,则A.水对容器底的压力减小B.水对容器底的压强减小C.容器对桌面的压强减小D.容器对桌面的压力减小()9.如图所示,电源电压保持不变。闭合开关s,当滑动变阻器滑片P向右滑动过程中,下列说法正1确的是A.电流表A1的示数变大B.电压表的示数变大C.电压表v的示数与电流表A2的示数的比值变大D.电压表v的示数与电流表A2的示数的乘积变大()10.在如图所示的电路中,电源电压保持不变。闭合开关S,电路正常工作。过了一会儿,灯L熄灭,两个电表中只有一个电表的示数变大,则下列判断中正确的是A.可能是灯L断路,电流表的示数变小B.可能是电阻R短路,电压表的示数变大C.可能是灯L短路,电压表的示数变大D.可能是电阻R断路,电流表的示数变小二、填空题(每空1分,共14分)27.襄阳的清晨,大街小巷都飘散着浓郁的牛肉面香味,这属于现象;在寒冷的冬季,人们通常采用搓手的方法来暖手,这是通过的方式来改变物体内能的。28.照相机是利用了凸透镜可以成倒立、的实像的原理来工作的;小明在游玩古隆中途中,为父母拍摄时发现武侯祠没有完全进入取景框,为了将父母和武侯祠都拍摄下来,他向后退一段距离,并将照相机的镜头(选填“向前伸”或“向后缩”)一点。29.初秋季节小明搭乘出租车去学校,途中他感觉骑自行车的同学小刚正在向后退,他是以为参照物的;下车时,他发现化纤质地的校服紧紧地吸附在秋衣上,这是现象。30.华为某款手机锂电池上面标明电压为37V,容量为3000mAh,则它充满电后存储的电能为J;该手机的待机电流为15mA,则该手机最长待机时间为h31.倔强系数为12N/cm(弹簧每受到12N的力,长度就要变化lcm)的一根弹簧自然悬挂时的长度为6cm,在它下面再悬挂一个48N的重物,由如图所示位置静止放手,在下落过程中,当弹簧的长度在(填某一范围)时,物体的重力势能和动同时转化为弹性势能。物体在经历了一段时间的往复运动后最终停止下来,则物体减小的重力势能最终转化为弹性势能和能。(上述过程没超出该弹簧的弹性限度)32.如图所示,电源电压保持不变,电阻R1=R2=R3=10Ω,若只使R2、R3并联接入电路,则应闭合开关,此时电流表的示数为I1:要使R1,R2串联,应断开开关S1、S2此时电流表的示数为I2,则I1:I2=。33.一正方体物块边长为10cm,漂浮于足够高的盛有足量水的圆柱形容器中,有20%体积露出水面。若物块漂浮时与未投入物块时比较,水对容器底部的压强变化了160Pa,则容器的底面积为m2;物块浸没时与物块漂浮时水对容器底部的压力之比为40:39,则未投入物块时容器中水的深度是m。(g取10Nkg,下同)三、作图与实验探究(每图1分,每空1分,共18分)34.请根据入射光线画出折射光线。35.请画出正方体木块所受的重力的示意图2第34题图第35题图第36题图第37题图36小明同学在“探究沸腾时温度变化的特点”的实验中,根据实验数据绘制出了水沸腾时的图象,如图所示。由图象可知,当时的气压(选填“大于”、“等于”或小于”1个标准大气压:在加热到第8mn时小明将酒精灯撤走,发现温度...

1、当您付费下载文档后,您只拥有了使用权限,并不意味着购买了版权,文档只能用于自身使用,不得用于其他商业用途(如 [转卖]进行直接盈利或[编辑后售卖]进行间接盈利)。
2、本站所有内容均由合作方或网友上传,本站不对文档的完整性、权威性及其观点立场正确性做任何保证或承诺!文档内容仅供研究参考,付费前请自行鉴别。
3、如文档内容存在违规,或者侵犯商业秘密、侵犯著作权等,请点击“违规举报”。

碎片内容

湖北省襄阳市2019年中考物理真题试题(无答案).docx

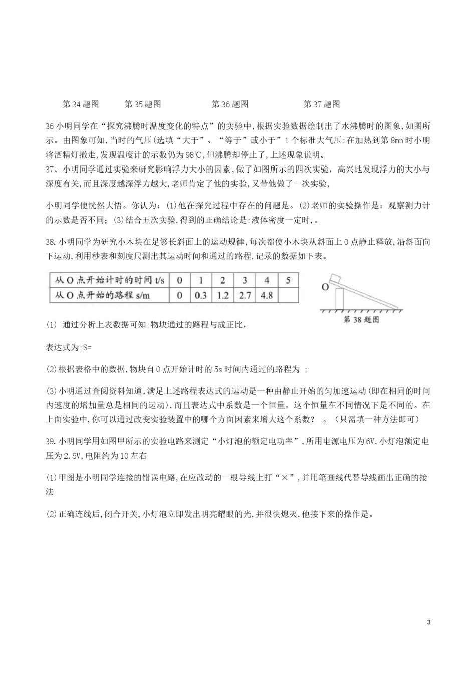
确认删除?