电脑桌面
添加内谋知识网--内谋文库,文书,范文下载到电脑桌面
安装后可以在桌面快捷访问

精品解析:2020年四川省自贡市中考物理试题(原卷版).doc

精品解析:2020年四川省自贡市中考物理试题(原卷版).doc_第1页
1/9
精品解析:2020年四川省自贡市中考物理试题(原卷版).doc_第2页
2/9
精品解析:2020年四川省自贡市中考物理试题(原卷版).doc_第3页
3/9
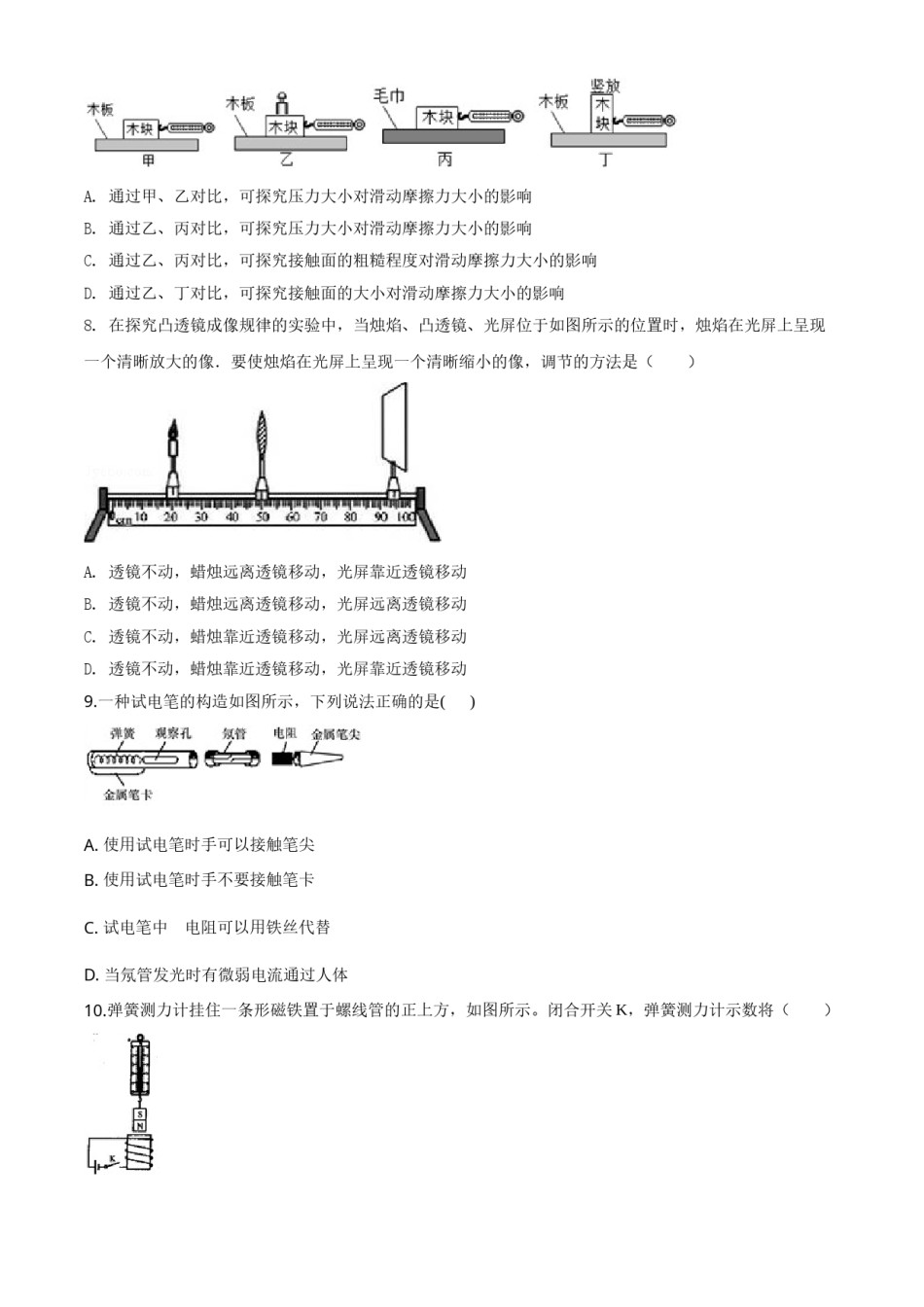
四川省自贡市初2020届毕业生学业考试综合素质(一)物理本试题卷分为第I卷(选择题)和第II卷(非选择题)两部分,共6页,满分85分。答卷前,考生务必将自己的姓名、准考证号填写在答题卡上。答卷时,须将答案答在答题卡上,在本试题卷、草稿纸上答题无效。考试结束后,将试题卷和答题卡一并交回。第I卷选择题(共36分)注意事项∶必须使用2B铅笔将答案标号填涂在答题卡上对应题目标号的位置上。如需改动,用橡皮擦干净后,再选涂其他答案标号。一、选择题(共18小题,每小题2分,共36分。每小题只有一个选项符合题意。)1.2020年5月,一同学乘坐公交车去观看第26届自贡国际恐龙灯会暨2020全民抗疫主题灯会,发现路边树木不停地向后退去,他选择的参照物是()A.路边树木B.远处高山C.公路路面D.乘坐的公交车2.一瓶矿泉水被小华喝了一半,则剩下部分水的密度将()A.变大B.变小C.不变D.无法确定3.2020年6月21日下午,我国许多地方都出现了日环食,自贡城区也观看到了日偏食的奇观。日环食和日偏食现象形成的原因是()A.光的直线传播B.光的反射C.光的折射D.光的色散4.下列现象中属于凝华现象的是()A.雾的形成B.霜的形成C.水结成冰D.露的形成5.估测是我们在生活中常用的一种方法。下列是几个同学估测的数值,其中最接近实际的是()A.正常人的体温约为40℃B.老师正常讲课时声音的响度约为120dBC.普通人的身高约为2.0mD.成年人正常步行的速度约为1.1m/s6.明明用水平推力推静止在地面上的桌子,但没有推动,此时A.水平推力小于桌子的重力B.水平推力小于桌子受到的摩擦力C.水平推力等于桌子的重力D.水平推力等于桌子受到的摩擦力7.下列四幅图呈现的是小明在探究影响滑动摩擦力大小因素时设计的几种实验方案,则下列说法中正确的是A.通过甲、乙对比,可探究压力大小对滑动摩擦力大小的影响B.通过乙、丙对比,可探究压力大小对滑动摩擦力大小的影响C.通过乙、丙对比,可探究接触面的粗糙程度对滑动摩擦力大小的影响D.通过乙、丁对比,可探究接触面的大小对滑动摩擦力大小的影响8.在探究凸透镜成像规律的实验中,当烛焰、凸透镜、光屏位于如图所示的位置时,烛焰在光屏上呈现一个清晰放大的像.要使烛焰在光屏上呈现一个清晰缩小的像,调节的方法是()A.透镜不动,蜡烛远离透镜移动,光屏靠近透镜移动B.透镜不动,蜡烛远离透镜移动,光屏远离透镜移动C.透镜不动,蜡烛靠近透镜移动,光屏远离透镜移动D.透镜不动,蜡烛靠近透镜移动,光屏靠近透镜移动9.一种试电笔的构造如图所示,下列说法正确的是()A.使用试电笔时手可以接触笔尖B.使用试电笔时手不要接触笔卡C.试电笔中的电阻可以用铁丝代替D.当氖管发光时有微弱电流通过人体10.弹簧测力计挂住一条形磁铁置于螺线管的正上方,如图所示。闭合开关K,弹簧测力计示数将()A.变小B.不变C.变大D.无法确定11.用毛皮摩擦过的橡胶棒去靠近甲、乙两个轻小物体,结果甲被排斥,乙被吸引.由此可以判定A.甲带正电,乙带负电B.甲带负电,乙带正电C.甲带负电,乙不带电或带正电D.甲带正电,乙不带电或带负电12.以下几组材料中,都是绝缘体的是A.橡胶、玻璃、塑料B.玻璃、大地、塑料C.人体、空气、石墨D.食盐水溶液、金属、水13.如图是实验室伏安法测电阻的电路图,其中a、b电表应分别为()A.a为电流表,b为电流表B.a为电压表,b为电压表C.a为电流表,b为电压表D.a为电压表,b为电流表14.如图所示,一辆轿车在平直公路上高速行驶时,其上、下表面相比较()A.轿车上表面空气流速小压强大B.轿车上表面空气流速大压强小C.轿车下表面空气流速小压强小D.轿车下表面空气流速大压强大15.如图,重为G的物体在沿斜面向上的拉力作用下,从斜面的底部移到顶部,设沿斜面移动的距离为s,高为h,拉力为F,物体受到的摩擦力为f。则斜面的机械效率为()A.B.C.D.16.一枚重量为G的鸡蛋悬浮在盐水中,如图甲所示.往盐水中继续均匀缓慢加盐,鸡蛋所受浮力F随时间t变化的图像可能是A.B.C.D.17.在图的电路中,电源电压保持不变,R为定值电阻.闭合开关S后,将滑动变阻器的滑片P从最右端移到中间某个位置,电压表和电流表的示数分别变化了△U和△I.下列分析正确的是(...

1、当您付费下载文档后,您只拥有了使用权限,并不意味着购买了版权,文档只能用于自身使用,不得用于其他商业用途(如 [转卖]进行直接盈利或[编辑后售卖]进行间接盈利)。
2、本站所有内容均由合作方或网友上传,本站不对文档的完整性、权威性及其观点立场正确性做任何保证或承诺!文档内容仅供研究参考,付费前请自行鉴别。
3、如文档内容存在违规,或者侵犯商业秘密、侵犯著作权等,请点击“违规举报”。

碎片内容

精品解析:2020年四川省自贡市中考物理试题(原卷版).doc

确认删除?