电脑桌面
添加内谋知识网--内谋文库,文书,范文下载到电脑桌面
安装后可以在桌面快捷访问

精品解析:2020年广西贵港市中考物理试题(解析版).doc

精品解析:2020年广西贵港市中考物理试题(解析版).doc_第1页
1/22
精品解析:2020年广西贵港市中考物理试题(解析版).doc_第2页
2/22
精品解析:2020年广西贵港市中考物理试题(解析版).doc_第3页
3/22
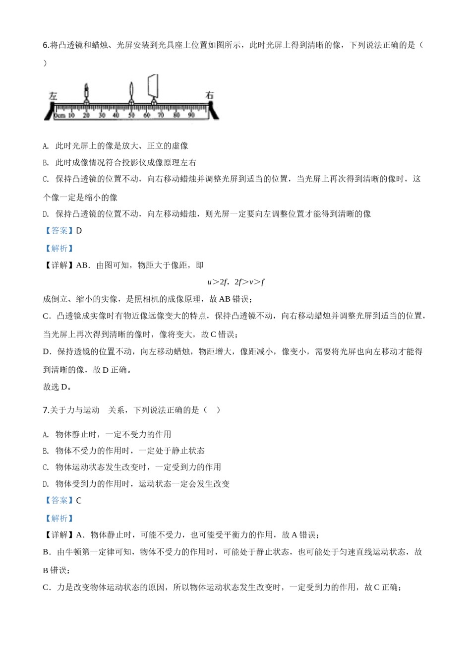
2020年贵港市初中学业水平考试试卷物理一、单项选择题B.普通中学生的身高约为160cmD.体育测试用的实心球质量约为10kg1.下列数据最接近实际的是()A.日光灯的额定功率为1000WC.中学生正常步行的速度约为10m/s【答案】B【解析】【详解】A.日光灯正常工作的电流约0.18A,其功率约为P=UI=220V×0.18A≈40W故A不符合题意;B.成年人的身高在170cm左右,中学生的身高略小于成年人,在160cm左右,故B符合题意;C.中学生正常步行的速度在1.1m/s左右,故C不符合题意;D.中学生体育测试用的实心球质量约为3kg,故D不符合题意。故选B。2.七月的贵港市,大多数天气都是酷暑难耐。为了解暑,人们常常往饮料中加入冰块。饮料中的冰块会慢慢消失,这个过程是()A.熔化B.凝固C.升华D.汽化【答案】A【解析】【详解】固态冰块放入常温下的饮料中会吸热熔化,变为液态水,所以冰块慢慢消失。故选A。3.能源、信息和材料是现代社会发展的三大支柱,下列关于能源、材料、信息说法错误的是()A.太阳能、风能、石油都是可再生能源B.手机话筒的主要作用是把声音信号变成电信号C.半导体是制成集成电路(俗称芯片)的主要材料之一D.电饭锅煮饭时把电能转化为内能【答案】A【解析】【详解】A.太阳能、风能是可再生能源;石油属于化石能源,是不可再生能源,故A错误,符合题意;B.话筒的作用是把声音信号转换成变化的电流,也就是把声音信号变成电信号,故B正确,不符合题意;C.半导体可以制成大规模的集成电路,故C正确,不符合题意;D.电饭锅煮饭时,是电流做功,将电能转化为内能,故D正确,不符合题意。故选A。4.下列实例中,改变物体内能的途径与其他三个不同的是()A.用力搓手,手会发热B.把冰冷的手放到嘴边哈气,手会变暖C.用锯条木头,锯条温度升高D.用手反复弯折铁丝,铁丝弯折处会发热【答案】B【解析】【详解】A.用力搓手,手会发热,这是通过做功的方式增加内能的;B.把冰冷的手放到嘴边哈气,手会变暖,这是通过热传递的方式增加内能的;C.锯木头时锯条发烫,是摩擦生热,属于做功改变物体的内能;D.反复弯折铁丝,人对铁丝做功,铁丝的内能增加,温度升高,是通过做功改变物体的内能;ACD都是通过做功的方式改变内能的,B是通过热传递的方式改变内能的,故B符合题意。故选B。5.下列做法符合安全用电原则的是()A.家庭电路发生火灾时,先灭火再切断电源B.在电线上晾晒衣服C.有金属外壳的用电器必须要接地D.电工师傅站在绝缘凳子上可同时接触火线和零线【答案】C【解析】【详解】A.用电器着火时,要先切断电源,再救火,若直接用水泼易引发触电。故A不符合题意;B.湿衣服是导体,当把湿衣服晾在电线上时,一旦漏电,人接触衣服时会发生触电事故,故B不符合题意;C.有金属外壳的家用电器外壳与大地相连接,如果家用电器内部火线绝缘皮破损或失去绝缘性能,致使火线与外壳接通,外壳就带电,人体接触外壳等于接触火线,就会发生触电事故;如果把外壳用导线接地,即使外壳带了电,电流也会从接地导线流走,人体接触外壳就没有危险,故C符合题意;D.站在绝缘的凳子上同时触摸火线和零线,形成电流通路,有电流通过人体,造成触电事故。故D不符合题意。故选C。6.将凸透镜和蜡烛、光屏安装到光具座上位置如图所示,此时光屏上得到清晰的像,下列说法正确的是()A.此时光屏上的像是放大、正立的虚像B.此时成像情况符合投影仪成像原理左右C.保持凸透镜的位置不动,向右移动蜡烛并调整光屏到适当的位置,当光屏上再次得到清晰的像时,这个像一定是缩小的像D.保持凸透镜的位置不动,向左移动蜡烛,则光屏一定要向左调整位置才能得到清晰的像【答案】D【解析】【详解】AB.由图可知,物距大于像距,即u>2f,2f>v>f成倒立、缩小的实像,是照相机的成像原理,故AB错误;C.凸透镜成实像时有物近像远像变大的特点,保持凸透镜不动,向右移动蜡烛并调整光屏到适当的位置,当光屏上再次得到清晰的像时,像将变大,故C错误;D.保持透镜的位置不动,向左移动蜡烛,物距增大,像距减小,像变小,需要将光屏也向左移动才能得到清晰的像,故D正确。故选D。7.关于力与运动的关系,下列说法正确的...

1、当您付费下载文档后,您只拥有了使用权限,并不意味着购买了版权,文档只能用于自身使用,不得用于其他商业用途(如 [转卖]进行直接盈利或[编辑后售卖]进行间接盈利)。
2、本站所有内容均由合作方或网友上传,本站不对文档的完整性、权威性及其观点立场正确性做任何保证或承诺!文档内容仅供研究参考,付费前请自行鉴别。
3、如文档内容存在违规,或者侵犯商业秘密、侵犯著作权等,请点击“违规举报”。

碎片内容

精品解析:2020年广西贵港市中考物理试题(解析版).doc

确认删除?