电脑桌面
添加内谋知识网--内谋文库,文书,范文下载到电脑桌面
安装后可以在桌面快捷访问

陕西省2015年中考物理试卷及答案.docx

陕西省2015年中考物理试卷及答案.docx_第1页
1/17
陕西省2015年中考物理试卷及答案.docx_第2页
2/17
陕西省2015年中考物理试卷及答案.docx_第3页
3/17
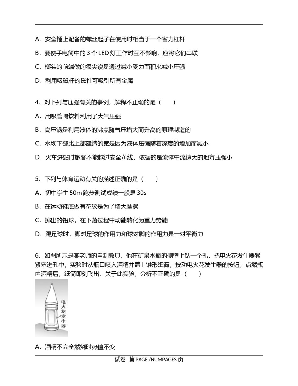
2015年陕西省中考物理试卷(A卷)一、选择题1、对图中的自然现象解释正确的是()A.B.冰挂的形成是凝华现象云的形成是汽化现象C.D.霜的形成是凝固现象雾的形成是液化现象2、关于声现象,下列说法正确的是()A.吹笛子时,手指按压不同的笛孔是为了改变音色B.吉他能发出声音是由于弦在振动C.声呐是利用次声波传递信息的D.市区内禁止鸣笛是在传播过程中减弱噪声3、如图所示为多功能车用安全锤,以下关于安全锤的分析正确的是()试卷第PAGE/NUMPAGES页A.安全锤上配备的螺丝起子在使用时相当于一个省力杠杆B.要使手电筒中的3个LED灯工作时互不影响,应将它们串联C.榔头的前端做的很尖锐是通过减小受力面积来减小压强D.利用吸磁杆的磁性可吸引所有金属4、对下列与压强有关的事例,解释不正确的是()A.用吸管喝饮料利用了大气压强B.高压锅是利用液体的沸点随气压增大而升高的原理制造的C.水坝下部比上部建造的宽是因为液体压强随着深度的增加而减小D.火车进站时旅客不能越过安全黄线,依据的是流体中流速大的地方压强小5、下列与体育运动有关的描述正确的是()A.初中学生50m跑步测试成绩一般是30sB.在运动鞋底做有花纹是为了增大摩擦C.掷出的铅球,在下落过程中动能转化为重力势能D.踢足球时,脚对足球的作用力和球对脚的作用力是一对平衡力6、如图所示是某老师的自制教具,他在矿泉水瓶的侧壁上钻一个孔,把电火花发生器紧紧塞进孔中,实验时从瓶口喷入酒精并盖上锥形纸筒,按动电火花发生器的按钮,点燃瓶内酒精后,纸筒即刻飞出.关于此实验,分析不正确的是()A.酒精不完全燃烧时热值不变试卷第PAGE/NUMPAGES页B.能闻到酒精的气味说明分子在永不停息的做无规则运动C.燃气推动纸筒飞出的过程相当于内燃机的压缩冲程D.纸筒飞出后瓶内气体的内能减小,温度降低7、下列说法正确的是()A.发现有人触电后,应立即用手把触电人拉离带电体B.家庭电路中,开关必须接在零线上C.目前核电站获得核能的途径是核裂变D.煤、石油、天然气都属于可再生能源8、如图所示电路,闭合开关S1、S2,下列对电路的分析正确的是()A.L1与L2串联B.电流表A1测L1的电流C.当开关S2断开时,通过L1的电流变小D.当开关S2断开时,电流表A2的示数变小二、填空题9、LED灯是一种特殊的二极管,按物质的导电性来分类,制作二极管的材料属于试卷第PAGE/NUMPAGES页__________体;要使LED灯发出白光,可用红、__________、蓝三种色光混合而成.10、小强行走时被石块绊了一下,身体向前倾倒,对此情景合理的解释是:小强原来相对于地面是__________的,当他的__________(选填“脚”或“上身”)的运动状态突然改变时,他的__________(选填“脚”或“上身”)由于惯性仍保持原来的运动状态.11、如图是某摄影师抓拍的一滴水珠下落到水面瞬间的照片,水珠后方的人通过水珠成__________、缩小的实像,此时水珠相当于__________镜;水珠在水中所成的像是__________像(选填“虚”或“实”),此时水面相对于__________镜.12、图1是小强“探究通过导体的电流与电阻关系”的实验电路(电源电压保持不变),图2是他依据测得的实验数据绘制的电流I随电阻R变化的图象,由图象可知R两端的电压为__________V;当R的电阻由10Ω更换为15Ω时,闭合开关后,为使R两端的电压__________(选填“改变”或“不变”),滑动变阻器的滑片P应向__________(选填“a”或“b”)端滑动.13、如图所示为一种温度自动报警器的原理图,图中的水银温度计在制作时,玻璃管中封入一段金属丝,电源的两极分别与水银和金属丝相连,当温度达到金属丝下端所指的温度时,电流通过电磁铁的线圈产生__________,电铃响起,发出报警信号,电磁铁的a端为__________极,若将温度计上端的金属丝向下调整,则报警温度将__________(选填“升高”或“降低”).14、(1)请在图1中画出入射光线经凹透镜后的折射光线.试卷第PAGE/NUMPAGES页(2)如图2,O为支点,请画出路灯所受重力G的示意图及其力臂l.三、解答题15、(1)如图1甲所示,用放置在水平台面上的天平称量物体质量时,要使天平横梁水平平衡,应将平衡螺母向__________...

1、当您付费下载文档后,您只拥有了使用权限,并不意味着购买了版权,文档只能用于自身使用,不得用于其他商业用途(如 [转卖]进行直接盈利或[编辑后售卖]进行间接盈利)。
2、本站所有内容均由合作方或网友上传,本站不对文档的完整性、权威性及其观点立场正确性做任何保证或承诺!文档内容仅供研究参考,付费前请自行鉴别。
3、如文档内容存在违规,或者侵犯商业秘密、侵犯著作权等,请点击“违规举报”。

碎片内容

陕西省2015年中考物理试卷及答案.docx

确认删除?