电脑桌面
添加内谋知识网--内谋文库,文书,范文下载到电脑桌面
安装后可以在桌面快捷访问

湖南省湘西土家族苗族自治州2019年中考物理真题试题(无答案).docx

湖南省湘西土家族苗族自治州2019年中考物理真题试题(无答案).docx_第1页
1/5
湖南省湘西土家族苗族自治州2019年中考物理真题试题(无答案).docx_第2页
2/5
湖南省湘西土家族苗族自治州2019年中考物理真题试题(无答案).docx_第3页
3/5
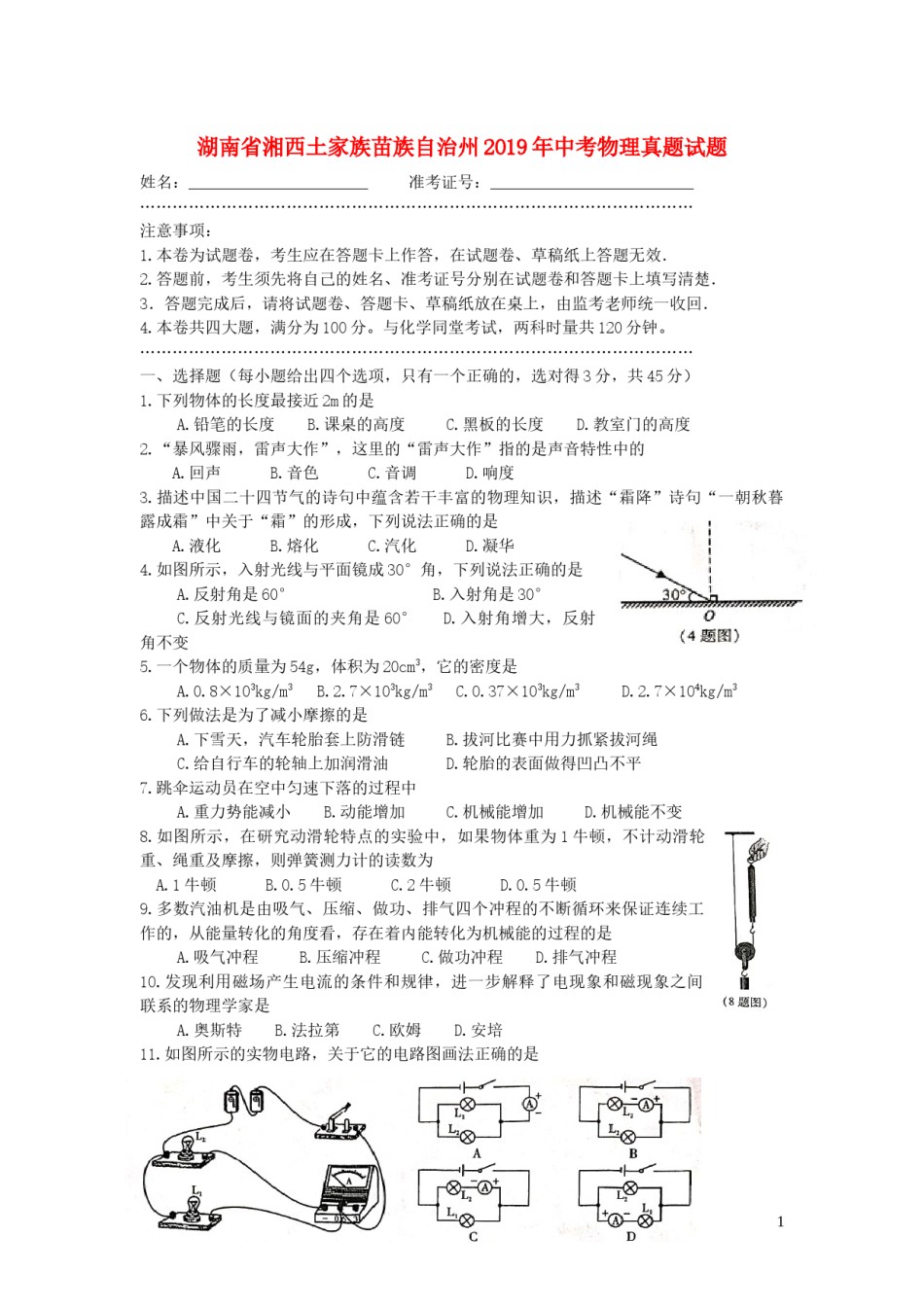
湖南省湘西土家族苗族自治州2019年中考物理真题试题姓名:准考证号:…………………………………………………………………………………………注意事项:1.本卷为试题卷,考生应在答题卡上作答,在试题卷、草稿纸上答题无效.2.答题前,考生须先将自己的姓名、准考证号分别在试题卷和答题卡上填写清楚.3.答题完成后,请将试题卷、答题卡、草稿纸放在桌上,由监考老师统一收回.4.本卷共四大题,满分为100分。与化学同堂考试,两科时量共120分钟。…………………………………………………………………………………………一、选择题(每小题给出四个选项,只有一个正确的,选对得3分,共45分)1.下列物体的长度最接近2m的是A.铅笔的长度B.课桌的高度C.黑板的长度D.教室门的高度2.“暴风骤雨,雷声大作”,这里的“雷声大作”指的是声音特性中的A.回声B.音色C.音调D.响度3.描述中国二十四节气的诗句中蕴含若干丰富的物理知识,描述“霜降”诗句“一朝秋暮露成霜”中关于“霜”的形成,下列说法正确的是A.液化B.熔化C.汽化D.凝华4.如图所示,入射光线与平面镜成30°角,下列说法正确的是A.反射角是60°B.入射角是30°C.反射光线与镜面的夹角是60°D.入射角增大,反射角不变5.一个物体的质量为54g,体积为20cm3,它的密度是A.0.8×103kg/m3B.2.7×103kg/m3C.0.37×103kg/m3D.2.7×104kg/m36.下列做法是为了减小摩擦的是A.下雪天,汽车轮胎套上防滑链B.拔河比赛中用力抓紧拔河绳C.给自行车的轮轴上加润滑油D.轮胎的表面做得凹凸不平7.跳伞运动员在空中匀速下落的过程中A.重力势能减小B.动能增加C.机械能增加D.机械能不变8.如图所示,在研究动滑轮特点的实验中,如果物体重为1牛顿,不计动滑轮重、绳重及摩擦,则弹簧测力计的读数为A.1牛顿B.0.5牛顿C.2牛顿D.0.5牛顿9.多数汽油机是由吸气、压缩、做功、排气四个冲程的不断循环来保证连续工作的,从能量转化的角度看,存在着内能转化为机械能的过程的是A.吸气冲程B.压缩冲程C.做功冲程D.排气冲程10.发现利用磁场产生电流的条件和规律,进一步解释了电现象和磁现象之间联系的物理学家是A.奥斯特B.法拉第C.欧姆D.安培11.如图所示的实物电路,关于它的电路图画法正确的是112.下列现象中能说明分子热运动的是A.走到花园闻到花香B.大雪纷飞C.烧废纸时看到烟雾在空中弥漫D.尘土飞扬13.如图所示的电路中,当滑动变阻器滑片左移时,下面说法正确的是A.电压表示数变大B.总电流变小C.总电阻不变D.R2的电阻变大14.下列能源中,属于不可再生能源的是A.风能B.石油C.水能D.太阳能15.一根原木放在水平地面上,粗略估计它的质量时,我们视其粗细相同,质量分布均匀,现抬起一端使它稍离地面需要500N的力(g=10N/kg),则原木的质量大约为A.50kgB.100kgC.250kgD.500kg二、填空题(本大题共15分,每小题3分,请把答案写在答题卡相应题号横线上)16.某同学把一个凸透镜正对着太阳光,再把一张白纸放在它的另一侧,适当调整位置后,在白纸上出现一个很小很亮的光斑,经过测量得出光斑到凸透镜中心的距离为20cm,则该凸透镜的焦距为cm。17.一个体积为1×10-3m3的铁球全部浸没在水中,它受到水对它的浮力为N(水的密度为1×103kg/m3,g=10N/kg)。18.如图所示为温度计和寒暑表的一部分,其中体温计的读数是℃。19.如图所示,在一个配有活塞的厚透明筒里放一小团硝化棉,把活塞迅速下压,结果观察到硝化棉燃烧,上述改变物体内能的方式是。20.家庭电路中电流过大会引起电路中空气开关跳闸,其原因主要有两种,即发生短路现象和。三、实验探究(本大题共25分,各题按要求在答题卡上相应位置作答,要工整、清晰)21.作图题(8分)(1)图中为一杠杆,画出F1的力臂l1;(2)下图是测量小灯泡电阻的实物图,用笔画代替导线把图补充完整,导线不能交叉。222.简答题(8分)(1)根据下图情景,结合物理知识解释这一现象。(2)如图所示是某段高速公路上的标志牌,它规定小型客车最高行驶速度不得超过100km/h,大型客车、载货汽车最高行驶速度不得超过80km/h。请用物理学知识解释:为什么在同样的道路上,对不同车型设定不一样的最高行驶速度?23.实验题(9分)为了比较...

1、当您付费下载文档后,您只拥有了使用权限,并不意味着购买了版权,文档只能用于自身使用,不得用于其他商业用途(如 [转卖]进行直接盈利或[编辑后售卖]进行间接盈利)。
2、本站所有内容均由合作方或网友上传,本站不对文档的完整性、权威性及其观点立场正确性做任何保证或承诺!文档内容仅供研究参考,付费前请自行鉴别。
3、如文档内容存在违规,或者侵犯商业秘密、侵犯著作权等,请点击“违规举报”。

碎片内容

湖南省湘西土家族苗族自治州2019年中考物理真题试题(无答案).docx

确认删除?