电脑桌面
添加内谋知识网--内谋文库,文书,范文下载到电脑桌面
安装后可以在桌面快捷访问

精品解析:2023年河南省中考物理试题(解析版).docx

精品解析:2023年河南省中考物理试题(解析版).docx_第1页
1/16
精品解析:2023年河南省中考物理试题(解析版).docx_第2页
2/16
精品解析:2023年河南省中考物理试题(解析版).docx_第3页
3/16
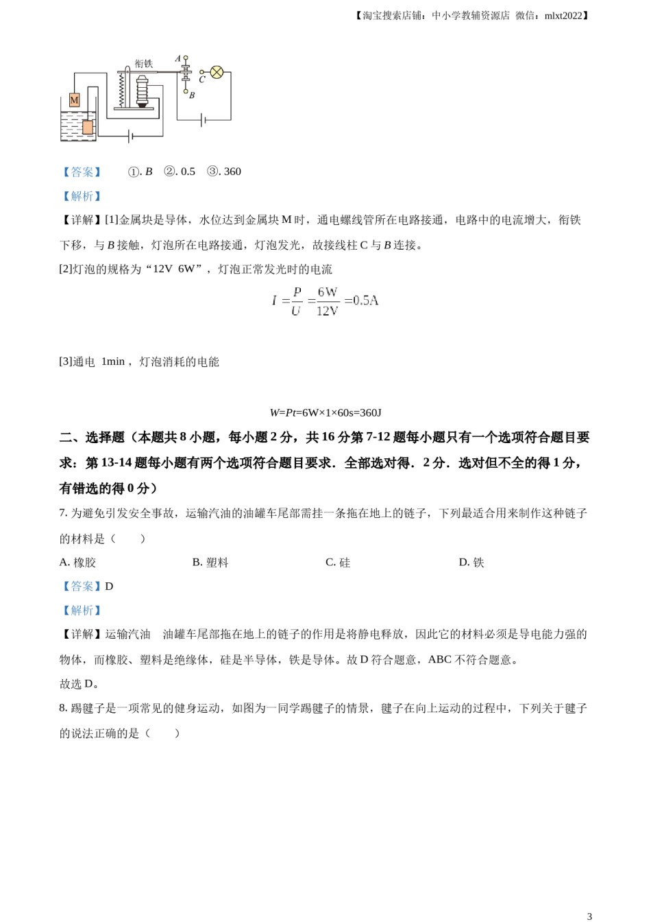
【淘宝搜索店铺:中小学教辅资源店微信:mlxt2022】2023年河南省普通高中招生考试试卷物理一、填空题(本题共6小题、每空1分,共14分)1.从微观世界到无限宇宙,人们一直在探索着自然的奥秘1897年,物理学家汤姆孙发现了电子、揭示了_______是可分的。物理学家_________在前人的研究积累上。发现日月星辰的旋转与苹果下落有着某些相似,.建立了著名的万有引力定律。牛顿【答案】①原子②.【解析】【详解】[1][2]物理学家汤姆孙发现了电子,揭示了原子结构,它由原子核和电子组成;牛顿发现了万有引力,被誉为“近代物理学之父”。2.箫是我国的一种传统乐器,如图所示、演奏者吹箫时,发出的声音是由于空气柱的_______而产生的,演奏者用手指按压不同位置的气孔,是为了改变声音的________。【答案】①.振动②.音调【解析】【详解】[1]声音是由物体振动产生的,箫发出的声音是空气柱振动产生的。[2]演奏者用手指按压不同位置的气孔,则发声的空气柱长度不同,振动频率不同,因此主要是改变声音的音调。3.通过学习物理,我们要学会“见物识理”,用干毛巾擦过的镜子上会粘有细小绒毛,是由于镜子带了_______能吸引轻小物体;中医理疗拔火罐时,罐子吸在皮肤土,是利用了________的作用。【答案】①.电荷②.大气压【解析】【详解】[1]用干毛巾擦过的镜子上会粘有细小绒毛,是因为毛巾与镜子摩擦使镜子带上了电荷,由于镜子带了电荷能吸引轻小物体。[2]拔火罐使用时,先把酒精在罐内烧一下,罐内空气受热排出,此时迅速把罐扣在皮肤上,等到罐内的空气冷却后压强会降低,小于外面的大气压,外面的大气压就将罐紧紧地压在皮肤上。因此这是由于大气压强的作用引起的。1【淘宝搜索店铺:中小学教辅资源店微信:mlxt2022】4.如图所示,湖中的荷花清香四溢,这属于______现象。立于荷尖上的蜻蜓与水中的倒影相映成趣。若蜻蜓距水面。则它与其倒影之间相距_______m。广阔的湖水可以调节周边的气温,这是由于水具有较大的________。【答案】①.扩散②.1.6③.比热容【解析】【详解】[1]湖中的荷花清香四溢,说明分子在不停地做无规则运动,这是扩散现象。[2]蜻蜓距水面0.8m,则蜻蜓的像距水面也是0.8m,则它与其倒影之间相距l=0.8m+0.8m=1.6m[3]潮水对周边气温有一定的调节作用,是因为水的比热容较大,同等条件下,升高或降低相同的温度,吸收或放出的热量比其他物质多。5.小亮与小华在课后利用本质黑板擦对滑动摩擦力进行探究。如图所示,先让黑板擦平整的一面轻触竖直黑板面,松手后黑板擦沿着黑板面竖直下落。黑板擦在下落过程中,小亮认为其受到黑板面的摩擦力作用。小华则认为黑板擦不受摩擦力。你认为_______的观点正确,请简要说明理由:_______。【答案】①.小华②.见解析【解析】【详解】[1][2]滑动摩擦力的产生条件是两个相互接触的物体,接触面粗糙,接触处有弹力,且在接触面上两物体间有相对运动,黑板擦在下落过程中不受到压力,因此,黑板擦不受摩擦力,小华的观点正确。6.如图所示,小明利用电磁继电器设计了一个水位自动报警装置,当水位未达到金属块M时,灯泡不亮。水位达到金属块M时,灯泡亮,则接线柱C应与________(选填“A”或“B”)相连。已知灯泡的规格为“12V6W”,灯泡正常发光时的电流是_________A。通电1min,灯泡消耗的电能是________J。2【淘宝搜索店铺:中小学教辅资源店微信:mlxt2022】【答案】①.B②.0.5③.360【解析】【详解】[1]金属块是导体,水位达到金属块M时,通电螺线管所在电路接通,电路中的电流增大,衔铁下移,与B接触,灯泡所在电路接通,灯泡发光,故接线柱C与B连接。[2]灯泡的规格为“12V6W”,灯泡正常发光时的电流[3]通电1min,灯泡消耗的电能W=Pt=6W×1×60s=360J二、选择题(本题共8小题,每小题2分,共16分第7-12题每小题只有一个选项符合题目要求:第13-14题每小题有两个选项符合题目要求.全部选对得.2分.选对但不全的得1分,有错选的得0分)7.为避免引发安全事故,运输汽油的油罐车尾部需挂一条拖在地上的链子,下列最适合用来制作这种链子的材料是()B.塑料C.硅D.铁A.橡胶【答案】D【解析】【详解】运输汽油的油罐车尾部拖在地...

1、当您付费下载文档后,您只拥有了使用权限,并不意味着购买了版权,文档只能用于自身使用,不得用于其他商业用途(如 [转卖]进行直接盈利或[编辑后售卖]进行间接盈利)。
2、本站所有内容均由合作方或网友上传,本站不对文档的完整性、权威性及其观点立场正确性做任何保证或承诺!文档内容仅供研究参考,付费前请自行鉴别。
3、如文档内容存在违规,或者侵犯商业秘密、侵犯著作权等,请点击“违规举报”。

碎片内容

精品解析:2023年河南省中考物理试题(解析版).docx

确认删除?