电脑桌面
添加内谋知识网--内谋文库,文书,范文下载到电脑桌面
安装后可以在桌面快捷访问

精品解析:2023年湖南省常德市中考物理试题(解析版).docx

精品解析:2023年湖南省常德市中考物理试题(解析版).docx_第1页
1/21
精品解析:2023年湖南省常德市中考物理试题(解析版).docx_第2页
2/21
精品解析:2023年湖南省常德市中考物理试题(解析版).docx_第3页
3/21
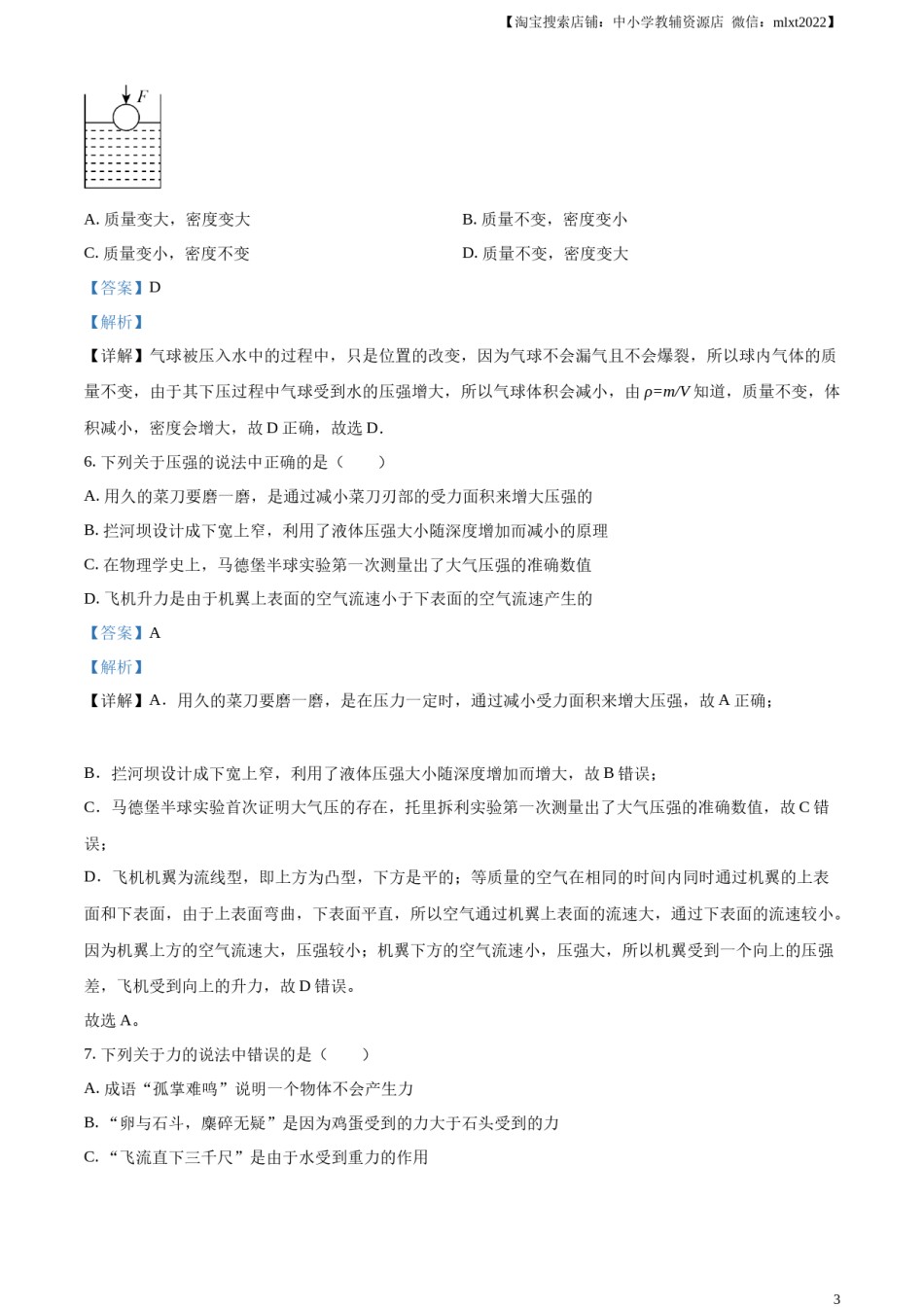
【淘宝搜索店铺:中小学教辅资源店微信:mlxt2022】2023年湖南省常德市中考物理试卷一、选择题(本题共54分,每小题给出的选项中,只有一项是符合题目要求的,考生必须在答题卡中指定位置填涂答案的序号,填涂在其它地方均为无效答案,不给分。每小题选对的得3分,错选或未选的得0分。)1.下列对一些物理量的估测中,贴近事实的是()A.实心球的质量为20kgB.一支新的2B铅笔的长度约为18cmC.人正常步行的速度约为1km/hD.人体安全电压为220V【答案】B【解析】【详解】A.实心球的质量为2kg,故A不符合题意;B.中学生伸开手掌,大拇指指尖到中指指尖的距离大约为18cm,所以一支新的2B铅笔的长度约为18cm,故B符合题意;C.人正常步行的速度约为1m/s,故C不符合题意;D.人体安全电压不超过36V,故D不符合题意。故选B。2.关于生活现象的解释,下列说法中错误的是()A.高压锅煮食物熟得快,是因为锅内气压大,沸点低B.人出汗后吹风扇会感觉更凉快,是因为加快了蒸发C.夏天,从冰箱拿出来的饮料瓶外壁会冒汗,这是一种液化现象D.湖南的冬季,窗户上的小水珠常出现在玻璃内侧【答案】A【解析】【详解】A.因为水的沸点与压强有关,压强增大,沸点升高,煮食物时高压锅的气压比普通锅内的气压高,所以水沸腾时高压锅内的温度高于普通锅内的温度,温度越高,食物熟的越快,故A错误,符合题意;B.人出汗后吹风扇会感觉更凉快,是因为加快了空气流动,加快了汗液的蒸发,故B正确,不符合题意;C.夏天从冰箱中取出的饮料瓶会“冒汗”,这是由于空气中的水蒸气遇冷液化形成的,故C正确,不符合题意;D.冬季室内温度较高,温度高的水蒸气遇到冷的玻璃,放出热量,液化形成小水滴,附着在玻璃内侧,故D正确,不符合题意。1【淘宝搜索店铺:中小学教辅资源店微信:mlxt2022】故选A。3.下列关于凸透镜应用的说法中,正确的是()A.近视眼需要配戴凸透镜来矫正B.望远镜中物镜的作用相当于放大镜C.用手机扫描二维码时,应使二维码位于手机镜头一倍焦距之内D.当投影仪的镜头靠近投影片时,投影仪成的像将变大【答案】D【解析】【详解】A.近视眼观察远处物体时,像成在视网膜的前方,为使光线延迟会聚,应佩戴具有发散作用的凹透镜来矫正,故A错误;B.望远镜中物镜成倒立、缩小的实像,相当于照相机,故B错误;C.手机摄像头是利用物距大于二倍焦距时,成倒立缩小实像的规律工作的,因此,用手机扫描二维码时,应使二维码位于手机镜头的两倍焦距以外,故C错误;D.凸透镜成实像时,物距减小,像距增大,像变大,要使投影仪成像变大,应减小物距,增大像距,所以,应使投影仪远离屏幕(增大像距),同时使镜头靠近投影片(减小物距),故D正确。故选D。4.下面四幅图中,能反映发电机工作原理的是()A.B.C.D.【答案】C【解析】【详解】发电机的工作原理是电磁感应。A.该装置是探究磁极间相互作用规律的装置,故A不符合题意;B.该装置是奥斯特实验装置,该实验说明了通电导线周围存在着磁场,故B不符合题意;C.开关闭合后,在外力作用下使导体左右移动,切割磁感应线,则电流表指针发生偏转,说明此时有感应电流产生,利用该现象制成了发电机,故C符合题意;D.开关闭合后,电路中有电流,通电导体或线圈受到磁场力的作用发生运动,这是电动机的制作原理,故D不符合题意。故选C。5.如图是将一个气球压入水中的过程(气球不会漏气且不会爆裂),球内气体的质量和密度变化情况是2【淘宝搜索店铺:中小学教辅资源店微信:mlxt2022】A.质量变大,密度变大B.质量不变,密度变小C.质量变小,密度不变D.质量不变,密度变大【答案】D【解析】【详解】气球被压入水中的过程中,只是位置的改变,因为气球不会漏气且不会爆裂,所以球内气体的质量不变,由于其下压过程中气球受到水的压强增大,所以气球体积会减小,由ρ=m/V知道,质量不变,体积减小,密度会增大,故D正确,故选D.6.下列关于压强的说法中正确的是()A.用久的菜刀要磨一磨,是通过减小菜刀刃部的受力面积来增大压强的B.拦河坝设计成下宽上窄,利用了液体压强大小随深度增加而减小的原理C.在物理学史上,马德堡半球实验第一次测量出了大气压...

1、当您付费下载文档后,您只拥有了使用权限,并不意味着购买了版权,文档只能用于自身使用,不得用于其他商业用途(如 [转卖]进行直接盈利或[编辑后售卖]进行间接盈利)。
2、本站所有内容均由合作方或网友上传,本站不对文档的完整性、权威性及其观点立场正确性做任何保证或承诺!文档内容仅供研究参考,付费前请自行鉴别。
3、如文档内容存在违规,或者侵犯商业秘密、侵犯著作权等,请点击“违规举报”。

碎片内容

精品解析:2023年湖南省常德市中考物理试题(解析版).docx

确认删除?