电脑桌面
添加内谋知识网--内谋文库,文书,范文下载到电脑桌面
安装后可以在桌面快捷访问

精品解析:2022年贵州省遵义市中考化学真题(原卷版).docx

精品解析:2022年贵州省遵义市中考化学真题(原卷版).docx_第1页
1/8
精品解析:2022年贵州省遵义市中考化学真题(原卷版).docx_第2页
2/8
精品解析:2022年贵州省遵义市中考化学真题(原卷版).docx_第3页
3/8
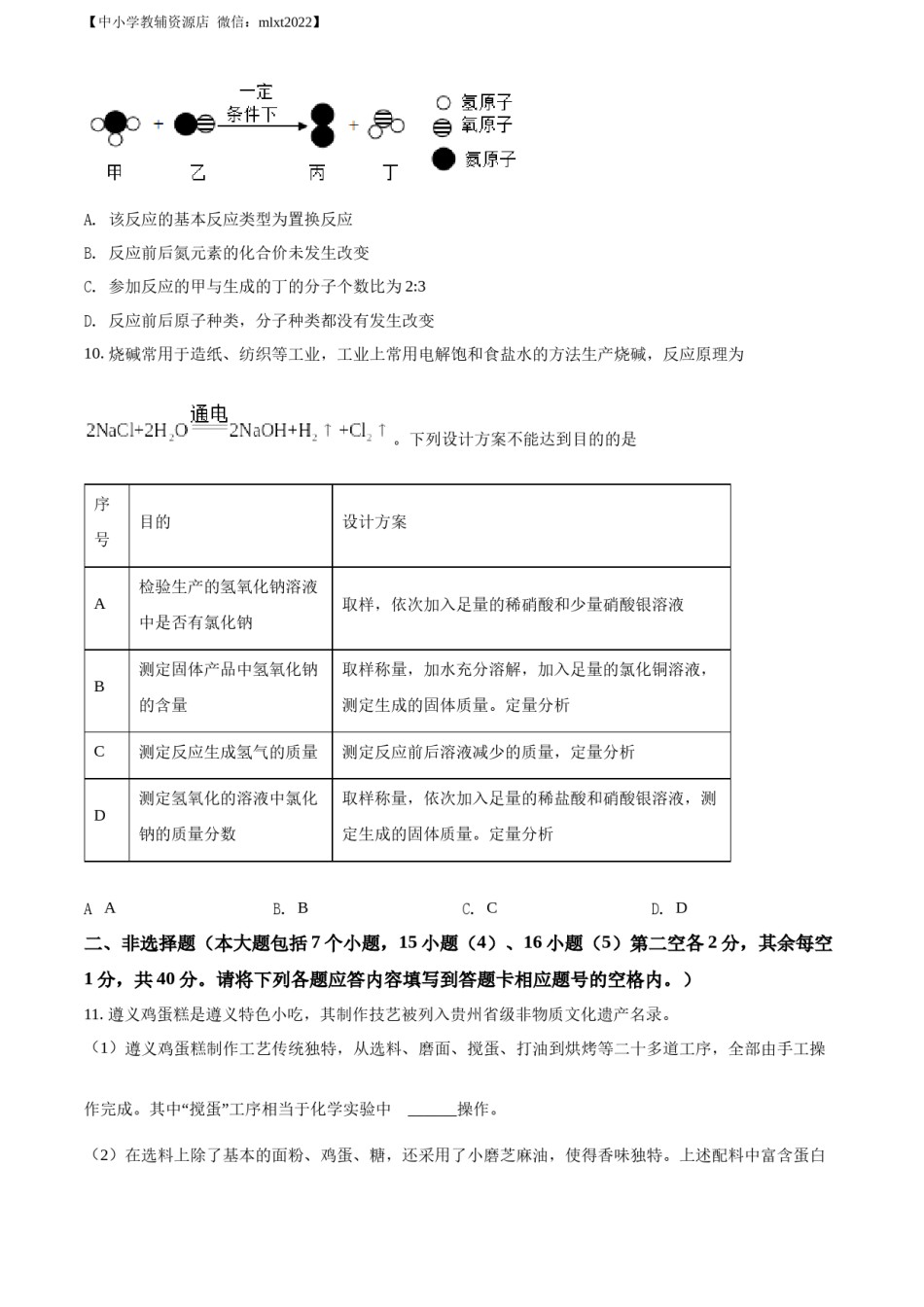
【中小学教辅资源店微信:mlxt2022】2022年遵义市中考化学试题可能用到的相对原子质量:H-1C-12N-14O-16Na-23C1-35.5Cu-64Zn-65Ag-108一、选择题(本大题包括10个小题,每小题2分,共20分。每小题给出的四个选项中,只有一个符合题目要求,清在答题卡选择题栏内用B铅笔将对应题目的答案标号涂黑)1.我国2022年世界环境日的主题是“共建清洁美丽世界”,下列做法不符合该主题的是A.植树造林绿化环境B.随意焚烧生活垃圾C.推广绿色能源汽车D.研制可降解的材料2.下列仪器中能直接加热的是A.锥形瓶B.试管C.量筒D.烧杯3.下列说法正确的是A.吸毒成瘾是一种脑病B.少量吸毒对身体没有损害C.只吸几次毒不会上瘾D.吸食合成毒品危害比传统毒品要小4.某市一家五口为避免蚊虫叮咬,在家一次性点了20盘蚊香,导致全家中毒,出现身体不适、头晕恶心、呼吸困难等症状,为避免蚊香中毒及预防火灾、正确的做法是:①点燃蚊香后,将蚊香放在通风处②将点燃的蚊香远离易燃物品③为达到更好驱蚊效果紧闭门窗④点燃的蚊香不宜靠近头部A.①②③B.①②④C.②③④D.①③④5.锶是人体不可缺少的微量元素。下列说法错误的是A.锶是一种金属元素B.锶原子的质子数为38C.锶的元素符号是SrD.锶的相对原子质量为87.62g6.折耳根是遵义人民喜好的菜肴、其内含有鱼腥草素(C12H22O2)鱼腥草素不溶于水,溶于乙醇、乙醚等.溶剂,有清热解毒,利尿通淋等作用,下列说法错误的是A鱼腥草素由碳、氢、氧三种元素组成B.鱼腥草素分子由碳、氢、氧三种原子构成C.鱼腥草素中碳、氢、氧元素的质量比为6:11:1D.从折耳根中提取鱼腥草素可用乙醇、乙醚作溶剂【中小学教辅资源店微信:mlxt2022】7.下列实验设计能达到实验目的的是A.验证质量守恒定律B.比较红磷和白磷的着火点C.测量H2的体积D.探究铁生锈的条件8.化学变化受多种因素的影响,下列说法错误的是A.铁丝不能在空气中燃烧,因为引燃的温度不够高B.碳与氧气反应的产物种类与反应体系中碳和氧气的质量比有关C.通常在空气中铝比铁耐腐蚀,因为铝的表面生成一层致密的氧化膜D.粉尘爆炸实验中,吹入空气将面粉扬起,是为了增大反应物间的接触面积9.下列反应可用于汽车尾气处理,其反应的微观示意图如下。下列说法正确的是【中小学教辅资源店微信:mlxt2022】A.该反应的基本反应类型为置换反应B.反应前后氮元素的化合价未发生改变C.参加反应的甲与生成的丁的分子个数比为2:3D.反应前后原子种类,分子种类都没有发生改变10.烧碱常用于造纸、纺织等工业,工业上常用电解饱和食盐水的方法生产烧碱,反应原理为。下列设计方案不能达到目的的是序设计方案目的号A检验生产的氢氧化钠溶液取样,依次加入足量的稀硝酸和少量硝酸银溶液中是否有氯化钠测定固体产品中氢氧化钠取样称量,加水充分溶解,加入足量的氯化铜溶液,B的含量测定生成的固体质量。定量分析C测定反应生成氢气的质量测定反应前后溶液减少的质量,定量分析测定氢氧化的溶液中氯化取样称量,依次加入足量的稀盐酸和硝酸银溶液,测D钠的质量分数定生成的固体质量。定量分析A.AB.BC.CD.D二、非选择题(本大题包括7个小题,15小题(4)、16小题(5)第二空各2分,其余每空1分,共40分。请将下列各题应答内容填写到答题卡相应题号的空格内。)11.遵义鸡蛋糕是遵义特色小吃,其制作技艺被列入贵州省级非物质文化遗产名录。(1)遵义鸡蛋糕制作工艺传统独特,从选料、磨面、搅蛋、打油到烘烤等二十多道工序,全部由手工操作完成。其中“搅蛋”工序相当于化学实验中的______操作。(2)在选料上除了基本的面粉、鸡蛋、糖,还采用了小磨芝麻油,使得香味独特。上述配料中富含蛋白【中小学教辅资源店微信:mlxt2022】质的是_______。(3)烘烤环节尤为重要。火过大,烤出来的鸡蛋糕干涩难咽:过小,水分不能及时挥发,烤出来又不够蓬松。从微观角度分析温度对水挥发的影响:_________。(4)遵义鸡蛋糕远销全国,包装时通常会充入氮气,充入氮气的作用是______。12.氧气是人类无法离开的物质,结合图文信息回答下列问题。(1)实验室用高锰酸钾制取氧气的化学方程式为________,应选择的发生和收集装置是________(选填图一中的序号)...

1、当您付费下载文档后,您只拥有了使用权限,并不意味着购买了版权,文档只能用于自身使用,不得用于其他商业用途(如 [转卖]进行直接盈利或[编辑后售卖]进行间接盈利)。
2、本站所有内容均由合作方或网友上传,本站不对文档的完整性、权威性及其观点立场正确性做任何保证或承诺!文档内容仅供研究参考,付费前请自行鉴别。
3、如文档内容存在违规,或者侵犯商业秘密、侵犯著作权等,请点击“违规举报”。

碎片内容

精品解析:2022年贵州省遵义市中考化学真题(原卷版).docx

确认删除?