电脑桌面
添加内谋知识网--内谋文库,文书,范文下载到电脑桌面
安装后可以在桌面快捷访问

精品解析:2022年江苏省南通市中考化学真题(原卷版).docx

精品解析:2022年江苏省南通市中考化学真题(原卷版).docx_第1页
1/7
精品解析:2022年江苏省南通市中考化学真题(原卷版).docx_第2页
2/7
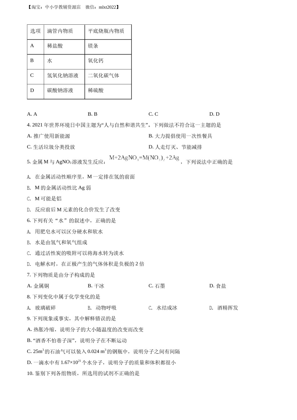
【淘宝:中小学教辅资源店微信:mlxt2022】机密★启用前南通市2022年高中阶段学校招生暨初中学业水平考试化学本试卷分试题卷和答题卡两部分。试题卷共6页,答题卡共4页。满分60分。考试时间60分钟。注意事项:1.答题前,考生务必将自己的姓名、准考证号用0.5毫米的黑色墨迹签字笔填写在答题卡上,并认真核对条形码上的姓名、准考证号、考点、考场号。2.第Ⅰ卷答案使用2B铅笔填涂在答题卡对应题目标号的位置上,第Ⅱ卷答案使用0.5毫米的黑色墨迹签字笔书写在答题卡的对应框内(1-10题须用2B铅笔填涂)。超出答题区域书写的答案无效;在草稿纸、试题卷上答题无效。3.考试结束后,将试题卷和答题卡一并交回。一、单选题1.证据推理是化学学科的重要素养之一。下列宏观事实与相关解释或结论不一致的是A.50mL水和50mL酒精混合后的总体积小于100mL,是由于分子间存在间隙.B.夏日雨后初晴,路面的水渍很快消失,主要是由于水分子运动到空气中去了C水通电分解成氢气和氧气,说明水中含有氢、氧两种元素D.将CO2通入紫色石蕊试液,试液变红,说明CO2是一种酸2.下列化学用语中,既能表示一种物质,还能表示一种元素的是()A.NaB.HC.Cl2D.2N3.如图所示,滴管中吸入某种液体,平底烧瓶中盛有另一种物质,挤压滴管滴入液体,一段时间后气球明显鼓起。下列选项符合题意的是【淘宝:中小学教辅资源店微信:mlxt2022】选项滴管内物质平底烧瓶内物质镁条A稀盐酸氧化钙二氧化碳气体B水稀硫酸C氢氧化钠溶液D碳酸钠溶液A.AB.BC.CD.D4.2021年世界环境日中国主题为“人与自然和谐共生”。下列做法不符合这一主题的是A.推广使用新能源B.大力提倡使用一次性餐具C.生活垃圾分类投放D.人走灯灭、节能减排5.金属M与AgNO3溶液发生反应:,下列说法中正确的是A.在金属活动性顺序里,M一定排在氢的前面B.M的金属活动性比Ag弱C.M可能是铝D.反应前后M元素的化合价发生了改变6.下列有关“水”的叙述中,正确的是A.用肥皂水可以区分硬水和软水B.水是由氢气和氧气组成C.通过活性炭的吸附可以将海水转为淡水D.电解水时,在正极产生的气体体积是负极的2倍7.下列物质是由分子构成的是A.金属铜B.干冰C.石墨D.食盐D.酒精挥发8.下列变化中属于化学变化的是A.玻璃破碎B.动物呼吸C.水结成冰9.下列现象或事实,其中解释错误的是A.热胀冷缩,说明分子的大小随温度的改变而改变B.“酒香不怕巷子深”,说明分子在不断运动C.25m3的石油气可以装入0.024m3的钢瓶中,说明分子之间有间隔D.一滴水中有1.67×1021个水分子,说明分子的质量和体积都很小10.鉴别下列各组物质,所选用的试剂不正确的是【淘宝:中小学教辅资源店微信:mlxt2022】A.面粉和米粉:碘酒B.NaOH固体和NH4NO3固体:水C.硬水和软水:肥皂水D.N2和CO2:澄清石灰水11.现代航空技术使用高能燃料液氢和助燃剂液氧,在发动机内氢气和氧气发生燃烧时生成水。下列有关氢气与氧气的说法中不正确是()A.氢气、氧气和水都是由分子构成的B.氢气和氧气燃烧生成水的过程中,分子种类发生了变化C.氢气和氧气燃烧生成水的过程中,原子种类没有发生改变D.氢气、氧气和水都是化合物12.下列化肥属于复合肥料的是()A.氯化钾B.磷矿粉C.硝酸钠D.硝酸钾13.下列关于燃料与燃烧的说法不正确的是A.物质与氧气发生的反应都属于氧化反应B.木柴架空燃烧更旺是因为增大了木柴与氧气的接触面积C.“烟头”能引发火灾是因为烟头改变了可燃物的着火点D.镁条可以在氮气中燃烧,说明燃烧不一定有氧气参加14.化学符号是独特的化学语言。有关下列几种化学符号说法正确的是①2CO2②K2CO3③N④⑤A.能表示一种物质的是①②B.③表示一个氮分子C.⑤表示的是一种离子D.④表示每个硫酸根离子带2个单位负电荷第II卷(非选择题)二、填空题15.t1℃时,将等质量的硝酸钾和氯化钾分别加入到盛有100g水的两个烧杯中,充分搅拌后现象如图1所示,硝酸钾和氯化钾的溶解度曲线如图2所示。【淘宝:中小学教辅资源店微信:mlxt2022】(1)烧杯②中的上层清液属于___________溶液(填“饱和”或“不饱和”)。(2)烧杯①中溶解的溶质是___________。(写化学式)(3)将t1℃时50g硝酸钾的饱和溶液稀释成10%的溶液,需加水___________g。(4...

1、当您付费下载文档后,您只拥有了使用权限,并不意味着购买了版权,文档只能用于自身使用,不得用于其他商业用途(如 [转卖]进行直接盈利或[编辑后售卖]进行间接盈利)。
2、本站所有内容均由合作方或网友上传,本站不对文档的完整性、权威性及其观点立场正确性做任何保证或承诺!文档内容仅供研究参考,付费前请自行鉴别。
3、如文档内容存在违规,或者侵犯商业秘密、侵犯著作权等,请点击“违规举报”。

碎片内容

精品解析:2022年江苏省南通市中考化学真题(原卷版).docx

确认删除?