电脑桌面
添加内谋知识网--内谋文库,文书,范文下载到电脑桌面
安装后可以在桌面快捷访问

精品解析:2022年吉林省中考化学真题(解析版).docx

精品解析:2022年吉林省中考化学真题(解析版).docx_第1页
1/14
精品解析:2022年吉林省中考化学真题(解析版).docx_第2页
2/14
精品解析:2022年吉林省中考化学真题(解析版).docx_第3页
3/14
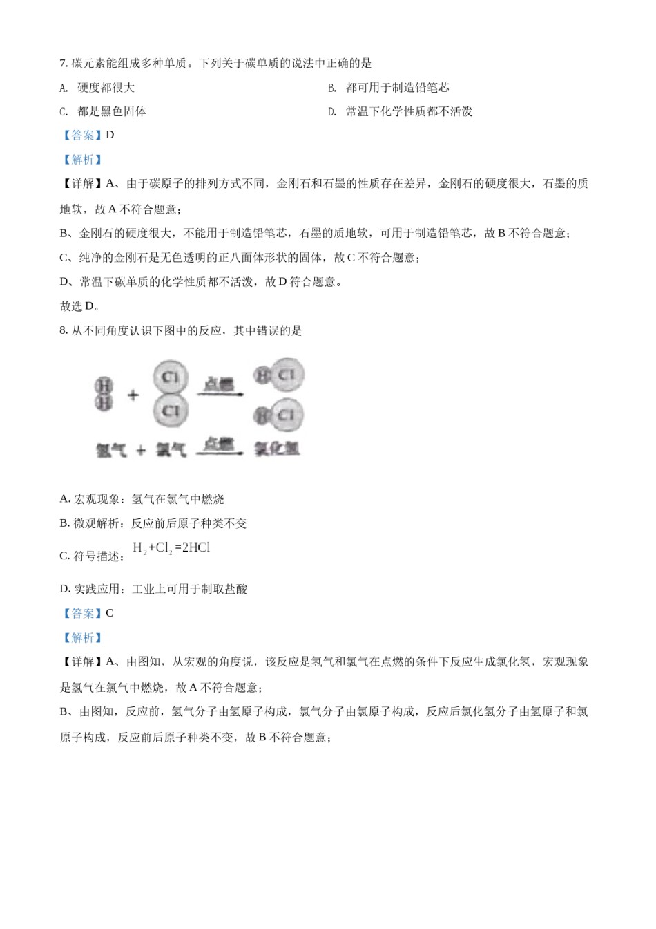
化学可能用到的相对原子质量:C-12O-16一、单项选择题(每小题分,共10分)1.“吉林终有吉临时长春定复往常春”,表达了吉林人民抗击新冠疫情的必胜信念。下列防疫措施中涉及到化学变化的是B.戴口罩C.常通风D.勤消毒A.测体温【答案】D【解析】【详解】A、测量体温的过程中,没有新物质生成,属于物理变化,故选项错误;B、戴口罩,没有新物质生成,属于物理变化,故选项错误;C、通风的过程中,没有新物质生成,属于物理变化,故选项错误;D、消毒的过程中能将细菌杀死,有新物质生成,属于化学变化,故选项正确。故选D。2.下列气体属于空气污染物的是A.二氧化氮B.二氧化碳C.氧气D.氮气【答案】A【解析】【详解】目前计入空气质量评价的主要污染物为:一氧化碳、二氧化氮、二氧化硫、可吸入颗粒物、臭氧等,故选A。3.下列食物富含蛋白质的是A.苹果B.海带C.鸡肉D.米饭【答案】C【解析】【详解】A.苹果富含维生素,此选项不符合题意;B.海带富含维生素,此选项不符合题意;C.鸡肉富含蛋白质,此选项符合题意;D.米饭富含糖类,此选项不符合题意。故选C。4.王安石在《梅花》中写道:“墙角数枝梅,凌寒独自开。遥知不是雪,为有暗香来。”“闻到‘暗香’”说明了A.分子在不断运动B.分子间有间隔C.分子的质量很小D.分子由原子构成【答案】A【解析】【详解】“遥知不是雪,为有暗香来,”“闻到‘暗香’”是花香分子不断运动的结果,故选A。5.在一定溶质质量分数的氯化钠溶液的配制实验中,墩墩同学的操作中错误的是A.B.C.D.【答案】A【解析】【详解】A、取用固体粉末状药品时,瓶塞要倒放,应用药匙取用,不能用手接触药品,图中瓶塞没有倒放,图中所示操作错误;B、托盘天平的使用要遵循“左物右码”的原则,氯化钠需要放在称量纸上称量,图中所示操作正确;C、配制氯化钠溶液时,溶解操作应在烧杯中进行,图中所示操作正确;D、进行溶解操作时,在烧杯中进行,用玻璃棒进行搅拌,图中所示操作正确。故选A。6.习近平总书记提出:“人不负青山,青山定不负人”。下列做法中符合这一理念的是A.乱扔生活垃圾B.合理开采矿物C.焚烧废弃塑料D.过度使用农药【答案】B【解析】【详解】A、乱扔生活垃圾,不利于保护生态环境,不符合题意;B、合理开采矿物,不会危害生态环境,符合题意;C、焚烧废弃塑料,不利于保护生态环境,不符合题意;D、过度使用农药,不利于保护生态环境,不符合题意;故选B。7.碳元素能组成多种单质。下列关于碳单质的说法中正确的是A.硬度都很大B.都可用于制造铅笔芯C.都是黑色固体D.常温下化学性质都不活泼【答案】D【解析】【详解】A、由于碳原子的排列方式不同,金刚石和石墨的性质存在差异,金刚石的硬度很大,石墨的质地软,故A不符合题意;B、金刚石的硬度很大,不能用于制造铅笔芯,石墨的质地软,可用于制造铅笔芯,故B不符合题意;C、纯净的金刚石是无色透明的正八面体形状的固体,故C不符合题意;D、常温下碳单质的化学性质都不活泼,故D符合题意。故选D。8.从不同角度认识下图中的反应,其中错误的是A.宏观现象:氢气在氯气中燃烧B.微观解析:反应前后原子种类不变C.符号描述:D.实践应用:工业上可用于制取盐酸【答案】C【解析】【详解】A、由图知,从宏观的角度说,该反应是氢气和氯气在点燃的条件下反应生成氯化氢,宏观现象是氢气在氯气中燃烧,故A不符合题意;B、由图知,反应前,氢气分子由氢原子构成,氯气分子由氯原子构成,反应后氯化氢分子由氢原子和氯原子构成,反应前后原子种类不变,故B不符合题意;C、由图知,该反应是氢气和氯气在点燃的条件下反应生成氯化氢,反应的化学方程式为:,故C符合题意;D、氢气和氯气在点燃的条件下反应生成氯化氢,该反应在工业上可用于制取盐酸,故D不符合题意。故选C。9.下列关于NaOH和Ca(OH)2的用途中错误的是A.用Ca(OH)2制波尔多液B.用Ca(OH)2改良酸性土壤C.用NaOH溶液检验CO2D.用NaOH固体干燥某些气体【答案】C【解析】【分析】根据氢氧化钠和氢氧化钙的性质进行分析解答。【详解】A、氢氧化钙在农业上可用于制波尔多液,故选项说法正确;B、氢氧化钙具有碱性,可与土壤中的酸性物质反应,能用于改良酸性土壤...

1、当您付费下载文档后,您只拥有了使用权限,并不意味着购买了版权,文档只能用于自身使用,不得用于其他商业用途(如 [转卖]进行直接盈利或[编辑后售卖]进行间接盈利)。
2、本站所有内容均由合作方或网友上传,本站不对文档的完整性、权威性及其观点立场正确性做任何保证或承诺!文档内容仅供研究参考,付费前请自行鉴别。
3、如文档内容存在违规,或者侵犯商业秘密、侵犯著作权等,请点击“违规举报”。

碎片内容

精品解析:2022年吉林省中考化学真题(解析版).docx

确认删除?