电脑桌面
添加内谋知识网--内谋文库,文书,范文下载到电脑桌面
安装后可以在桌面快捷访问

精品解析:2022年山东省聊城市中考化学真题(原卷版).docx

精品解析:2022年山东省聊城市中考化学真题(原卷版).docx_第1页
1/10
精品解析:2022年山东省聊城市中考化学真题(原卷版).docx_第2页
2/10
精品解析:2022年山东省聊城市中考化学真题(原卷版).docx_第3页
3/10
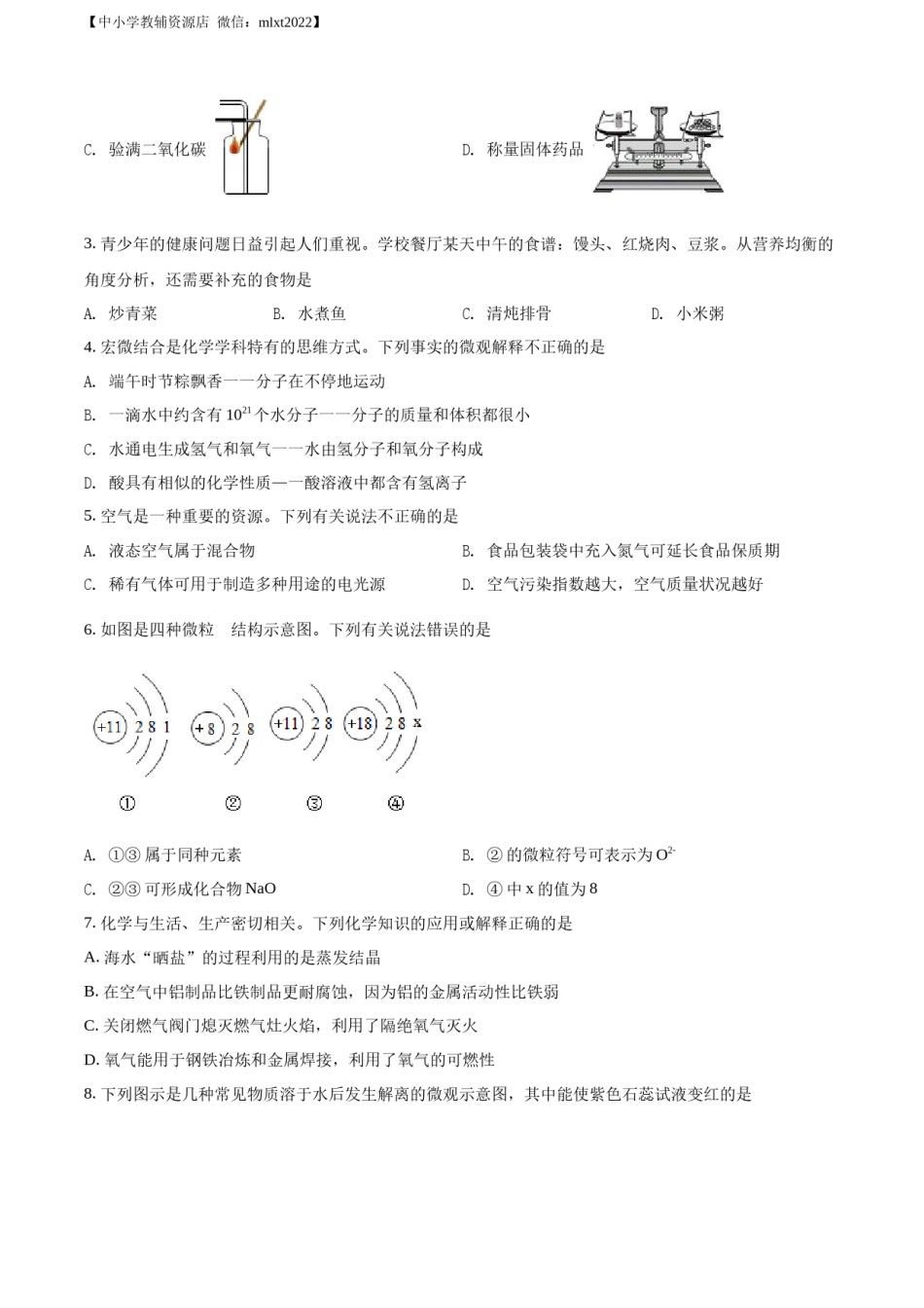
【中小学教辅资源店微信:mlxt2022】二○二二年全市初中学生学业水平考试化学试题亲爱的同学们,伴随着考试的开始,你又走进了一个新的人生驿站。请你在答题之前,一定要仔细阅读以下说明:1.试卷由选择题和非选择题两部分组成,共6页。选择题40分,非选择题60分,共100分,考试时间60分钟。2.将姓名、考场号、座号、考号填写在试题和答题卡指定的位置。3.试题答案全部涂、写在答题卡上,完全按照答题卡中的“注意事项”答题。4.考试结束后,将本试题和答题卡一并交回。愿你放松心情,积极思维,充分发挥,争取交一份满意的答卷。可能用到的相对原子质量:H-1C-12N-14O-16Na-23Mg-24C1-35.5Zn-65第I卷(选择题共40分)一、选择题(本题包括16个小题,共40分。每小题只有一个选项符合题意。1~8小题每题2分,9~16小题每题3分)1.化学科学的神奇之处在于它能改造物质世界,化学改变世界的途径是使物质发生化学变化。以下过程一定涉及到化学变化的是A.抗疫工作者穿戴隔离衣,佩戴防护眼罩B.高压风机将冰片粉碎、吹出,形成雪花C.“天宫课堂”在轨演示水油分离实验D.中国科学家用二氧化碳合成淀粉2.化学是一门以实验为基础的学科。以下实验操作正确的是A过滤黄河水B.稀释浓硫酸.【中小学教辅资源店微信:mlxt2022】C.验满二氧化碳D.称量固体药品3.青少年的健康问题日益引起人们重视。学校餐厅某天中午的食谱:馒头、红烧肉、豆浆。从营养均衡的角度分析,还需要补充的食物是A.炒青菜B.水煮鱼C.清炖排骨D.小米粥4.宏微结合是化学学科特有的思维方式。下列事实的微观解释不正确的是A.端午时节粽飘香一一分子在不停地运动B.一滴水中约含有1021个水分子一一分子的质量和体积都很小C.水通电生成氢气和氧气一一水由氢分子和氧分子构成D.酸具有相似的化学性质—一酸溶液中都含有氢离子5.空气是一种重要的资源。下列有关说法不正确的是A.液态空气属于混合物B.食品包装袋中充入氮气可延长食品保质期C.稀有气体可用于制造多种用途的电光源D.空气污染指数越大,空气质量状况越好6.如图是四种微粒的结构示意图。下列有关说法错误的是A.①③属于同种元素B.②的微粒符号可表示为O2-C.②③可形成化合物NaOD.④中x的值为87.化学与生活、生产密切相关。下列化学知识的应用或解释正确的是A.海水“晒盐”的过程利用的是蒸发结晶B.在空气中铝制品比铁制品更耐腐蚀,因为铝的金属活动性比铁弱C.关闭燃气阀门熄灭燃气灶火焰,利用了隔绝氧气灭火D.氧气能用于钢铁冶炼和金属焊接,利用了氧气的可燃性8.下列图示是几种常见物质溶于水后发生解离的微观示意图,其中能使紫色石蕊试液变红的是【中小学教辅资源店微信:mlxt2022】A.B.C.D.9.2022年5月10日,我国科学家发现的新冠治疗新药千金藤素(C37H38N2O6)获得国家发明专利授权。以下关于千金藤素的说法不正确的是A.千金藤素由碳、氢、氮、氧四种元素组成B.千金藤素中碳、氢、氮、氧四种元素的质量比是37:38:2:6C.千金藤素分子是由碳原子、氢原子、氮原子和氧原子构成D.千金藤素中碳元素的质量分数最大10.某同学在奥运五环中填入了五种物质,该“五连环”中相连物质间发生的反应涉及几种基本反应类型A.1种B.2种C.3种D.4种11.诺贝尔化学奖得主德国化学家GerhardErtl对CO在催化剂【Pt/A12O3/Ba】表面进行的研究,催生了汽车尾气净化装置。下图为汽车尾气净化装置内发生反应的微观示意图,有关说法错误的是A.参加反应的甲与乙的分子个数比为1:1B.参加反应的甲与丁的质量比为1:1C.该反应符合质量守恒定律D.该装置的应用能减少汽车尾气对空气的污染12.为探究铜、锌、X三种金属的活动性,某同学做了如下实验。则三种金属的活动性由强到弱的顺序是【中小学教辅资源店微信:mlxt2022】实验操作现象产生气泡无明显现象X丝表面析出红色固体A.锌、X、铜B.X、锌、铜C.锌、铜、XD.铜、X、锌13.及时归纳梳理是一种很好的学习方法和习惯。以下归纳不正确的是A.化学与安全B.性质与用途①在点燃氢气前,一定要检验它的纯度①水可做溶剂一一水能溶解所有物质②做铁丝燃烧实验时,集气瓶中预先加少量②干冰用于人工降雨一一利用二氧化碳水或铺一层细沙能与水反应的性质C...

1、当您付费下载文档后,您只拥有了使用权限,并不意味着购买了版权,文档只能用于自身使用,不得用于其他商业用途(如 [转卖]进行直接盈利或[编辑后售卖]进行间接盈利)。
2、本站所有内容均由合作方或网友上传,本站不对文档的完整性、权威性及其观点立场正确性做任何保证或承诺!文档内容仅供研究参考,付费前请自行鉴别。
3、如文档内容存在违规,或者侵犯商业秘密、侵犯著作权等,请点击“违规举报”。

碎片内容

精品解析:2022年山东省聊城市中考化学真题(原卷版).docx

确认删除?