电脑桌面
添加内谋知识网--内谋文库,文书,范文下载到电脑桌面
安装后可以在桌面快捷访问

精品解析:2023年重庆市中考化学真题(A卷)(原卷版).docx

精品解析:2023年重庆市中考化学真题(A卷)(原卷版).docx_第1页
1/8
精品解析:2023年重庆市中考化学真题(A卷)(原卷版).docx_第2页
2/8
精品解析:2023年重庆市中考化学真题(A卷)(原卷版).docx_第3页
3/8
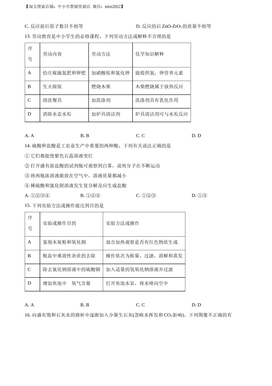
【淘宝搜索店铺:中小学教辅资源店微信:mlxt2022】重庆市2023年初中学业水平暨高中招生考试化学试题(A卷)(全卷共四个大题,满分70分,与物理共用120分钟)注意事项:1.试题的答案书写在答题卡上,不得在试题卷上直接作答。2.作答前认真阅读答题卡上的注意事项。3.考试结束,由监考人员将试题卷和答题卡一并收回。可能用到的相对原子质量:H1C12N14O16Mg24S32Ca40Cu64Ag108一、选择题(本大题包括16个小题,每小题2分,共32分)每小题只有一个选项符合题意。1.斗转星移、日月变换,大自然美丽而神奇。下列自然现象与其他有本质区别的是.A.铜雕锈蚀B.枯木腐朽D.火山烈燃C冰雪消融2.今年世界地球日主题是“众生的地球”,旨在提高公众环保意识。下列做法与该理念不相符的是A.垃圾分类处理B.污水处理排放C.合理开采矿石D.随意焚烧塑料3.为相对原子质量的测定作出卓越贡献的中国科学家是A.张青莲B.袁隆平C.侯德榜D.道尔顿4.食堂里的下列饮品属于溶液的是A.可乐B.西瓜汁C.冰水D.绿豆汤5.规范的操作是实验成功的保障。下列操作不规范或不能达到目的是A.加热粉末B.气密性检查C.液体读数D.收集气体6.粮食问题是2023年“中国一中亚峰会”的主题之一,下列物质富含蛋白质的是【淘宝搜索店铺:中小学教辅资源店微信:mlxt2022】A.小麦B.牛肉C.大米D.水果D.②③④7.为了提高导弹的运载能力,增大其结构强度,弹体外壳材料通常选择①铝合金②硬塑料③水泥④钛合金A.①③B.①②④C.①④8.有关重庆缙云山山火扑救事件的说法错识的是A.湿毛巾捂口鼻可减少浓烟的吸入B.挖掘隔离带是为了清除可燃物C.直升机洒水降低了可燃物的着火点D.CO2灭火利用其密度大于空气,不助燃不可燃9.化学是人类进步的关键。下列叙述不正确的是A.服用葡萄糖酸锌可以预防大脖子病B.给铁制器具涂油漆可以防止生锈C.液氮可以保存活体组织和生物样品D.工业上可用CO与赤铁矿冶炼生铁10.“醋酸视黄酯”是一种食品营养强化剂,化学式为C22H32O2,下列对该物质描述错误的是A.分子中含有56个原子B.由碳、氢、氧三种元素组成C.氢元素的质量分数大于氧元素D.分子中碳、氢原子的个数比是11:1611.《汉书·食货志》对酿酒有这样的记载“用粗米二斛,曲一料,得成酒六斛六斗”。下列有关说法错误的是A.“粗米”到“得酒”发生了缓慢氧化B.“曲”在酿酒过程中可起催化作用C.“酒”的主要成分乙醇属于有机物D.“酒”中的乙醇是人体需要的营养物质12.《科学》刊登了用CO2为原料,不依赖光合作用人工合成淀粉的成果,其中第一步反应如下图所示。下列说法正确的是A.该反应为置换反位B.反应前后分子数目不相等【淘宝搜索店铺:中小学教辅资源店微信:mlxt2022】C.反应前后原子数目不相等D.反应的后ZnO-ZrO2的质量不相等13.劳动教育是中小学生的必修课程。下列劳动方法或解释不合理的是序劳动方法化学知识解释劳动内容号A给庄稼施氮肥和钾肥加硝酸铵和氯化钾能提供氮、钾营养元素B生火做饭燃烧木柴木柴燃烧属于放热反应C清洗餐具加洗涤剂洗涤剂具有乳化作用D消除水壶水垢加炉具清洁剂炉具清洁剂可与水垢反应A.AB.BC.CD.DD.①③14.硫酸和盐酸是工农业生产中重要的两种酸。下列有关说法正确的是①它们都能使紫色石蕊溶液变红②打开盛有浓盐酸的试剂瓶可观察到白雾,说明分子在不断运动③将两瓶浓溶液敞放在空气中,溶液质量都减小④稀硫酸和氯化钡溶液发生复分解及应生成盐酸A.①②③④B.①②④C.①②③15.下列实验方法或操作能达到目的是序实验方法或操作实验或操作目的号A鉴别木炭粉和氧化铜混合加热观察是否有红色物质生成B粗盐中难溶性杂质的去除操作依次为称量、过滤、溶解和蒸发C除去氯化钠溶液中的硫酸铜加入适量的氢氧化钠溶液并过滤D增加鱼池中的氧气含量打开鱼池水泵,将水喷向空中A.AB.BC.CD.D16.向盛有饱和石灰水的烧杯中逐渐加入少量生石灰(忽略水挥发和CO2影响),下列图像不正确的有【淘宝搜索店铺:中小学教辅资源店微信:mlxt2022】A.1个B.2个C.3个D.4个二、填空题(本大题包括5个小题,共21分)17.水是生态之基、生产之要、生命之源。用化学用语填空。(1)保持水的化学性质的最小粒子_____。(2)生理盐水中含有的主要阴离子_____。(...

1、当您付费下载文档后,您只拥有了使用权限,并不意味着购买了版权,文档只能用于自身使用,不得用于其他商业用途(如 [转卖]进行直接盈利或[编辑后售卖]进行间接盈利)。
2、本站所有内容均由合作方或网友上传,本站不对文档的完整性、权威性及其观点立场正确性做任何保证或承诺!文档内容仅供研究参考,付费前请自行鉴别。
3、如文档内容存在违规,或者侵犯商业秘密、侵犯著作权等,请点击“违规举报”。

碎片内容

精品解析:2023年重庆市中考化学真题(A卷)(原卷版).docx

确认删除?