电脑桌面
添加内谋知识网--内谋文库,文书,范文下载到电脑桌面
安装后可以在桌面快捷访问

精品解析:2023年内蒙古通辽市中考化学真题(解析版).docx

精品解析:2023年内蒙古通辽市中考化学真题(解析版).docx_第1页
1/14
精品解析:2023年内蒙古通辽市中考化学真题(解析版).docx_第2页
2/14
精品解析:2023年内蒙古通辽市中考化学真题(解析版).docx_第3页
3/14
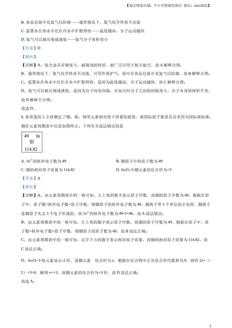
【淘宝搜索店铺:中小学教辅资源店微信:mlxt2022】2023年内蒙古通辽市初中毕业生学业考试试卷化学注意事项:1.本试卷共6页,17小题,满分为50分,与物理同卡不同卷,合考时间为120分钟。2.根据网上阅卷需要,本试卷中的所有试题均要求在答题卡上作答,答在本试卷上的答案无效。可能用到的相对原子质量:H-1C-12N-14O-16S-32Ca-40Fe-56Zn-65一、选择题(本题包括10小题,每小题2分,共20分。每小题只有一个正确答案,请在答题卡上将代表正确答案的字母用2B铅笔涂黑。)1.化学为人类提供了丰富的生活、生产资料。下列过程主要涉及化学变化的是A.沙里淘金B.粮食酿酒C.麦磨成面D.石蜡熔化【答案】B【解析】【详解】A、沙里淘金,只是将沙子里的金淘洗出来,无新物质生成,属于物理变化;B、粮食酿酒,有酒精等新物质生成,属于化学变化;C、麦磨成面,只是形状的改变,无新物质生成,属于物理变化;D、石蜡熔化,只是状态的改变,无新物质生成,属于物理变化。故选B。2.下列物质所属类别正确的是A.氢气一化合物B.空气—纯净物C.碳酸氢钠—盐D.冰水混合物—混合物【答案】C【解析】【详解】A、氢气是由氢元素组成的气体,属于单质,故A错误;B、空气中含有氢气氧气等多种物质,属于混合物,故B错误;C、碳酸氢钠即NaHCO3,是能电离出金属阳离子钠离子和酸根阴离子碳酸氢根离子的化合物,属于盐类,故C正确;D、冰水混合物中只含有水分子,属于纯净物,故D错误。故选C。1【淘宝搜索店铺:中小学教辅资源店微信:mlxt2022】3.正确的实验操作是实验成功的保证。以下操作正确的是A.取用稀硝酸B.转移蒸发皿C.检查装置气密性D.测溶液的pH【答案】C【解析】【详解】A、为防止腐蚀胶头滴管,使用滴管的过程中不可平放或倒置滴管,图示操作错误;B、正在加热的蒸发皿温度较高,为防止烫伤手,不能用手直接拿热的蒸发皿,应用坩埚钳夹取,图示操作错误;C、检查装置气密性的方法:连接仪器,把导管的一端浸没在水里,双手紧贴试管外壁,若导管口有气泡冒出,则说明装置不漏气,图示操作正确;D、用pH试纸测定溶液的pH时,正确的操作方法为在白瓷板或玻璃片上放一小片pH试纸,用玻璃棒蘸取待测液滴到pH试纸上,把试纸显示的颜色与标准比色卡比较,读出pH。不能将pH试纸伸入待测液中,以免污染待测液,图示操作错误;故选C。4.下列物质由分子构成的是A.碳酸钾B.液氧C.金刚石D.银【答案】B【解析】【详解】A、碳酸钾是含有金属元素和非金属元素的化合物,碳酸钾是由钾离子和碳酸根离子构成的,故选项错误;B、液氧是液态的氧气,氧气属于气态非金属单质,是由氧分子构成的,故选项正确;C、金刚石属于固态非金属单质,是由碳原子直接构成的,故选项错误;D、银属于金属单质,是由银原子直接构成的,故选项错误。故选B。5.对下列事实解释不合理的是A.钛合金被广泛应用于航天航空——钛合金硬度大、耐腐蚀2【淘宝搜索店铺:中小学教辅资源店微信:mlxt2022】B.食品包装中充氮气以防腐——通常情况下,氮气化学性质不活泼C.蓝墨水在热水中比在冷水中扩散得快——温度越高,分子运动越快D.氨气可以被压缩成液氨——氨气分子体积变小【答案】D【解析】【详解】A、钛合金具有硬度大,耐腐蚀的性质,被广泛应用于航天航空,故A解释合理;B、通常情况下,氮气化学性质不活泼,可用作保护气,故可在食品包装中充氮气以防腐,故B解释合理;C、蓝墨水在热水中比在冷水中扩散得快,是因为温度越高,分子运动越快,故C解释合理;D、氨气可以被压缩成液氨,是因为分子间有间隔,在加压时分子之间的间隔变小,分子本身的体积不变,故D解释不合理;故选D。6.张青莲院士主持测定了铟、铱、铈等元素相对原子质量的新值,被国际原子量委员会采用为国际新标准。铟在元素周期表中信息如图所示。下列有关说法错误的是A.1n3+的核外电子数为49B.铟原子中的质子数为49C.铟的相对原子质量为114.82D.In2O3中铟元素的化合价为+3【答案】A【解析】【详解】A、由元素周期表中的一格可知,左上角的数字表示原子序数,故铟的原子序数为49,根据在原子中,质子数=核外电子数=原子序数,则铟原子的核外电子数为49,铟离子带3个单位的...

1、当您付费下载文档后,您只拥有了使用权限,并不意味着购买了版权,文档只能用于自身使用,不得用于其他商业用途(如 [转卖]进行直接盈利或[编辑后售卖]进行间接盈利)。
2、本站所有内容均由合作方或网友上传,本站不对文档的完整性、权威性及其观点立场正确性做任何保证或承诺!文档内容仅供研究参考,付费前请自行鉴别。
3、如文档内容存在违规,或者侵犯商业秘密、侵犯著作权等,请点击“违规举报”。

碎片内容

精品解析:2023年内蒙古通辽市中考化学真题(解析版).docx

确认删除?