电脑桌面
添加内谋知识网--内谋文库,文书,范文下载到电脑桌面
安装后可以在桌面快捷访问

精品解析:2023年四川省凉山州中考化学真题(解析版).docx

精品解析:2023年四川省凉山州中考化学真题(解析版).docx_第1页
1/11
精品解析:2023年四川省凉山州中考化学真题(解析版).docx_第2页
2/11
精品解析:2023年四川省凉山州中考化学真题(解析版).docx_第3页
3/11
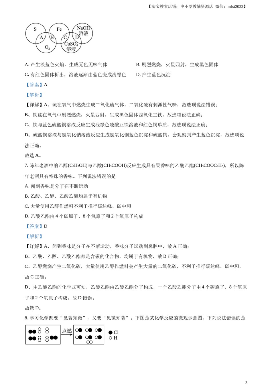
【淘宝搜索店铺:中小学教辅资源店微信:mlxt2022】凉山州2023年初中学业水平暨高中阶段学校招生考试试题物理、化学可能用到的相对原子质量:H-1C-12O-16Fe-56Cu-64Zn-65一、选择题(本大题共20小题,每小题2分,共40分。每小题只有一个选项符合题意)1.凉山宁南豆腐干因其质地细腻、营养丰富成为凉山特产之一、下列制作豆腐的过程涉及化学变化的是A.泡豆B.磨浆C.滤渣D.煮浆【答案】D【解析】【详解】A、泡豆过程中没有新物质生成,属于物理变化,该选项不符合题意;B、磨浆过程中没有新物质生成,属于物理变化,该选项不符合题意;C、滤渣过程中没有新物质生成,属于物理变化,该选项不符合题意;D、煮浆过程中有新物质生成,属于化学变化,该选项符合题意。故选D。2.2023年5月28日,我国自行研制的大型喷气式民用飞机C919完成了首次商业航班飞行。飞机上以氯酸钠为产氧剂提供氧气。能保持氧气化学性质的最小微粒是A.O2B.2OC.OD.O2-【答案】A【解析】【详解】由分子构成的物质,分子是保持其化学性质的最小粒子,氧气由氧分子构成,所以能保持氧气化学性质的最小微粒是氧分子,化学符号O2。故选A。3.我国“十四五规划”和2035年远景目标纲要第十一篇是《推动绿色发展,促进人与自然和谐共生》。下列做法不利于实现该目标的是A.合理使用化肥农药C.开发和利用新能源B.深埋处理废旧电池【答案】BD.减少塑料袋的使用【解析】【详解】A、合理使用化肥农药,有利于保证粮食产量,减少环境污染,故A正确;B、废电池含有汞、镉、铅、锌等重金属有毒物质,深埋处理废旧电池会污染土壤,故B错误;C、开发和利用新能源可以节约化石资源,保护环境,故C正确;D、减少塑料袋的使用可以减少白色污染,保护环境,故D正确。1【淘宝搜索店铺:中小学教辅资源店微信:mlxt2022】故选B。4.近年流行的“自热火锅”给人们的生活带来方便。某品牌“自热火锅”的部分说明如图。下面有关说法错误的是A.聚丙烯塑料属于有机合成材料B.料包中的营养成分缺少维生素C.牛肉、淀粉制品均富含蛋白质D.“自热”原理是生石灰与水反应放热【答案】C【解析】【详解】A.聚丙烯塑料属于有机合成材料,故选项说法正确,不符合题意;B.由图可知,料包包括牛肉和淀粉制品,牛肉中含蛋白质、脂肪,淀粉制品中含有淀粉,根据食物中营养物质可知,料包中没有蔬菜,料包中的营养成分缺少维生素,故选项说法正确,不符合题意;C.牛肉中含蛋白质比较丰富,淀粉是一种糖类,故选项说法错误,符合题意;D.“自热”原理是生石灰与水反应,生成熟石灰,并放出大量热,使水温升高,从而起到加热的作用,故选项说法正确,不符合题意,故选C。5.2023年3月27日,是“全国中小学生安全教育日”。下列说法错误的是A.CO中毒者应立即移至通风处B.进入久未开启的菜窖前先做灯火实验C.高楼火灾时,人应乘电梯逃生D.吸烟有害健康,青少年一定不要吸烟【答案】C【解析】【详解】A、一氧化碳中毒后,应立即移至通风处,大量呼吸新鲜空气,该选项说法正确;B、久未开启的菜窖中可能二氧化碳含量过高,进入之前应先进行灯火实验,该选项说法正确;C、高楼火灾时,不能乘坐电梯逃生,该选项说法错误;D、吸烟有害健康,青少年一定不要吸烟,该选项说法正确。故选C。6.某同学在奥运五环中填入了五种物质,图中环的相交部分是两种物质在一定条件下发生化学反应的现象,其中描述错误的是2【淘宝搜索店铺:中小学教辅资源店微信:mlxt2022】A.产生淡蓝色火焰,生成无色无味气体B.剧烈燃烧,火星四射,生成黑色固体C.有红色固体析出,溶液逐渐由蓝色变成浅绿色D.产生蓝色沉淀【答案】A【解析】【详解】A、硫在氧气中燃烧生成二氧化硫气体,二氧化硫有刺激性气味,故选项说法错误;B、铁丝在氧气中剧烈燃烧,火星四射,生成黑色固体四氧化三铁,故选项说法正确;C、铁与蓝色硫酸铜溶液反应生成浅绿色硫酸亚铁溶液和红色铜单质,故选项说法正确;D、硫酸铜溶液与氢氧化钠溶液反应生成氢氧化铜蓝色沉淀和硫酸钠,会观察到产生蓝色沉淀,故选项说法正确。故选A。7.陈年老酒中的乙醇(C2H5OH)与乙酸(CH3COOH)反应生成具有果香味的乙酸乙酯(CH3COOC2H5),所以陈年老酒...

1、当您付费下载文档后,您只拥有了使用权限,并不意味着购买了版权,文档只能用于自身使用,不得用于其他商业用途(如 [转卖]进行直接盈利或[编辑后售卖]进行间接盈利)。
2、本站所有内容均由合作方或网友上传,本站不对文档的完整性、权威性及其观点立场正确性做任何保证或承诺!文档内容仅供研究参考,付费前请自行鉴别。
3、如文档内容存在违规,或者侵犯商业秘密、侵犯著作权等,请点击“违规举报”。

碎片内容

精品解析:2023年四川省凉山州中考化学真题(解析版).docx

确认删除?