电脑桌面
添加内谋知识网--内谋文库,文书,范文下载到电脑桌面
安装后可以在桌面快捷访问

精品解析:2023年江西省中考化学真题(解析版).docx

精品解析:2023年江西省中考化学真题(解析版).docx_第1页
1/16
精品解析:2023年江西省中考化学真题(解析版).docx_第2页
2/16
精品解析:2023年江西省中考化学真题(解析版).docx_第3页
3/16
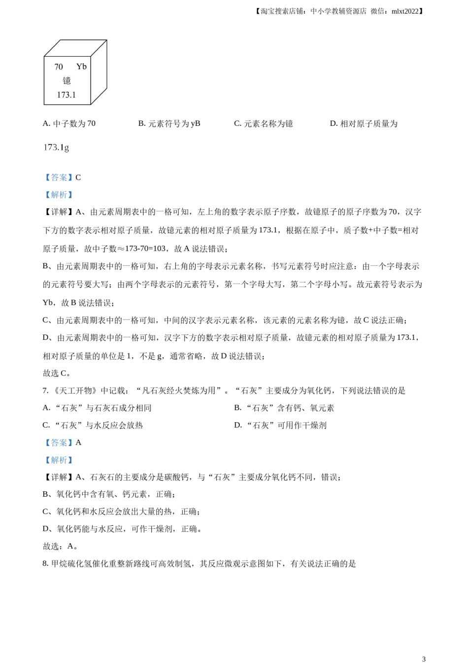
【淘宝搜索店铺:中小学教辅资源店微信:mlxt2022】江西省2023年初中学业水平考试化学试题卷本卷可能用到的相对原子质量:H-1C-12N-14O-16S-32Cl-35.5Ca-40Fe-56一、单项选择题(本大题共10小题,1-5每题1分,6-10每题2分,共15分)在每小题列出的四个备选项中只有一项是最符合题目要求的,请将其代码填涂在答题卡相应位置。错选、多选或未选均不得分。1.井冈山红色研学之旅体验的下列项目中,发生化学变化的是A.稻草编鞋B.粗布裁衣C.竹子制筒D.红米煮饭【答案】D【解析】【详解】A、草鞋编制,只是形状的变化,没有新物质生成,属于物理变化;B、粗布裁衣,只是形状的变化,没有新物质生成,属于物理变化;C、竹子制筒改变竹子的形状,没有新物质生成,属于物理变化;D、红米煮饭,加热过程中,有新物质生成,属于化学变化。故选D。2.下列行为不符合“低碳生活”理念的是A.走路上学B.随手关灯C.焚烧垃圾D.植树种草【答案】C【解析】【详解】A、走路上学,能减少燃油、燃气等交通工具的使用,从而减少二氧化碳的排放,故选项符合“低碳生活”理念;B、随手关灯,可以节约能源,减少了二氧化碳的排放,故选项符合“低碳生活”理念;C、焚烧垃圾,会产生大量的二氧化碳和空气污染物,增加二氧化碳的排放,故选项不符合“低碳生活”理念;D、植树种草,绿色植物光合作用消耗二氧化碳,可减少二氧化碳的排放,故选项符合“低碳生活”理念;故选C。3.再生水是指废水经处理后达到一定指标的水,其生产工序中活性炭的主要作用是A.沉降B.吸附C.消毒D.乳化【答案】B【解析】1【淘宝搜索店铺:中小学教辅资源店微信:mlxt2022】【详解】活性炭具有疏松多孔的结构,具有吸附性,可以吸附色素和异味,故再生水生产工序中活性炭的主要作用是吸附,故选B。4.使用酒精灯时应注意安全,下列操作正确的是A.添加酒精B.点燃酒精灯C.加热液体D.熄灭酒精灯【答案】A【解析】【详解】A、向熄灭的酒精灯添加酒精时用漏斗添加,操作正确,符合题意;B、点燃酒精灯要用火柴点燃,禁止用燃着的酒精灯去引燃另一酒精灯,操作错误,不符合题意;C、给液体加热时,用酒精灯的外焰加热试管里的液体,且液体体积不能超过试管容积的三分之一,试管夹夹持在试管的中上部,试管口不能对着自己或他人,操作错误,不符合题意;D、熄灭酒精灯要用灯帽盖灭,不能用嘴吹灭,操作错误,不符合题意。故选:A。5.大国工匠秦世俊展现数控技术所使用的铝箔,是由铝块加工而成,这体现了铝具有A.密度小B.导电性C.导热性D.延展性【答案】D【解析】【详解】由铝块加工制成0.01mmm的铝箔,体现了铝的延展性,即在外力作用下能延伸成细丝而不断裂,故选D。6.镱是量子记忆存储的理想元素,其在元素周期表中的信息如下图,对图中信息理解正确的是2【淘宝搜索店铺:中小学教辅资源店微信:mlxt2022】A.中子数为70B.元素符号为yBC.元素名称为镱D.相对原子质量为【答案】C【解析】【详解】A、由元素周期表中的一格可知,左上角的数字表示原子序数,故镱原子的原子序数为70,汉字下方的数字表示相对原子质量,故镱元素的相对原子质量为173.1,根据在原子中,质子数+中子数=相对原子质量,故中子数≈173-70=103,故A说法错误;B、由元素周期表中的一格可知,右上角的字母表示元素名称,书写元素符号时应注意:由一个字母表示的元素符号要大写;由两个字母表示的元素符号,第一个字母大写,第二个字母小写。故元素符号表示为Yb,故B说法错误;C、由元素周期表中的一格可知,中间的汉字表示元素名称,该元素的元素名称为镱,故C说法正确;D、由元素周期表中的一格可知,汉字下方的数字表示相对原子质量,故镱元素的相对原子质量为173.1,相对原子质量的单位是1,不是g,通常省略,故D说法错误;故选C。7.《天工开物》中记载:“凡石灰经火焚炼为用”。“石灰”主要成分为氧化钙,下列说法错误的是A.“石灰”与石灰石成分相同B.“石灰”含有钙、氧元素C.“石灰”与水反应会放热D.“石灰”可用作干燥剂【答案】A【解析】【详解】A、石灰石的主要成分是碳酸钙,与“石灰”主要成分氧化钙不同,错误;B、氧化钙中含有氧、钙元素,正确;C、氧化钙和...

1、当您付费下载文档后,您只拥有了使用权限,并不意味着购买了版权,文档只能用于自身使用,不得用于其他商业用途(如 [转卖]进行直接盈利或[编辑后售卖]进行间接盈利)。
2、本站所有内容均由合作方或网友上传,本站不对文档的完整性、权威性及其观点立场正确性做任何保证或承诺!文档内容仅供研究参考,付费前请自行鉴别。
3、如文档内容存在违规,或者侵犯商业秘密、侵犯著作权等,请点击“违规举报”。

碎片内容

精品解析:2023年江西省中考化学真题(解析版).docx

确认删除?