电脑桌面
添加内谋知识网--内谋文库,文书,范文下载到电脑桌面
安装后可以在桌面快捷访问

精品解析:2023年湖北省鄂州市中考化学真题(解析版).docx

精品解析:2023年湖北省鄂州市中考化学真题(解析版).docx_第1页
1/13
精品解析:2023年湖北省鄂州市中考化学真题(解析版).docx_第2页
2/13
精品解析:2023年湖北省鄂州市中考化学真题(解析版).docx_第3页
3/13
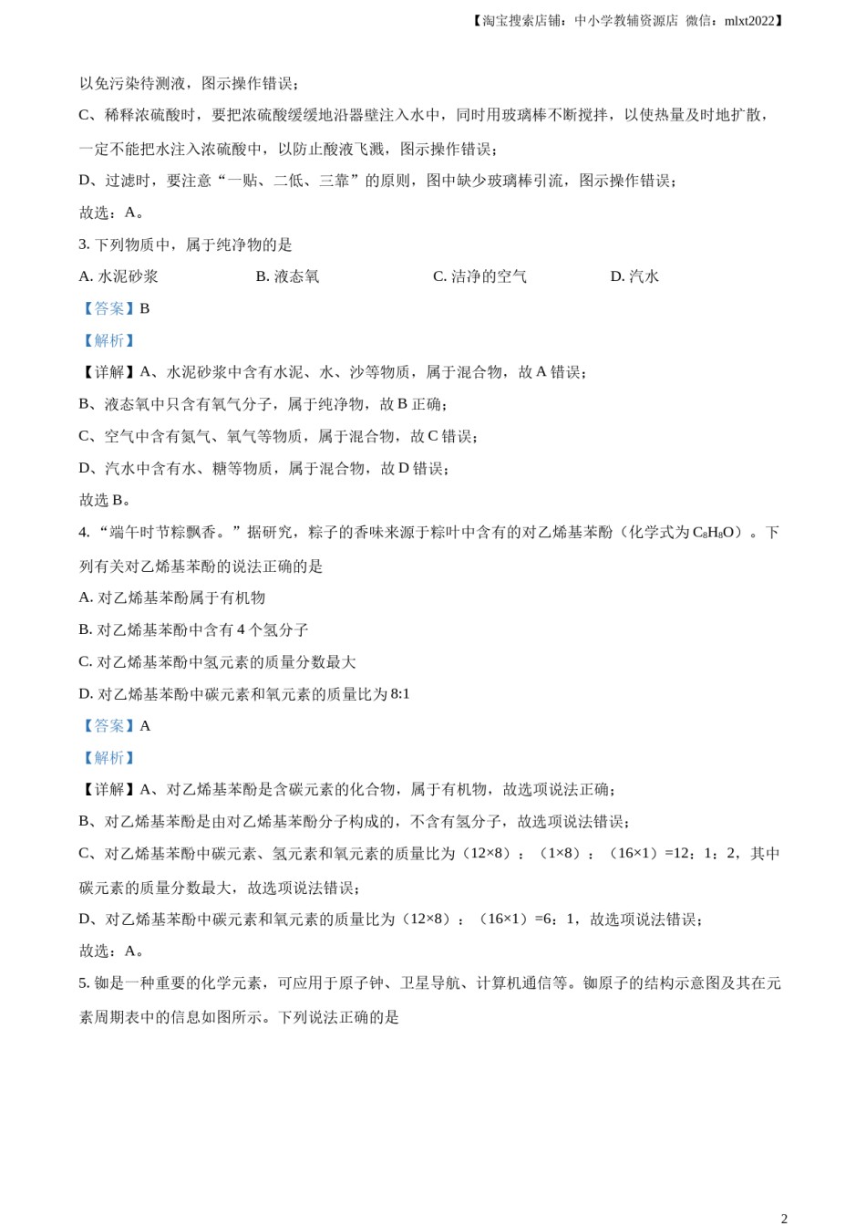
【淘宝搜索店铺:中小学教辅资源店微信:mlxt2022】鄂州市2023年初中学业水平考试化学可能用到的相对原子质量:H-1C-12O-16Cl-35.5Ca-40第Ⅰ卷选择题(共44分)一、选择题(每小题只有一个选项符合题意,本大题共22小题,每小题2分,共44分)1.2021年5月30日5时01分,我国天舟二号货运飞船与天和核心舱完成自主快速交会对接,引起世界关注,下列过程中一定发生化学变化的是A.火箭转场B.燃料加注C.点火发射D.自动对接【答案】C【解析】【分析】根据物理变化和化学变化的定义来解答此题。【详解】A、火箭转场,是从一个地方转换到另一个地方,没有任何变化,所以A错误;B、燃料加注,是往火箭里面加燃料,没有任何变化,所以B错误;C、点火发射,火箭里面的燃料燃烧,助推火箭升空,有新物质生成,一定产生化学变化,所以C正确;D、自动对接,对接是部件与部件之间连接成一个整体,没有化学变化,所以D错误;故选:C。【点睛】本题考查物理变化和化学变化的区分,熟练掌握即可。2.实验操作是实验探究的基础。下列实验操作正确的是A.加热液体B.测定溶液的pHC.稀释浓硫酸D.过滤【答案】A【解析】【详解】A、加热试管中的液体时,用外焰加热,液体不超过试管容积的三分之一,试管夹夹在中上部,试管口斜向上,与水平方向大约成45°夹角,图示操作正确;B、用pH试纸测定溶液的pH时,正确的操作方法为在白瓷板或玻璃片上放一小片pH试纸,用玻璃棒蘸取待测液滴到pH试纸上,把试纸显示的颜色与标准比色卡比较,读出pH,不能将pH试纸伸入待测液中,1【淘宝搜索店铺:中小学教辅资源店微信:mlxt2022】以免污染待测液,图示操作错误;C、稀释浓硫酸时,要把浓硫酸缓缓地沿器壁注入水中,同时用玻璃棒不断搅拌,以使热量及时地扩散,一定不能把水注入浓硫酸中,以防止酸液飞溅,图示操作错误;D、过滤时,要注意“一贴、二低、三靠”的原则,图中缺少玻璃棒引流,图示操作错误;故选:A。3.下列物质中,属于纯净物的是A.水泥砂浆B.液态氧C.洁净的空气D.汽水【答案】B【解析】【详解】A、水泥砂浆中含有水泥、水、沙等物质,属于混合物,故A错误;B、液态氧中只含有氧气分子,属于纯净物,故B正确;C、空气中含有氮气、氧气等物质,属于混合物,故C错误;D、汽水中含有水、糖等物质,属于混合物,故D错误;故选B。4.“端午时节粽飘香。”据研究,粽子的香味来源于粽叶中含有的对乙烯基苯酚(化学式为C8H8O)。下列有关对乙烯基苯酚的说法正确的是A.对乙烯基苯酚属于有机物B.对乙烯基苯酚中含有4个氢分子C.对乙烯基苯酚中氢元素的质量分数最大D.对乙烯基苯酚中碳元素和氧元素的质量比为8:1【答案】A【解析】【详解】A、对乙烯基苯酚是含碳元素的化合物,属于有机物,故选项说法正确;B、对乙烯基苯酚是由对乙烯基苯酚分子构成的,不含有氢分子,故选项说法错误;C、对乙烯基苯酚中碳元素、氢元素和氧元素的质量比为(12×8):(1×8):(16×1)=12:1:2,其中碳元素的质量分数最大,故选项说法错误;D、对乙烯基苯酚中碳元素和氧元素的质量比为(12×8):(16×1)=6:1,故选项说法错误;故选:A。5.铷是一种重要的化学元素,可应用于原子钟、卫星导航、计算机通信等。铷原子的结构示意图及其在元素周期表中的信息如图所示。下列说法正确的是2【淘宝搜索店铺:中小学教辅资源店微信:mlxt2022】A.铷原子在化学反应中易得到电子B.铷原子的中子数是37C.铷的相对原子质量是85.47gD.铷位于元素周期表第5周期【答案】D【解析】【详解】A、在原子中,质子数=核外电子数,则37=2+8+18+8+x,x=1,最外层电子数是1,小于4,在化学反应中易失去1个电子而形成阳离子,故选项说法错误;B、根据元素周期表中的一格可知,左上角的数字表示原子序数,该元素的原子序数为37,汉字下方的数字表示相对原子质量,该元素的相对原子质量为85.47;根据原子中原子序数=核电荷数=质子数,则该原子的核内质子数为37;根据在原子中,质子数+中子数=相对原子质量,铷的相对原子质量为85.47,不是质子数的两倍,则原子核内中子数不等于37,故选项说法错误;C、根据元素周期表中的一格可知,汉字下面的数字表示相对原子质...

1、当您付费下载文档后,您只拥有了使用权限,并不意味着购买了版权,文档只能用于自身使用,不得用于其他商业用途(如 [转卖]进行直接盈利或[编辑后售卖]进行间接盈利)。
2、本站所有内容均由合作方或网友上传,本站不对文档的完整性、权威性及其观点立场正确性做任何保证或承诺!文档内容仅供研究参考,付费前请自行鉴别。
3、如文档内容存在违规,或者侵犯商业秘密、侵犯著作权等,请点击“违规举报”。

碎片内容

精品解析:2023年湖北省鄂州市中考化学真题(解析版).docx

确认删除?