电脑桌面
添加内谋知识网--内谋文库,文书,范文下载到电脑桌面
安装后可以在桌面快捷访问

精品解析:2023年湖北省随州市中考化学真题(解析版).docx

精品解析:2023年湖北省随州市中考化学真题(解析版).docx_第1页
1/16
精品解析:2023年湖北省随州市中考化学真题(解析版).docx_第2页
2/16
精品解析:2023年湖北省随州市中考化学真题(解析版).docx_第3页
3/16
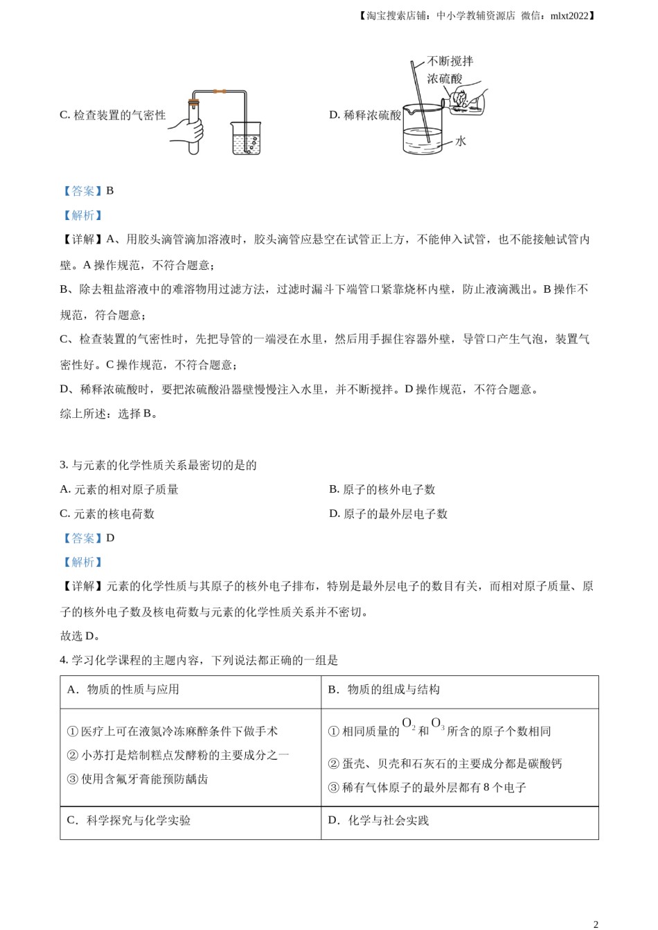
【淘宝搜索店铺:中小学教辅资源店微信:mlxt2022】随州市2023年初中毕业升学考试理科综合化学试题可能用到的相对原子质量:H-1C-12O-16Mg-24Fe-56第Ⅰ卷(选择题共60分)第Ⅰ卷共25题,每题只有一个选项最符合题意。1~7题为生物题,8~15题为化学题,16~25题为物理题。1~15题每题2分,16~25题每题3分。1.崇尚科学,厚植爱国主义情怀。下列哪位科学家是我国制碱工业的先驱A.张青莲B.袁隆平C.侯德榜D.屠呦呦【答案】C【解析】【详解】A、张青莲测定了一些相对原子质量的新值,不符合同意;B、袁隆平改良杂交水稻,提高水稻产量,不符合同意;C、侯德榜改良了制碱工艺,被称为中国制碱工业的先驱的化工专家,符合题意;D、屠呦呦发现了青蒿素,不符合同意;答案:C。2.下列图示实验操作中,不规范的是A.溶液滴加B.除去粗盐溶液中的难溶物1【淘宝搜索店铺:中小学教辅资源店微信:mlxt2022】C.检查装置的气密性D.稀释浓硫酸【答案】B【解析】【详解】A、用胶头滴管滴加溶液时,胶头滴管应悬空在试管正上方,不能伸入试管,也不能接触试管内壁。A操作规范,不符合题意;B、除去粗盐溶液中的难溶物用过滤方法,过滤时漏斗下端管口紧靠烧杯内壁,防止液滴溅出。B操作不规范,符合题意;C、检查装置的气密性时,先把导管的一端浸在水里,然后用手握住容器外壁,导管口产生气泡,装置气密性好。C操作规范,不符合题意;D、稀释浓硫酸时,要把浓硫酸沿器壁慢慢注入水里,并不断搅拌。D操作规范,不符合题意。综上所述:选择B。3.与元素的化学性质关系最密切的是的A.元素的相对原子质量B.原子的核外电子数C.元素的核电荷数D.原子的最外层电子数【答案】D【解析】【详解】元素的化学性质与其原子的核外电子排布,特别是最外层电子的数目有关,而相对原子质量、原子的核外电子数及核电荷数与元素的化学性质关系并不密切。故选D。4.学习化学课程的主题内容,下列说法都正确的一组是A.物质的性质与应用B.物质的组成与结构①医疗上可在液氮冷冻麻醉条件下做手术①相同质量的和所含的原子个数相同②小苏打是焙制糕点发酵粉的主要成分之一③使用含氟牙膏能预防龋齿②蛋壳、贝壳和石灰石的主要成分都是碳酸钙③稀有气体原子的最外层都有8个电子C.科学探究与化学实验D.化学与社会实践2【淘宝搜索店铺:中小学教辅资源店微信:mlxt2022】①用酒精浸泡紫罗兰花瓣的汁液自制酸碱指示剂①磷酸二氢铵()和硫酸钾()化肥②厕所清洁剂、食用醋、厨房炉具清洁剂三种溶液的pH逐渐减小都属于复合肥料③用汽油或加了洗涤剂的水除去衣服上的油污②青铜比纯铜熔点低、硬度大,古代用青铜铸剑③干冰可用在舞台上制造“云雾”A.AB.BC.CD.D【答案】A【解析】【详解】A、①医疗上可在液氮冷冻麻醉条件下做手术,①正确;②小苏打是焙制糕点发酵粉的主要成分之一,②正确;③使用含氟牙膏能预防龋齿。③正确;所以A都正确;B、①相同质量的O2和O3所含的原子个数相同,①正确;②蛋壳、贝壳和石灰石的主要成分都是碳酸钙,②正确;③稀有气体原子的最外层都有8个电子(氦是2个电子)。③不正确;所以B不都正确;C、①用酒精浸泡紫罗兰花瓣的汁液自制酸碱指示剂,①正确;②厕所清洁剂、食用醋、厨房炉具清洁剂三种溶液的pH逐渐增大,②不正确;③用汽油或加了洗涤剂的水除去衣服上的油污,③正确;所以C不都正确;D、①磷酸二氢铵(NH4H2PO4)属于复合肥料,硫酸钾(K2SO4)属于钾肥,①不正确;②青铜比纯铜熔点低、硬度大,古代用青铜铸剑②正确;③干冰可用在舞台上制造“云雾”,③正确;所以D不都正确。综上所述:选择A。5.纯净物甲是一种绿色能源,相对分子质量为46。在一定条件下,一定质量的甲与8.0g乙恰好完全反应,生成4.4g丙、5.4g丁和2.8g戊。反应的微观示意图如下,下列有关说法错误的是A.参加反应甲的质量为4.6gB.甲物质中碳元素和氢元素的质量比为4∶1C.甲物质中含有碳、氢、氧三种元素D.若使生成的戊充分氧化,至少还需乙3.2g【答案】D【解析】【详解】A、在一定条件下,一定质量的甲与8.0g乙恰好完全反应,生成4.4g丙、5.4g丁和2.8g戊,根据质量守恒定律,则参加反应甲的质量为4.4g+5.4g+2.8g-8.0g=4.6g...

1、当您付费下载文档后,您只拥有了使用权限,并不意味着购买了版权,文档只能用于自身使用,不得用于其他商业用途(如 [转卖]进行直接盈利或[编辑后售卖]进行间接盈利)。
2、本站所有内容均由合作方或网友上传,本站不对文档的完整性、权威性及其观点立场正确性做任何保证或承诺!文档内容仅供研究参考,付费前请自行鉴别。
3、如文档内容存在违规,或者侵犯商业秘密、侵犯著作权等,请点击“违规举报”。

碎片内容

精品解析:2023年湖北省随州市中考化学真题(解析版).docx

确认删除?