电脑桌面
添加内谋知识网--内谋文库,文书,范文下载到电脑桌面
安装后可以在桌面快捷访问

精品解析:2023年福建省中考化学真题(解析版).docx

精品解析:2023年福建省中考化学真题(解析版).docx_第1页
1/15
精品解析:2023年福建省中考化学真题(解析版).docx_第2页
2/15
精品解析:2023年福建省中考化学真题(解析版).docx_第3页
3/15
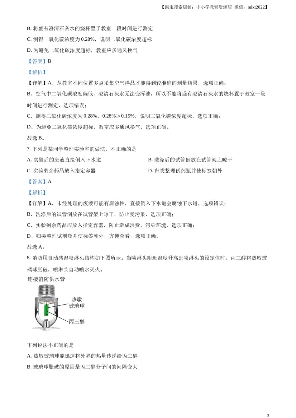
【淘宝搜索店铺:中小学教辅资源店微信:mlxt2022】化学试题相对原子质量:H1N14O16Na23Mg24I127一、选择题:本题共10小题,每小题3分,共30分。在每小题给出的四个选项中,只有一项是符合题目要求的。1.自来水厂将天然水净化为饮用水,无需进行的操作是A.降温结晶B.絮凝沉降C.杀菌消毒D.细沙滤水【答案】A【解析】【详解】自来水厂净水过程为:天然水→加絮凝剂→沉降→过滤→吸附→加消毒剂→自来水。故无需进行的操作为降温结晶。故选A。2.下列制造手机用到的材料中,属于有机合成材料的是A.钛合金B.硅晶体C.玻璃D.塑料【答案】D【解析】【详解】A、钛合金属于金属材料,选项错误;B、硅晶体属于无机非金属材料,选项错误;C、玻璃属于无机非金属材料,选项错误;D、有机合成材料包括塑料、合成纤维和合成橡胶,则塑料属于有机合成材料,选项正确。故选D。3.气凝胶是一种密度特别小的新型固体材料。下列制备气凝胶的物质属于氧化物的是A.碳化硅B.铜C.二氧化硅D.石墨【答案】C【解析】【详解】A、碳化硅由碳元素和硅元素组成,没有氧元素,不是氧化物;B、铜是由铜元素组成的单质,不是氧化物;C、二氧化硅是由硅元素和氧元素组成的化合物,由两种元素组成,且其中一种元素是氧元素,是氧化物;D、石墨是由碳元素组成的单质,不是氧化物。故选C。4.下列过程中,利用了化学反应产生的能量的是A.海水晒盐B.干冰制冷1【淘宝搜索店铺:中小学教辅资源店微信:mlxt2022】C.风力发电D.火箭发射【答案】D【解析】【详解】A、海水晒盐是水分蒸发过程,没有新物质生成,属于物理变化,无化学反应发生,选项错误;B、干冰制冷是利用干冰升华吸热,使周围温度降低,没有新物质生成,属于物理变化,无化学反应发生,选项错误;C、风力发电是利用风力使轮子转动做功发电,没有新物质生成,属于物理变化,无化学反应发生,选项错误;D、火箭发射,发生燃烧,有新物质生成,放出大量热,属于化学变化,是化学反应产生的热能,选项正确。故选D。5.在“氧气的实验室制取与性质”实验中,下列装置或操作不正确的是A.检查气密性B.制备氧气C.收集氧气D.蜡烛燃烧【答案】C【解析】【详解】A、检查装置的气密性先将导管放入水中然后用手握住试管外壁看导管口是否有气泡冒出,操作正确;B、实验室用加热高锰酸钾制取氧气时,,在试管口加一团棉花,用酒精灯加热,试管口略向下倾斜,操作正确;C、氧气密度大于空气,用排空气法收集氧气时,导管应插入到集气瓶底,操作错误;D、蜡烛能够在氧气中燃烧,操作正确。故选C。6.国家规定教室内空气中二氧化碳的最高允许浓度为0.15%。下列是某学习小组对教室内二氧化碳浓度的检测和相应结果处理的措施,不正确的是A.从教室不同位置多点采集空气样品2【淘宝搜索店铺:中小学教辅资源店微信:mlxt2022】B.将盛有澄清石灰水的烧杯置于教室一段时间进行测定C.测得二氧化碳浓度为0.28%,说明二氧化碳浓度超标D.为避免二氧化碳浓度超标,教室应多通风换气【答案】B【解析】【详解】A、从教室不同位置多点采集空气样品才能得到较准确的测量结果,选项正确;B、空气中二氧化碳浓度偏低,澄清石灰水无法变浑浊,所以不能将盛有澄清石灰水的烧杯置于教室一段时间进行测定,选项错误;C、测得二氧化碳浓度为0.28%,0.28%>0.15%,说明二氧化碳浓度超标,选项正确;D、为避免二氧化碳浓度超标,教室应多通风换气,选项正确。故选B。7.下列是某同学整理实验室的做法,不正确的是A.实验后的废液直接倒入下水道B.洗涤后的试管倒放在试管架上晾干C.实验剩余药品放入指定容器D.归类整理试剂瓶并使标签朝外【答案】A【解析】【详解】A、未经处理的废液可能有腐蚀性,直接倒入下水道会腐蚀下水道,选项错误;B、洗涤后的试管倒放在试管架上晾干,防止受污染,选项正确;C、实验剩余药品应放入指定容器,防止造成浪费、污染环境,选项正确;D、归类整理试剂瓶并使标签朝外,方便查看,选项正确。故选A。8.消防用自动感温喷淋头结构如下图所示。当喷淋头附近温度升高到喷淋头的设定值时,丙三醇将热敏玻璃球胀破,喷淋头自动喷水灭火。下列说法不正确的是A.热敏玻璃球能迅速将外界的热...

1、当您付费下载文档后,您只拥有了使用权限,并不意味着购买了版权,文档只能用于自身使用,不得用于其他商业用途(如 [转卖]进行直接盈利或[编辑后售卖]进行间接盈利)。
2、本站所有内容均由合作方或网友上传,本站不对文档的完整性、权威性及其观点立场正确性做任何保证或承诺!文档内容仅供研究参考,付费前请自行鉴别。
3、如文档内容存在违规,或者侵犯商业秘密、侵犯著作权等,请点击“违规举报”。

碎片内容

精品解析:2023年福建省中考化学真题(解析版).docx

确认删除?