电脑桌面
添加内谋知识网--内谋文库,文书,范文下载到电脑桌面
安装后可以在桌面快捷访问

精品解析:2023年黑龙江省龙东地区中考化学真题(解析版).docx

精品解析:2023年黑龙江省龙东地区中考化学真题(解析版).docx_第1页
1/24
精品解析:2023年黑龙江省龙东地区中考化学真题(解析版).docx_第2页
2/24
精品解析:2023年黑龙江省龙东地区中考化学真题(解析版).docx_第3页
3/24
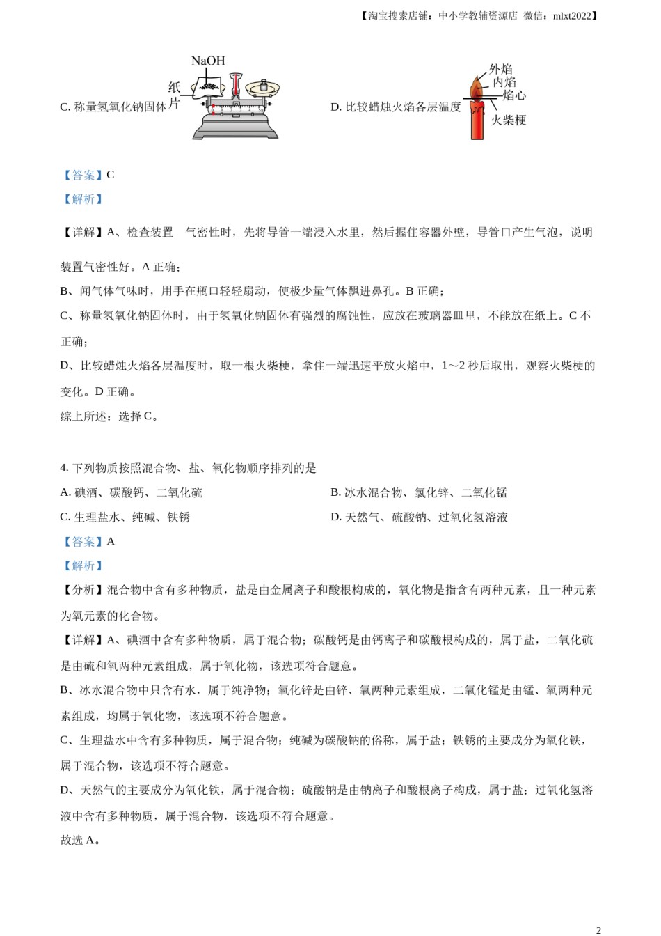
【淘宝搜索店铺:中小学教辅资源店微信:mlxt2022】黑龙江省龙东地区2023年初中毕业学业统一考试化学试题可能用到的相对原子质量:H-1C-12O-16Na-23Mg-24S-32C1-35.5Ca-40Mn-55Fe-56一、选择题(本题共17小题,每小题2分,共34分。每小题只有一个正确选项)1.神舟十三号返回舱在返回过程中,一定涉及化学变化的是A.脱离空间站B.自由下落C.外壳烧蚀D.打开降落伞【答案】C【解析】【详解】A、脱离空间站,没有新物质生成,属于物理变化,错误;B、自由下落,没有新物质生成,属于物理变化,错误;C、外壳烧蚀,有新物质生成,属于化学变化,正确;D、打开降落伞,没有新物质生成,属于物理变化,错误。故选C。2.下列物质的名称、化学式、俗称不一致的是A.碳酸氢钠、NaHCO3、小苏打B.氧化钙、CaO、消石灰C.汞、Hg、水银D.氢氧化钠、NaOH、火碱【答案】B【解析】【详解】A、碳酸氢钠的化学式为NaHCO3,俗称小苏打,物质的名称、化学式、俗称一致,不符合题意;B、氧化钙的化学式为CaO,俗称生石灰,消石灰是氢氧化钙的俗称,其化学式为Ca(OH)2,物质的名称、化学式、俗称不一致,符合题意;C、汞的化学式为Hg,俗称水银,物质的名称、化学式、俗称一致,不符合题意;D、氢氧化钠的化学式为NaOH,俗称火碱、烧碱、苛性钠,物质的名称、化学式、俗称一致,不符合题意;故选B。3.下列实验操作的图示中不正确的是A.检查装置的气密性B.闻气体气味1【淘宝搜索店铺:中小学教辅资源店微信:mlxt2022】C.称量氢氧化钠固体D.比较蜡烛火焰各层温度【答案】C的气密性时,先将导管一端浸入水里,然后握住容器外壁,导管口产生气泡,说明【解析】【详解】A、检查装置装置气密性好。A正确;B、闻气体气味时,用手在瓶口轻轻扇动,使极少量气体飘进鼻孔。B正确;C、称量氢氧化钠固体时,由于氢氧化钠固体有强烈的腐蚀性,应放在玻璃器皿里,不能放在纸上。C不正确;D、比较蜡烛火焰各层温度时,取一根火柴梗,拿住一端迅速平放火焰中,1~2秒后取出,观察火柴梗的变化。D正确。综上所述:选择C。4.下列物质按照混合物、盐、氧化物顺序排列的是B.冰水混合物、氯化锌、二氧化锰A.碘酒、碳酸钙、二氧化硫D.天然气、硫酸钠、过氧化氢溶液C.生理盐水、纯碱、铁锈【答案】A【解析】【分析】混合物中含有多种物质,盐是由金属离子和酸根构成的,氧化物是指含有两种元素,且一种元素为氧元素的化合物。【详解】A、碘酒中含有多种物质,属于混合物;碳酸钙是由钙离子和碳酸根构成的,属于盐,二氧化硫是由硫和氧两种元素组成,属于氧化物,该选项符合题意。B、冰水混合物中只含有水,属于纯净物;氧化锌是由锌、氧两种元素组成,二氧化锰是由锰、氧两种元素组成,均属于氧化物,该选项不符合题意。C、生理盐水中含有多种物质,属于混合物;纯碱为碳酸钠的俗称,属于盐;铁锈的主要成分为氧化铁,属于混合物,该选项不符合题意。D、天然气的主要成分为氧化铁,属于混合物;硫酸钠是由钠离子和酸根离子构成,属于盐;过氧化氢溶液中含有多种物质,属于混合物,该选项不符合题意。故选A。2【淘宝搜索店铺:中小学教辅资源店微信:mlxt2022】5.物质的性质决定用途。下列各物质的用途与性质对应关系正确的是A.银有金属光泽,可用于制造电线B.氮气是无色无味的气体,可用作保护气.C.石墨能导电,可用于制作铅笔芯D氢气具有可燃性,能作高能燃料【答案】D【解析】【详解】A、银具有良好导电性,可用于制造电线,与有金属光泽无关,错误;B、氮气化学性质稳定,可用作保护气,与是无色无味的气体无关,错误;C、石墨是最软的矿物之一,可用于制作铅笔芯,与能导电无关,错误;D、氢气具有可燃性,能作高能燃料,正确。故选D。6.下列客观事实对应的微观解释错误的是A.端午时节,粽叶飘香一一分子总是在不断运动着B.蔗糖放入水中溶解一一蔗糖分子分解了C.氧气和液氧都能支持燃烧一一构成物质的分子相同,其化学性质相同D.水壶中的水烧开沸腾后,壶盖被顶起一一水分子间的间隔增大【答案】B【解析】【详解】A、端午时节,粽叶飘香,是由于分子总是在不断运动着,香味的分子通过运动分散到周围的空气中去了。A正确;B、蔗...

1、当您付费下载文档后,您只拥有了使用权限,并不意味着购买了版权,文档只能用于自身使用,不得用于其他商业用途(如 [转卖]进行直接盈利或[编辑后售卖]进行间接盈利)。
2、本站所有内容均由合作方或网友上传,本站不对文档的完整性、权威性及其观点立场正确性做任何保证或承诺!文档内容仅供研究参考,付费前请自行鉴别。
3、如文档内容存在违规,或者侵犯商业秘密、侵犯著作权等,请点击“违规举报”。

碎片内容

精品解析:2023年黑龙江省龙东地区中考化学真题(解析版).docx

确认删除?