电脑桌面
添加内谋知识网--内谋文库,文书,范文下载到电脑桌面
安装后可以在桌面快捷访问

精品解析:2024年四川省遂宁市中考化学真题(解析版).docx

精品解析:2024年四川省遂宁市中考化学真题(解析版).docx_第1页
1/12
精品解析:2024年四川省遂宁市中考化学真题(解析版).docx_第2页
2/12
精品解析:2024年四川省遂宁市中考化学真题(解析版).docx_第3页
3/12
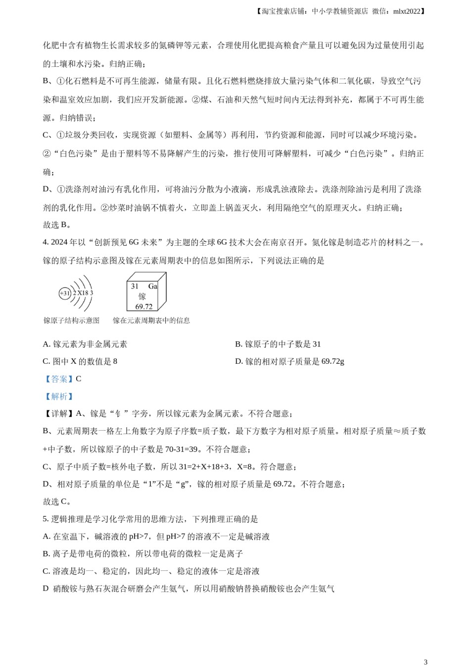
【淘宝搜索店铺:中小学教辅资源店微信:mlxt2022】秘密★启用前2024年遂宁市初中毕业暨高中阶段学校招生考试理科综合试卷注意事项:1.理科综合共200分,包括物理90分、化学70分、生物学40分。考试时间共150分钟。2.答题前,考生务必将自己的学校、姓名和准考证号用0.5毫米的黑色墨迹签字笔填写在答题卡对应位置上,并检查条形码粘贴是否正确。3.选择题使用2B铅笔涂在答题卡对应位置上,非选择题用0.5毫米黑色墨迹签字笔书写在答题卡对应位置上,超出答题区域书写的答案无效;在草稿纸、试题卷上答题无效。4.保持答题卡卡面清洁,不折叠、不破损。考试结束后,将本试卷和答题卡一并交回。化学部分可能用到的相对原子质量:H-1C-12O-16Ca-40一、选择题(本题包括7个小题,每小题3分,共21分,每小题只有一个选项符合题意)1.遂宁射洪市享有“子昂故里、诗酒之乡”的美誉,当地的蒸馏酒传统酿造技艺是国家级非物质文化遗产之一,对于研究我国传统生物发酵工业具有极高的价值。下列过程涉及化学变化的是A.研磨B.发酵C.蒸馏D.灌装【答案】B【解析】【详解】A、研磨只是物质的形态发生改变,没有新物质生成,属于物理变化,不符合题意;B、发酵过程中生成酒精,有新物质生成,属于化学变化,符合题意;C、蒸馏主要是利用物质沸点不同进行分离,此过程中只是物质的状态发生改变,没有新物质生成,属于物理变化,不符合题意;D、灌装只是物质的转移和存放,没有新物质生成,属于物理变化,不符合题意。故选B。2.规范操作是实验成功的保证。以下实验基本操作正确的是A.稀释浓硫酸B.测定溶液的pH1【淘宝搜索店铺:中小学教辅资源店微信:mlxt2022】C.滴加液体D.检查装置的气密性【答案】D【解析】【详解】A、稀释浓硫酸,需要将浓硫酸沿烧杯壁缓缓倒入水中,并用玻璃棒不断搅拌散热,不能将水倒入浓硫酸中。不符合题意;B、用pH试纸测定未知溶液的pH时,正确的操作方法为用玻璃棒蘸取少量待测液滴在干燥的pH试纸上,与标准比色卡对比来确定pH。不能把pH试纸直接伸入待测溶液中,以免污染待测液。不符合题意;C、使用胶头滴管滴液时,滴管竖直放在容器口的正上方,不得伸入容器内,更不能接触容器内壁。不符合题意;D、检查装置气密性,先将导管放入水中,然后用手捂住试管,如导管口有气泡冒出则装置气密性良好。符合题意;故选D。3.归纳总结是学习化学的基本方法,下列知识点归纳有错误的一组是A.化学与农业B.化学与能源①可用熟石灰改良酸性土壤①化石燃料使用便捷,我们无需开发新能②合理使用化肥提高粮食产量源②煤、石油和天然气都属于可再生能源C.化学与环境D.化学与生活①垃圾分类回收,实现资源再利用①洗涤剂除油污是利用了洗涤剂的乳化作②推行使用可降解塑料,可减少“白色污用染”②炒菜时油锅不慎着火,立即盖上锅盖灭火A.AB.BC.CD.D【答案】B【解析】【详解】A、①熟石灰氢氧化钙为碱性,能和酸性土壤中的酸性物质反应,可用熟石灰改良酸性土壤。②2【淘宝搜索店铺:中小学教辅资源店微信:mlxt2022】化肥中含有植物生长需求较多的氮磷钾等元素,合理使用化肥提高粮食产量且可以避免因为过量使用引起的土壤和水污染。归纳正确;B、①化石燃料是不可再生能源,储量有限。且化石燃料燃烧排放大量污染气体和二氧化碳,导致空气污染和温室效应加剧,我们应开发新能源。②煤、石油和天然气短时间内无法得到补充,都属于不可再生能源。归纳错误;C、①垃圾分类回收,实现资源(如塑料、金属等)再利用,节约资源和能源,同时可以减少环境污染。②“白色污染”是由于塑料等不易降解产生的污染,推行使用可降解塑料,可减少“白色污染”。归纳正确;D、①洗涤剂对油污有乳化作用,可将油污分散为小液滴,形成乳浊液除去。洗涤剂除油污是利用了洗涤剂的乳化作用。②炒菜时油锅不慎着火,立即盖上锅盖灭火,利用隔绝空气的原理灭火。归纳正确;故选B。4.2024年以“创新预见6G未来”为主题的全球6G技术大会在南京召开。氮化镓是制造芯片的材料之一。镓的原子结构示意图及镓在元素周期表中的信息如图所示,下列说法正确的是A.镓元素为非金属元素B.镓原子的中子数是31C.图中X的数...

1、当您付费下载文档后,您只拥有了使用权限,并不意味着购买了版权,文档只能用于自身使用,不得用于其他商业用途(如 [转卖]进行直接盈利或[编辑后售卖]进行间接盈利)。
2、本站所有内容均由合作方或网友上传,本站不对文档的完整性、权威性及其观点立场正确性做任何保证或承诺!文档内容仅供研究参考,付费前请自行鉴别。
3、如文档内容存在违规,或者侵犯商业秘密、侵犯著作权等,请点击“违规举报”。

碎片内容

精品解析:2024年四川省遂宁市中考化学真题(解析版).docx

确认删除?