电脑桌面
添加内谋知识网--内谋文库,文书,范文下载到电脑桌面
安装后可以在桌面快捷访问

云南省2013年中考化学试卷(文字版-含答案).doc

云南省2013年中考化学试卷(文字版-含答案).doc_第1页
1/29
云南省2013年中考化学试卷(文字版-含答案).doc_第2页
2/29
云南省2013年中考化学试卷(文字版-含答案).doc_第3页
3/29
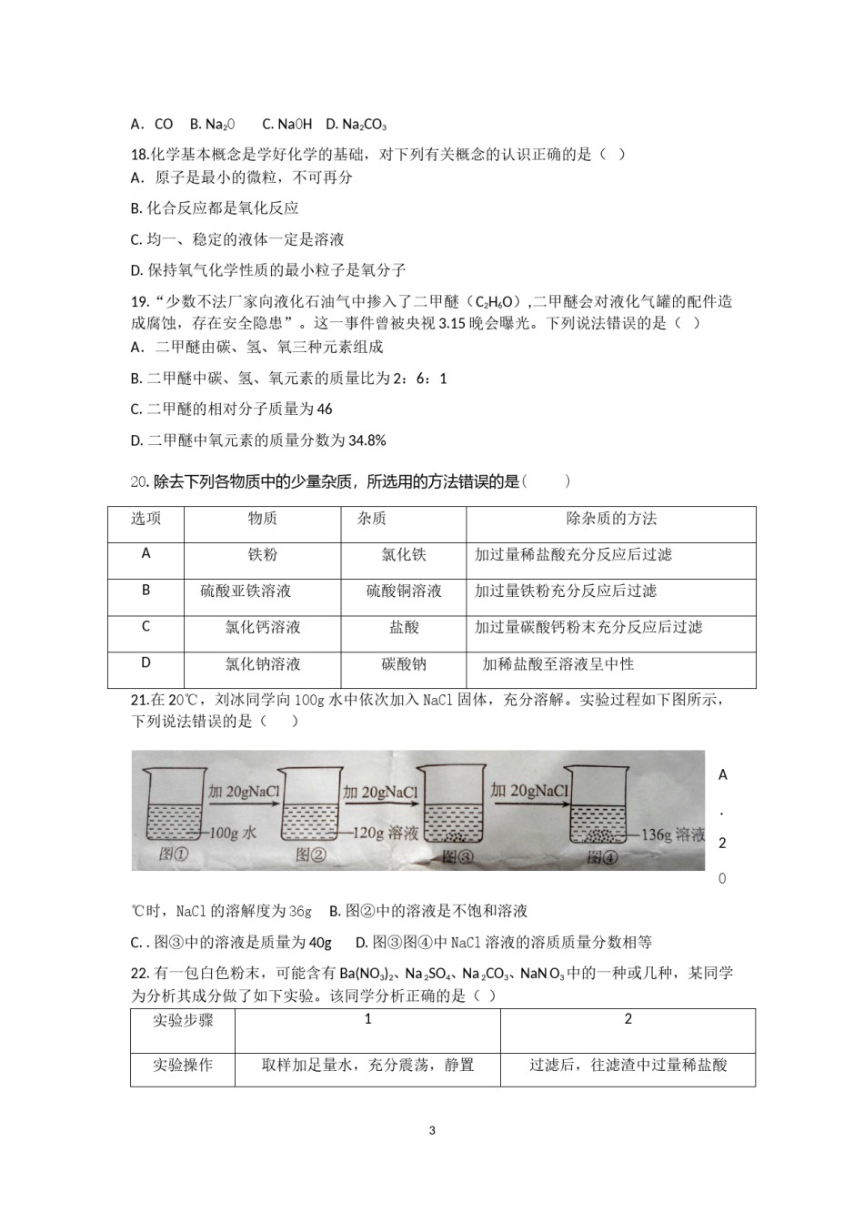
2013年大理、楚雄、文山、保山、丽江、怒江、迪庆、临沧初中学业水平考试化学试题(一)(全卷有四个答题,共29个小题,共8页,满分100分,考试时间100分钟)可能用到的相对原子质量:H—1C—12N—14O—16Fe—56第Ⅰ卷选择题(共44分)一、选择题(本大题共22个小题,每小题2分,共44分。每小题只有一个选项符合题意,错选、多选、不选均不得分,请将正确选项的序号填写在答题卷或答题卡相应的位置上。)1、下列变化中属于化学变化的是()A.酒精挥发B.甲烷燃烧C.矿石粉碎D.冰雪融化2、推广防灾减灾知识,提高防灾减灾意识。下列标志在加油站不适合粘贴的是()3、大米中富含的营养素是()A.糖类B.蛋白质C.维生素D.脂肪4、下列物质中属于氧化物的是()A.氧气B.二氧化硅C.氢氧化钾D.石油5、空气是宝贵的自然资源,空气中体积分数约占21%的是()A.稀有气体B.氮气C.二氧化碳D.氧气6、下列做法不利于环境保护的是()A.分类回收废旧金属B.积极开发和利用新能源C.焚烧塑料解决白色污染问题D.生活污水处理后再排放7、正确的实验操作是实验成功的保证,下列实验操作正确的是()8、下列物质漏置于空气中,质量会变小的是()A.浓硫酸B.浓盐酸C.生石灰D.氯化钠9.赵丽家田里的玉米叶子发黄,需要施氮肥,她应该选用的化肥是()A.CO(NH2)2B.Ca3(PO4)2C.K2SO4D.KCl10.钛和钛合金是21世纪的重要金属材料。二氧化钛(TiO2)是绘画中“钛白”的主要成分,其中钛元素的化合价是()A.-2B.+2C.+4D.-4111.对下列实验现象描述错误的是()A、硫在氧气中燃烧发出蓝紫色火焰B、红磷在空气中燃烧产生大量的白烟C、镁带在空气中燃烧发出耀眼的白光,生成白色固体D、铁丝在氧气中燃烧,生成四氧化三铁12.“关爱生命,拥抱健康”是人类永恒的主题。下列说法科学的是()A.在白酒中添加塑化剂可提高白酒的品质B.用地沟油烹制食品可降低成本C.食盐加碘可防止甲状腺肿大D.在生猪饲料中添加瘦肉精可提高瘦肉的产量13.李明同学用下列装置进行“微粒是不断运动”的探究。一段时间后,可观察到无色酚酞试液变红。则M溶液是()A.氢氧化钠溶液B.浓盐酸C.浓氨水D.食盐水14.实验室常用下图装置探究可燃物的燃烧条件。下列说法错误的()A.烧杯中的热水只起到加热作用B.水中的白磷不能燃烧,是因为白磷没有与空气接触C.对准烧杯中的白磷通入氧气,热水中的白磷能燃烧D.铜片上的红磷不能燃烧,是因为温度没有达到着火点15.物质的用途与性质密切相关。下列说法错误的是()A.氮气可作焊接金属的保护气--------氮气的化学性质不活波B.洗涤剂可除去餐具上的油污---------洗涤剂有乳化作用C.用铝制造抗腐蚀性能好的门窗---------铝的化学性质很不活波D.用熟石灰改良酸性土壤----------熟石灰有碱性16.右图装置气密性良好,要使注射器中的活塞向右移动,使用的液体M和N可能是()①稀盐酸和石灰石②稀硫酸和锌③水和氢氧化钠④水和稀硝酸A.①②③④B.①②③C.①②④D.②③④17.“中国航天,给力中国”。载人航天飞船可用反应2Na2O2+2CO2=2R+O2来提供氧气,物质R的化学式是()2A.COB.Na2OC.NaOHD.Na2CO318.化学基本概念是学好化学的基础,对下列有关概念的认识正确的是()A.原子是最小的微粒,不可再分B.化合反应都是氧化反应C.均一、稳定的液体一定是溶液D.保持氧气化学性质的最小粒子是氧分子19.“少数不法厂家向液化石油气中掺入了二甲醚(C2H6O),二甲醚会对液化气罐的配件造成腐蚀,存在安全隐患”。这一事件曾被央视3.15晚会曝光。下列说法错误的是()A.二甲醚由碳、氢、氧三种元素组成B.二甲醚中碳、氢、氧元素的质量比为2:6:1C.二甲醚的相对分子质量为46D.二甲醚中氧元素的质量分数为34.8%20.除去下列各物质中的少量杂质,所选用的方法错误的是()选项物质杂质除杂质的方法A铁粉氯化铁加过量稀盐酸充分反应后过滤B硫酸亚铁溶液硫酸铜溶液加过量铁粉充分反应后过滤C氯化钙溶液盐酸加过量碳酸钙粉末充分反应后过滤D氯化钠溶液碳酸钠加稀盐酸至溶液呈中性21.在20℃,刘冰同学向100g水中依次加入NaCl固体,充分溶解。实验过程如下图所示,下列说法错误的是()A.20℃时,NaCl的溶解度为36gB.图②中的溶液...

1、当您付费下载文档后,您只拥有了使用权限,并不意味着购买了版权,文档只能用于自身使用,不得用于其他商业用途(如 [转卖]进行直接盈利或[编辑后售卖]进行间接盈利)。
2、本站所有内容均由合作方或网友上传,本站不对文档的完整性、权威性及其观点立场正确性做任何保证或承诺!文档内容仅供研究参考,付费前请自行鉴别。
3、如文档内容存在违规,或者侵犯商业秘密、侵犯著作权等,请点击“违规举报”。

碎片内容

云南省2013年中考化学试卷(文字版-含答案).doc

确认删除?