电脑桌面
添加内谋知识网--内谋文库,文书,范文下载到电脑桌面
安装后可以在桌面快捷访问

2021年内蒙古呼和浩特市中考试卷真题.docx

2021年内蒙古呼和浩特市中考试卷真题.docx_第1页
1/9
2021年内蒙古呼和浩特市中考试卷真题.docx_第2页
2/9
2021年内蒙古呼和浩特市中考试卷真题.docx_第3页
3/9
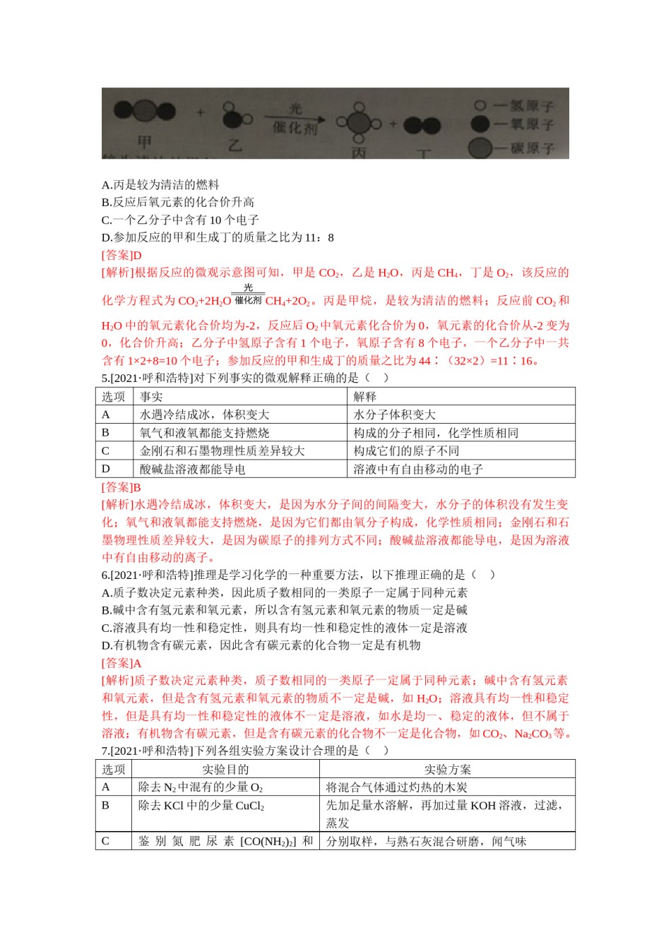
2021年呼和浩特市中考试卷化学部分(满分50分)可能用到的相对原子质量:H-1C-12O-16Na-23Mg-24Al-27S-32Cl-35.5K-39Ca-40Mn-55Cu-64一、选择题(本题包括10小题,每小题2分,共20分。在每小题给出的四个选项中,只有一个选项是符合题目要求的)1.[2021·呼和浩特]中华传统文化博大精深,很多成语、诗词和谚语中蕴含着丰富的科学道理。下列说法错误的是()A.“真金不怕火炼”说明黄金的化学性质非常稳定B.“遥知不是雪,为有暗香来”体现了分子在不断地运动C.“木已成舟”与“铁杵成针”都属于物理变化D.“人要实,火要虚”中“火要虚”指氧气浓度越高,可燃物燃烧越旺[答案]D[解析]“人要实,火要虚”中的“火要虚”指可燃物与空气中的氧气接触更充分,可燃物才能燃烧得更旺。2.[2021·呼和浩特]规范实验操作是学好化学的基础,以下操作错误的是()[答案]D[解析]过滤时,要使用玻璃棒引流,玻璃棒的末端要轻轻地斜靠在三层滤纸的一边,滤纸边缘应略低于漏斗边缘,漏斗下端管口要紧靠烧杯内壁。3.[2021·呼和浩特]物质世界处处离不开化学。以下说法正确的是()①氮气可作食品保鲜的保护气②汽油去除油污是因为乳化作用③合成橡胶和塑料都属于合成材料④河水经过沉降、过滤、杀菌消毒、蒸馏等净化过程得到自来水⑤石油和酒精是不可再生资源,应加以综合利用A.①②B.③⑤C.①③D.④⑤[答案]C[解析]①氮气的化学性质稳定,可作食品保鲜的保护气;②汽油去除油污是利用汽油能溶解油污,洗涤剂去除油污是利用了洗涤剂具有乳化作用,能将大的油滴分散成细小的油滴随水冲走;③合成材料包括塑料、合成橡胶和合成纤维;④河水经沉降、过滤、吸附、杀菌消毒等净化过程可得到自来水,蒸馏得到的是纯水;⑤石油是不可再生资源,而酒精是可再生资源。4.[2021·呼和浩特]宏观辨识和微观探析是化学学科核心素养之一。我国科学家利用复合光催化剂人工合成了燃料,反应的微观示意图如下。下列说法错误的是()A.丙是较为清洁的燃料B.反应后氧元素的化合价升高C.一个乙分子中含有10个电子D.参加反应的甲和生成丁的质量之比为11:8[答案]D[解析]根据反应的微观示意图可知,甲是CO2,乙是H2O,丙是CH4,丁是O2,该反应的化学方程式为CO2+2H2OCH4+2O2。丙是甲烷,是较为清洁的燃料;反应前CO2和H2O中的氧元素化合价均为-2,反应后O2中氧元素化合价为0,氧元素的化合价从-2变为0,化合价升高;乙分子中氢原子含有1个电子,氧原子含有8个电子,一个乙分子中一共含有1×2+8=10个电子;参加反应的甲和生成丁的质量之比为44∶(32×2)=11∶16。5.[2021·呼和浩特]对下列事实的微观解释正确的是()选项事实解释水分子体积变大A水遇冷结成冰,体积变大构成的分子相同,化学性质相同构成它们的原子不同B氧气和液氧都能支持燃烧溶液中有自由移动的电子C金刚石和石墨物理性质差异较大D酸碱盐溶液都能导电[答案]B[解析]水遇冷结成冰,体积变大,是因为水分子间的间隔变大,水分子的体积没有发生变化;氧气和液氧都能支持燃烧,是因为它们都由氧分子构成,化学性质相同;金刚石和石墨物理性质差异较大,是因为碳原子的排列方式不同;酸碱盐溶液都能导电,是因为溶液中有自由移动的离子。6.[2021·呼和浩特]推理是学习化学的一种重要方法,以下推理正确的是()A.质子数决定元素种类,因此质子数相同的一类原子一定属于同种元素B.碱中含有氢元素和氧元素,所以含有氢元素和氧元素的物质一定是碱C.溶液具有均一性和稳定性,则具有均一性和稳定性的液体一定是溶液D.有机物含有碳元素,因此含有碳元素的化合物一定是有机物[答案]A[解析]质子数决定元素种类,质子数相同的一类原子一定属于同种元素;碱中含有氢元素和氧元素,但是含有氢元素和氧元素的物质不一定是碱,如H2O;溶液具有均一性和稳定性,但是具有均一性和稳定性的液体不一定是溶液,如水是均一、稳定的液体,但不属于溶液;有机物含有碳元素,但是含有碳元素的化合物不一定是化合物,如CO2、Na2CO3等。7.[2021·呼和浩特]下列各组实验方案设计合理的是()选项实验目的实验方案A除去N2中混有的少量O2将混合气体通过灼热的木炭B除去KCl中的少量CuCl2先加足...

1、当您付费下载文档后,您只拥有了使用权限,并不意味着购买了版权,文档只能用于自身使用,不得用于其他商业用途(如 [转卖]进行直接盈利或[编辑后售卖]进行间接盈利)。
2、本站所有内容均由合作方或网友上传,本站不对文档的完整性、权威性及其观点立场正确性做任何保证或承诺!文档内容仅供研究参考,付费前请自行鉴别。
3、如文档内容存在违规,或者侵犯商业秘密、侵犯著作权等,请点击“违规举报”。

碎片内容

2021年内蒙古呼和浩特市中考试卷真题.docx

确认删除?