电脑桌面
添加内谋知识网--内谋文库,文书,范文下载到电脑桌面
安装后可以在桌面快捷访问

四川省乐山市2019年中考化学试题.doc

四川省乐山市2019年中考化学试题.doc_第1页
1/25
四川省乐山市2019年中考化学试题.doc_第2页
2/25
四川省乐山市2019年中考化学试题.doc_第3页
3/25
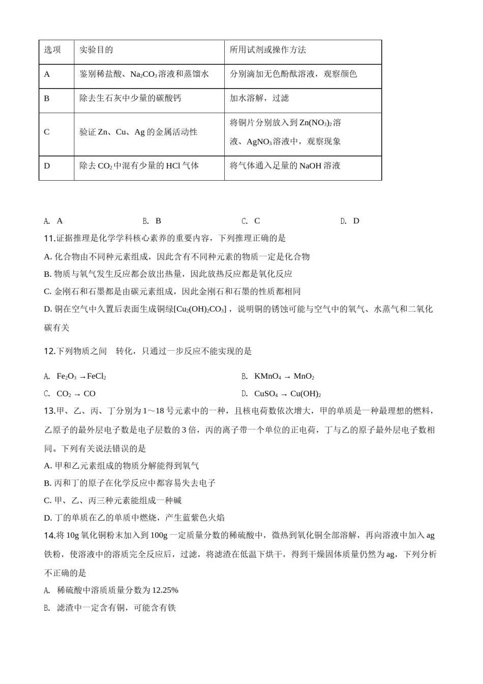
乐山市2019年初中学业水平考试化学试题可能用到的相对原子质量:H—1C—12O—16Na—23S—32Cl—35.5Fe—56Cu—64一、选择题(本大题共14个小题,每题2.5分,共35分,每小题只有一个正确选项。)1.我们生活在不断变化的物质世界,下列变化只发生了物理变化的是A.米饭在人体中消化成葡萄糖B.熟石灰改良酸性土壤C.将矿石研磨成粉末D.用醋酸清洗水壶中的水垢2.“我是碳族的大女儿,让大地充满生机,让地球因我而温暖;我调皮可爱,钻进石灰水,搅得人家不安宁;我藏在汽水里,小朋友喝了直打嗝。”这里叙述中的“我”是指A.二氧化碳B.氧气C.氮气D.稀有气体3.下列物质属于纯净物的是A.浑浊河水B.番茄蛋汤C.石蕊溶液D.液态氢4.下列物质的用途利用了物质的化学性质的是A.活性炭除去房间中的异味B.用煤、石油、天然气作燃料C.干冰用于冷藏食品D.用铜或铝制作导线5.下图所示的实验不能达到实验目的的是A.实验一:验证CO2的部分性质B.实验二:验证空气中氧气含量C.实验三:验证O2是否收集满D.实验四:比较合金与纯金属的硬度6.2019年3月30日,四川凉山木里县突发森林火灾,下列说法错误的是A.森林地表腐质层的可燃性气体在雷击作用下达到着火点而燃烧,引发森林火灾B.森林大火不易扑灭是因为山势陡峭,树林茂密,难以通过砍伐树木形成隔离带C.出动直升机开展吊桶投水扑灭山火,主要目的是降低可燃物的着火点D.消防人员灭火时要防止被森林大火灼烧,并戴好防护面罩避免吸入有害物质7.“宏观—微观—符号”之间建立联系,是化学学科特有的思维方式,工业上生产尿素[CO(NH2)2]的微观示意图如下所示,根据图示信息分析不正确的是A.反应的化学方程式为:2NH3+CO2CO(NH2)2+H2OB.反应物和生成物都是由分子构成C.反应前后分子和原子的种类都发生改变D.反应物和生成物中各有一种氧化物8.如图是硝酸钾和氯化钠的溶解度曲线,下列有关叙述正确的是A.硝酸钾的溶解度大于氯化钠的溶解度B.40℃时,硝酸钾饱和溶液比氯化钠饱和溶液的浓度大C.40℃时,100克硝酸钾饱和溶液中含有硝酸钾63.9克D.KNO3中混有少量的NaCl可以采用蒸发结晶得到KNO3晶体9.科学家研究得到一种物质,其分子结构像一只小狗(如图),于是取名叫狗烯,狗烯的化学式为C26H26,下列关于狗烯的说法正确的是A.狗烯的相对分子质量为338gB.狗烯中碳元素和氢元素的质量分数相等C.狗烯由26个碳原子和26个氢原子构成D.狗烯在氧气中燃烧生成二氧化碳和水10.下列实验方案合理可行的是选项实验目的所用试剂或操作方法A鉴别稀盐酸、Na2CO3溶液和蒸馏水分别滴加无色酚酞溶液,观察颜色B除去生石灰中少量的碳酸钙加水溶解,过滤将铜片分别放入到Zn(NO3)2溶C验证Zn、Cu、Ag的金属活动性液、AgNO3溶液中,观察现象将气体通入足量的NaOH溶液D除去CO2中混有少量的HCl气体A.AB.BC.CD.D11.证据推理是化学学科核心素养的重要内容,下列推理正确的是A.化合物由不同种元素组成,因此含有不同种元素的物质一定是化合物B.物质与氧气发生反应都会放出热量,因此放热反应都是氧化反应C.金刚石和石墨都是由碳元素组成,因此金刚石和石墨的性质都相同D.铜在空气中久置后表面生成铜绿[Cu2(OH)2CO3],说明铜的锈蚀可能与空气中的氧气、水蒸气和二氧化碳有关12.下列物质之间的转化,只通过一步反应不能实现的是A.Fe2O3→FeCl2B.KMnO4→MnO2C.CO2→COD.CuSO4→Cu(OH)213.甲、乙、丙、丁分别为1~18号元素中的一种,且核电荷数依次增大,甲的单质是一种最理想的燃料,乙原子的最外层电子数是电子层数的3倍,丙的离子带一个单位的正电荷,丁与乙的原子最外层电子数相同。下列有关说法错误的是A.甲和乙元素组成的物质分解能得到氧气B.丙和丁的原子在化学反应中都容易失去电子C.甲、乙、丙三种元素能组成一种碱D.丁的单质在乙的单质中燃烧,产生蓝紫色火焰14.将10g氧化铜粉末加入到100g一定质量分数的稀硫酸中,微热到氧化铜全部溶解,再向溶液中加入ag铁粉,使溶液中的溶质完全反应后,过滤,将滤渣在低温下烘干,得到干燥固体质量仍然为ag,下列分析不正确的是A.稀硫酸中溶质质量分数为12.25%B.滤渣中一定含有铜,可能含有铁C.加入铁粉后有红色固体产生,还有少量气泡产生D.a的...

1、当您付费下载文档后,您只拥有了使用权限,并不意味着购买了版权,文档只能用于自身使用,不得用于其他商业用途(如 [转卖]进行直接盈利或[编辑后售卖]进行间接盈利)。
2、本站所有内容均由合作方或网友上传,本站不对文档的完整性、权威性及其观点立场正确性做任何保证或承诺!文档内容仅供研究参考,付费前请自行鉴别。
3、如文档内容存在违规,或者侵犯商业秘密、侵犯著作权等,请点击“违规举报”。

碎片内容

四川省乐山市2019年中考化学试题.doc

确认删除?