电脑桌面
添加内谋知识网--内谋文库,文书,范文下载到电脑桌面
安装后可以在桌面快捷访问

四川省乐山市2020年中考化学试题.doc

四川省乐山市2020年中考化学试题.doc_第1页
1/24
四川省乐山市2020年中考化学试题.doc_第2页
2/24
四川省乐山市2020年中考化学试题.doc_第3页
3/24
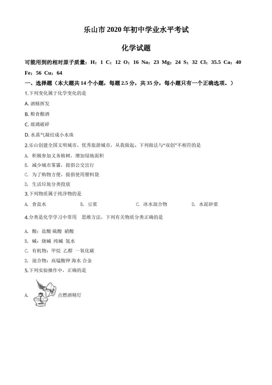
乐山市2020年初中学业水平考试化学试题可能用到的相对原子质量:H:1C:12O:16Na:23Mg:24S:32Cl:35.5Ca:40Fe:56Cu:64一、选择题(本大题共14个小题,每题2.5分,共35分,每小题只有一个正确选项。)1.下列变化属于化学变化的是A.酒精挥发B.粮食酿酒C.玻璃破碎D.水蒸气凝结成小水珠2.乐山创建全国文明城市、优秀旅游城市,从我做起。下列做法与“双创”不相符的是A.积极参加义务植树,增加绿地面积B.减少城市雾霾,提倡公交出行C.为了购物方便,提倡使用塑料袋D.生活垃圾分类投放3.下列物质属于纯净物的是A.食盐水B.豆浆C.冰水混合物D.水泥砂浆4.分类是化学学习中常用的思维方法,下列有关物质分类正确的是A.酸:盐酸硫酸硝酸B.碱:烧碱纯碱氨水C.有机物:甲烷乙醇一氧化碳D.混合物:高锰酸钾海水合金5.下列实验操作中,正确的是A.点燃酒精灯B.量筒读数C.倾倒液体D.过滤6.化学就在你我身边。下列叙述错误的是A.白醋可用于清除热水壶内壁的水垢B.医学上常用75%的酒精作消毒剂C.膨化食品包装中可用铁粉作抗氧化剂,以延长食品的保质期D.用二氧化碳灭火器灭火时,降低了可燃物的着火点且隔绝空气7.如图是初中化学中常见物质间的转化关系,其中甲、乙、丙为单质,A、B、C、D为氧化物,C是使地球产生温室效应的一种气体,丙是一种紫红色金属。(图中部分生成物已略去)下列叙述错误的是A.A的化学式是H2OB.甲生成丙的化学反应类型为置换反应C.在A生成甲和乙的化学反应中,所得甲乙两种气体的体积比是1︰2D.A与C反应的化学方程式为8.乐山市盛产茶叶,“竹叶青”享誉国内外。绿茶中的单宁酸具有抑制血压上升、清热解毒、抗癌等功效,其化学式为C76H52O46,下列说法不正确的是A.一个单宁酸分子中含26个氢分子B.单宁酸由碳、氢、氧三种元素组成C.单宁酸分子中碳、氢、氧原子个数比为38︰26︰23D.单宁酸中碳、氢元素质量比为228:139.某同学参加实验操作考试,为验证镁、锌、铜三种金属的活动性顺序,他设计了以下四种实验方案,其中能达到目的的是A.将镁片、锌片分别放入Cu(NO3)2溶液中B.将锌片、铜片分别放入Mg(NO3)2溶液中C.将镁片分别放入Zn(NO3)2溶液、Cu(NO3)2溶液中D.将镁片、锌片、铜片分别放入稀盐酸中10.化学知识涉及衣、食、住、行各个领域,下列说法不正确的是A.衣:鉴别羊毛制品和化纤制品可采用点燃闻气味的方法B.食:将工业用盐亚硝酸钠(NaNO2)代替食盐作调味品C.住:能闻到新装修房屋的异味,是因为分子在不断运动D.行:汽车、自行车等车辆的金属表面喷漆主要目的是为了防锈和美观11.下列实验方案正确的是选项实验目的实验方案A除去铁钉表面的铁锈将铁钉长时间浸泡在足量的稀盐酸中B除去KCl溶液中含有的少量BaCl2加入过量的K2CO3溶液,过滤C鉴别稀硫酸和稀盐酸分别加入Ba(NO3)2溶液,观察现象D鉴别实验室中的食盐水和糖水品尝味道A.AB.BC.CD.D12.钴(Co)的化合物在锂电池中有很好的应用,LiCoO2(钴酸锂)在酸性介质中有强氧化性,其化学方程式为:2LiCoO2+H2O2+3H2SO4=Li2SO4+2CoSO4+4H2O+O2↑,已知锂与钠有相似的化学性质,且反应中只有钴和氧元素的化合价发生了改变,则下列说法正确的是()A.该反应是复分解反应B.该反应中钴的化合价由+3价变为+2价C.该反应中氧的化合价降低D.钴酸根离子式13.向一定量的稀盐酸中,分别加入足量的水、金属铁、氢氧化钙溶液、硝酸银溶液,下列图示正确的是A.B.C.D.14.将20g镁、铁的金属混合物加入到一定质量的稀硫酸中,恰好完全反应后,经测定溶液质量增加了19g,将反应后的溶液蒸干,得到固体的质量为A.39gB.60gC.68gD.73g二、填空题(本大题共4个小题,每空1分,共计16分)15.用化学符号表示:(1)3个碳原子__________(2)硫酸根离子__________(3)氮气____________(4)甲烷_____________16.在2019年年底开始,我国爆发了新冠肺炎,给国家和人民的财产带来巨大的损失,给人民的生命带来严重的威胁,全国人民在党中央的领导下众志成城抗击新冠肺炎。抗疫中用到了许多消毒剂,84消毒液【有效成分为次氯酸钠和二氧化氯(ClO2)】是常用消毒剂。(1)将氯气通入氢氧化钠溶液中可以得到次氯酸钠,根据反应原理推断次氯酸钠的化学式,...

1、当您付费下载文档后,您只拥有了使用权限,并不意味着购买了版权,文档只能用于自身使用,不得用于其他商业用途(如 [转卖]进行直接盈利或[编辑后售卖]进行间接盈利)。
2、本站所有内容均由合作方或网友上传,本站不对文档的完整性、权威性及其观点立场正确性做任何保证或承诺!文档内容仅供研究参考,付费前请自行鉴别。
3、如文档内容存在违规,或者侵犯商业秘密、侵犯著作权等,请点击“违规举报”。

碎片内容

四川省乐山市2020年中考化学试题.doc

确认删除?