电脑桌面
添加内谋知识网--内谋文库,文书,范文下载到电脑桌面
安装后可以在桌面快捷访问

精品解析:四川省遂宁市2021年中考化学试题(解析版).doc

精品解析:四川省遂宁市2021年中考化学试题(解析版).doc_第1页
1/12
精品解析:四川省遂宁市2021年中考化学试题(解析版).doc_第2页
2/12
精品解析:四川省遂宁市2021年中考化学试题(解析版).doc_第3页
3/12
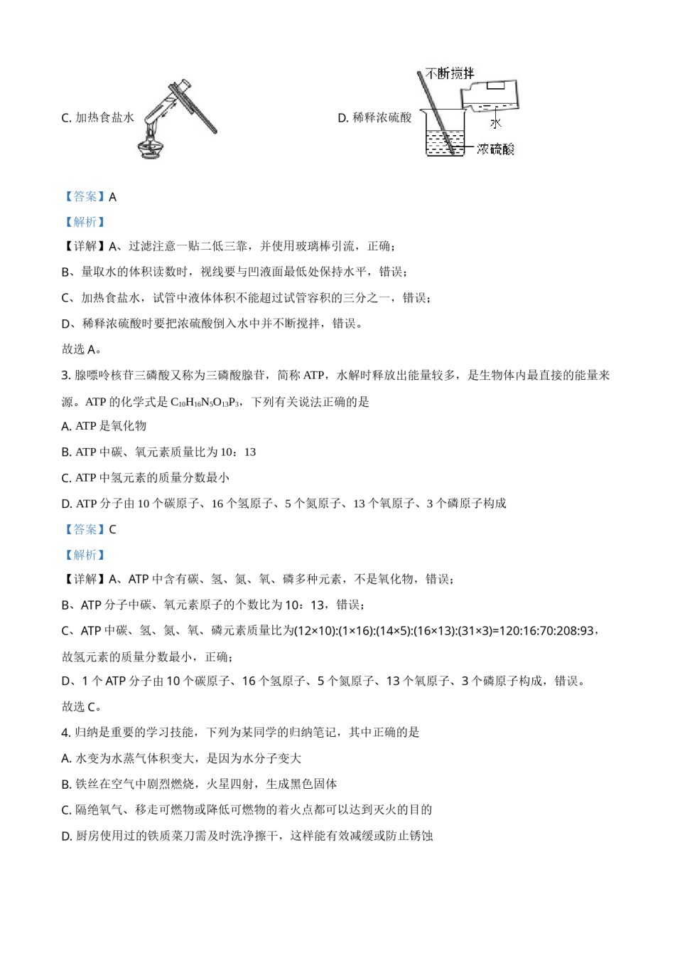
遂宁市2021年初中毕业暨高中阶段学校招生考试理科综合化学部分理科综合共200分,包括物理、化学、生物三部分,考试时间共150分钟。化学试卷满分70分。注意事项:1.答题前,考生务必将自己的学校、姓名、准考证号用0.5毫米的黑色墨水签字笔填写在答题卡上,并检查条形码粘贴是否正确。2.回答选择题时,选出每小题答案后,用2B铅笔把答题卡上对应题目的答案标号涂黑。如需改动,用橡皮擦干净后,再选涂其他答案标号;回答非选择题时,将答案写在答题卡上,写在本试卷上无效。3.考试结束后,将本试卷和答题卡一并交回。可能用到的相对原子质量:H-1C-12N-14O-16Mg-24P-31Cl-35.5Na-23Cu-64Zn-65Ag-108一、选择题(本题包括7个小题,每小题3分,共21分,每小题只有一个选项符合题意)1.化学能用于物品加工,下列加工方式涉及化学变化的是A.用金刚石切割玻璃B.用铁水铸成锅C.用砂纸打磨铝片D.用葡萄酿制葡萄酒【答案】D【解析】【详解】A、用金刚石切割玻璃,只是形状发生了改变,无新物质生成,属于物理变化,不符合题意;B、用铁水铸成锅,只是形状发生了改变,无新物质生成,属于物理变化,不符合题意;C、用砂纸打磨铝片,无新物质生成,属于物理变化,不符合题意;D、用葡萄酿制葡萄酒,有酒精等新物质生成,属于化学变化,符合题意。故选D。2.化学是一门以实验为基础的学科,下列实验操作正确的是A.过滤浑浊河水B.量取水的体积C.加热食盐水D.稀释浓硫酸【答案】A【解析】【详解】A、过滤注意一贴二低三靠,并使用玻璃棒引流,正确;B、量取水的体积读数时,视线要与凹液面最低处保持水平,错误;C、加热食盐水,试管中液体体积不能超过试管容积的三分之一,错误;D、稀释浓硫酸时要把浓硫酸倒入水中并不断搅拌,错误。故选A。3.腺嘌呤核苷三磷酸又称为三磷酸腺苷,简称ATP,水解时释放出能量较多,是生物体内最直接的能量来源。ATP的化学式是C10H16N5O13P3,下列有关说法正确的是A.ATP是氧化物B.ATP中碳、氧元素质量比为10:13C.ATP中氢元素的质量分数最小D.ATP分子由10个碳原子、16个氢原子、5个氮原子、13个氧原子、3个磷原子构成【答案】C【解析】【详解】A、ATP中含有碳、氢、氮、氧、磷多种元素,不是氧化物,错误;B、ATP分子中碳、氧元素原子的个数比为10:13,错误;C、ATP中碳、氢、氮、氧、磷元素质量比为(12×10):(1×16):(14×5):(16×13):(31×3)=120:16:70:208:93,故氢元素的质量分数最小,正确;D、1个ATP分子由10个碳原子、16个氢原子、5个氮原子、13个氧原子、3个磷原子构成,错误。故选C。4.归纳是重要的学习技能,下列为某同学的归纳笔记,其中正确的是A.水变为水蒸气体积变大,是因为水分子变大B.铁丝在空气中剧烈燃烧,火星四射,生成黑色固体C.隔绝氧气、移走可燃物或降低可燃物的着火点都可以达到灭火的目的D.厨房使用过的铁质菜刀需及时洗净擦干,这样能有效减缓或防止锈蚀【答案】D【解析】【详解】A、水变为水蒸气体积变大,是因为分子之间的间隔变大,分子的大小不变,不符合题意;B、铁丝在空气中不能燃烧,在氧气中剧烈燃烧、火星四射,生成黑色固体,不符合题意;C、隔绝氧气、移走可燃物、降低温度至可燃物的着火点以下,都可以达到灭火的目的,着火点是一个定值,不能被降低,不符合题意;D、铁生锈的条件是铁与氧气和水接触,故厨房使用过的铁质菜刀需及时洗净擦干,这样能有效减缓或防止锈蚀,符合题意。故选D。5.科学的进步源于发现问题、解决问题,请反思下列实验方案,不能达到目的的是序号实验目的实验方案A鉴别CO2和O2将带火星的木条伸入集气瓶中B鉴别NaOH和NH4NO3固体加水溶解C除去CaCl2溶液中少量的HCl加入适量氢氧化钠溶液D除去FeSO4溶液中少量的CuSO4加入过量铁粉,过滤A.AB.BC.CD.D【答案】C【解析】【详解】A、氧气有助燃性,二氧化碳不燃烧不支持燃烧;将带火星的木条伸入集气瓶中,能复燃的是氧气,可以鉴别,正确;B、氢氧化钠固体溶于水放出大量的热,硝酸铵固体溶于水温度降低,加水溶解可以鉴别,正确;C、氢氧化钠和盐酸反应生成氯化钠和水,引入新杂质,错误;D、硫酸铜和铁反应生成铜和硫酸亚铁,过滤除去固体,得到硫酸亚...

1、当您付费下载文档后,您只拥有了使用权限,并不意味着购买了版权,文档只能用于自身使用,不得用于其他商业用途(如 [转卖]进行直接盈利或[编辑后售卖]进行间接盈利)。
2、本站所有内容均由合作方或网友上传,本站不对文档的完整性、权威性及其观点立场正确性做任何保证或承诺!文档内容仅供研究参考,付费前请自行鉴别。
3、如文档内容存在违规,或者侵犯商业秘密、侵犯著作权等,请点击“违规举报”。

碎片内容

精品解析:四川省遂宁市2021年中考化学试题(解析版).doc

确认删除?