电脑桌面
添加内谋知识网--内谋文库,文书,范文下载到电脑桌面
安装后可以在桌面快捷访问

2016年四川省绵阳市中考化学试卷(学生版) .doc

2016年四川省绵阳市中考化学试卷(学生版)  .doc_第1页
1/5
2016年四川省绵阳市中考化学试卷(学生版)  .doc_第2页
2/5
2016年四川省绵阳市中考化学试卷(学生版)  .doc_第3页
3/5
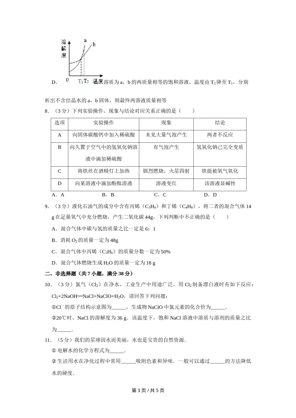
2016年四川省绵阳市中考化学试卷一、选择题(共9小题,每小题3分,满分27分)1.(3分)化学在能源利用、环境保护等方面起着重要作用.下列有关做法不正确的是()A.将地沟油转化为航空油,变废为宝B.使用新型的可降解塑料,减少白色污染C.改进汽车尾气净化技术,减少有害气体排放D.加高化工厂的烟囱排放废气,防止形成酸雨2.(3分)化学在生活中无处不在,下列选项与化学变化有关的是()A.削皮的苹果在空气中放置一段时间后变色B.用镶有金刚石的玻璃刀裁玻璃C.用闻气味的方法区分食醋和酱油D.向生锈铁锁的钥匙孔中加入铅笔芯粉末,使铁锁更容易打开3.(3分)安全问题与人类生活息息相关.下列措施得当的是()A.炒菜时油锅着火,用水浇灭B.进入久未开启的地窖,先做灯火试验C.霉变大米中含有黄曲霉素,煮熟食用D.夜间发现液化气泄漏,立即开灯检查并开窗通风4.(3分)下列描述正确的是()A.塑料、合成纤维、合成橡胶都属于合成有机高分子材料B.天然气的主要成分是甲烷,其化学式为CH4,由此可知甲烷中有4个氢原子C.某温度下的两种溶液,溶质质量分数相同,则该温度下这两种物质的溶解度相同D.纤维素属于糖类,不能被人体消化吸收,故我们不需要摄入含纤维素的食物5.(3分)类推可以实现知识迁移,但不符合事实的类推会得出错误的结论.下列类推正确的是()A.置换反应有单质生成,则有单质生成的反应一定为置换反应B.实验室中,点燃H2前需要验纯,则点燃其它可燃性气体前也需要验纯C.KNO3的溶解度随温度的升高而增大,则其它物质的溶解度均会随温度的升高而增大D.单质中只含一种元素,则只含一种元素的物质一定是单质第1页/共5页6.(3分)程浩同学查阅资料得知:Cu与稀硫酸不反应,但Cu可与浓硫酸在加热的条件下反应,化学方程式为:Cu+2H2SO4(浓)CuSO4+SO2↑+2R,下列说法中不正确的是()A.该反应中涉及了3种类型的化合物B.R为相对分子质量最小的氧化物C.反应前后,H2SO4中硫的化合价全部发生了改变D.该反应不属于四种基本反应类型中的任何一种7.(3分)分析下列实验图象,得到的结论正确的是()A.双氧水溶液制氧气,a未使用催化剂,b使用了催化剂B.某温度下,向饱和石灰水中加入生石灰,则y轴可以表示溶质的质量分数C.分别向足量且等质量的盐酸中加入铁粉、锌粉,则曲线b代表的是加入锌粉的情况第2页/共5页D.溶质为a、b的两质量相等的饱和溶液,温度由T2降至T1,分别析出不含结晶水的a、b固体,则最终两溶液质量相等8.(3分)下列实验操作、现象与结论对应关系正确的是()选项实验操作现象结论A向固体碳酸钙中加入稀硫酸未见大量气泡产生两者不反应B向久置于空气中的氢氧化钠溶有气泡产生氢氧化钠已完全变质液中滴加稀硫酸C将铁丝在酒精灯上加热剧烈燃烧,火星四射铁能被氧气氧化D向某溶液中滴加酚酞溶液溶液变红该溶液显碱性A.AB.BC.CD.D9.(3分)液化石油气的成分中含有丙烯(C3H6)和丁烯(C4H8),将二者的混合气体14g在足量氧气中充分燃烧,产生二氧化碳44g,下列判断中不正确的是()A.混合气体中碳与氢的质量之比一定是6:1B.消耗O2的质量一定为48gC.混合气体中丙烯(C3H6)的质量分数一定为50%D.混合气体燃烧生成H2O的质量一定为18g二、非选择题(共7小题,满分38分)10.(3分)氯气(Cl2)在净水、工业生产中用途广泛,用Cl2制备漂白液时有如下反应:Cl2+2NaOH═NaCl+NaClO+H2O,请回答下列问题:①Cl﹣的原子结构示意图为,生成物NaClO中氯元素的化合价为.②20℃时,NaCl的溶解度为36g.该温度下,饱和NaCl溶液中溶质与溶剂的质量之比为.11.(5分)我们的星球因水而美丽,水也是宝贵的自然资源.①电解水的化学方程式为.②生活用水在净化过程中常用吸附色素和异味.一般可以通过的方法降低水的硬度.第3页/共5页③Fe在高温条件下可与水蒸气反应生成一种单质和一种黑色的氧化物,该氧化物是磁铁矿的主要成分,写出该反应的化学方程式.12.(9分)A~F是初中常见的化合物,有如下转化关系(部分生成物已省略)。其中A是大理石的主要成分,C可用于灭火,F俗名纯碱。请回答下列问题:①E的俗名为,写出物质E在...

1、当您付费下载文档后,您只拥有了使用权限,并不意味着购买了版权,文档只能用于自身使用,不得用于其他商业用途(如 [转卖]进行直接盈利或[编辑后售卖]进行间接盈利)。
2、本站所有内容均由合作方或网友上传,本站不对文档的完整性、权威性及其观点立场正确性做任何保证或承诺!文档内容仅供研究参考,付费前请自行鉴别。
3、如文档内容存在违规,或者侵犯商业秘密、侵犯著作权等,请点击“违规举报”。

碎片内容

2016年四川省绵阳市中考化学试卷(学生版) .doc

确认删除?