电脑桌面
添加内谋知识网--内谋文库,文书,范文下载到电脑桌面
安装后可以在桌面快捷访问

2014年四川省绵阳市中考化学试卷(B)(教师版) .doc

2014年四川省绵阳市中考化学试卷(B)(教师版)  .doc_第1页
1/15
2014年四川省绵阳市中考化学试卷(B)(教师版)  .doc_第2页
2/15
2014年四川省绵阳市中考化学试卷(B)(教师版)  .doc_第3页
3/15
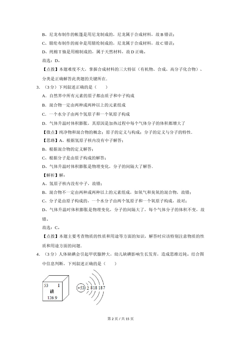
2014年四川省绵阳市中考化学试卷(B)(教师版)一、选择题(每小题3分,共63分.每个小题只有一个选项最符合题目要求)1.(3分)化学与生产、生活密不可分,化学物质的应用非常广泛,下列物质的应用是由化学性质决定的是()A.石墨用于制铅笔芯B.金属铜作导线C.氦气用作焊接金属保护气D.金刚石作钻探机的钻头【微点】化学性质与物理性质的差别及应用.【思路】物理性质是指物质不需要发生化学变化就表现出来的性质.化学性质是指物质在化学变化中表现出来的性质.而化学变化的本质特征是变化中有新物质生成,因此,判断物理性质还是化学性质的关键就是看表现物质的性质时是否有新物质产生.【解析】解:A、石墨用于制铅笔芯是利用石墨软、易留下痕迹的特点,没有新物质生成,由物理性质决定,故A错误;B、金属铜作导线是利用铜的导电性,利用了铜的物理性质,故B错误;C、氦气用作焊接金属保护气,利用氦气化学性质稳定,由化学性质决定,故C正确;D、金刚石作钻探机的钻头利用金刚石硬度大,利用了物理性质,故D错误。故选:C。【点拨】物理性质、化学性质是一对与物理变化、化学变化有密切关系的概念,联系物理变化、化学变化来理解物理性质和化学性质,则掌握起来并不困难.2.(3分)宁强同学为了锻炼自己的意志,决定中考结束后参加一个野外生存训练活动,他为此准备了下列用品,其中不含有机合成材料的是()A.有机玻璃水杯B.尼龙布制作的帐篷C.腈纶布制作的雨伞D.纯棉T恤【微点】合成材料的使用及其对人和环境的影响.【思路】有机合成材料简称合成材料,要判断是否属于合成材料,可抓住三个特征:有机物、合成、高分子化合物,据此常见材料的分类进行分析判断.【解析】解:A、有机玻璃水杯是用有机玻璃制成的,有机玻璃是化学合成的一种塑料,外观颇似玻璃,属于合成材料,故A错误;第1页/共15页B、尼龙布制作的帐篷是用尼龙制成的,尼龙属于合成材料,故B错误;C、腈纶布制作的雨伞是用腈纶制成的,尼龙属于合成材料,故C错误;D、纯棉T恤是用棉制成的,属于天然材料,故D正确。故选:D。【点拨】本题难度不大,掌握合成材料的三大特征(有机物、合成、高分子化合物)、分类是正确解答此类题的关键所在.3.(3分)下列叙述正确的是()A.自然界中所有元素的原子都由质子和中子构成B.混合物一定由两种或两种以上的元素组成C.一个水分子由两个氢原子和一个氧原子构成D.气体升温时体积膨胀,其原因是加热过程中每个气体分子的体积都增大了【微点】纯净物和混合物的概念;原子的定义与构成;分子的定义与分子的特性.【思路】A、根据氢原子核内没有中子解答;B、根据混合物的定义解答;C、根据分子是由原子构成的解答;D、气体升温时体积膨胀是物理变化,分子的间隔大了解答.【解析】解:A、氢原子核内没有中子,故错;B、混合物不一定由两种或两种以上的元素组成,如氧气和臭氧的混合物,故错;C、分子是由原子构成的,一个水分子由两个氢原子和一个氧原子构成,故对;D、气体升温时体积膨胀是物理变化,分子的间隔大了,每个气体分子的体积不变,故错。故选:C。【点拨】本题主要考查物质的性质和用途等方面的知识,解答时应该特别注意物质的性质和用途方面的问题.4.(3分)人体缺碘会引起甲状腺肿大,幼儿缺碘影响生长发育,造成思维迟钝。结合图中信息判断,下列叙述正确的是()第2页/共15页A.碘原子的质量是126.9gB.碘离子(I﹣)的核外电子数为54C.碘是人体必需的微量元素,摄入越多越好D.碘原子核外有5个电子层,参加化学反应时易失去最外层电子【微点】原子结构示意图与离子结构示意图;元素周期表的特点及其应用.【思路】根据图中元素周期表可以获得的信息:原子序数、相对原子质量、元素符号、元素种类等,进行分析判断即可。【解析】解:A、根据元素周期表中的一格中获取的信息,可知元素的相对原子质量为126.9,故A错误;B、根据元素周期表中的一格中获取的信息,该元素的原子序数为53;根据原子序数=核电荷数=质子数,则该元素的原子核内质子数为53,碘离子(I﹣)的核外电子数=53+1=54,故B正确;C、碘是人体必需的微量元素,但不...

1、当您付费下载文档后,您只拥有了使用权限,并不意味着购买了版权,文档只能用于自身使用,不得用于其他商业用途(如 [转卖]进行直接盈利或[编辑后售卖]进行间接盈利)。
2、本站所有内容均由合作方或网友上传,本站不对文档的完整性、权威性及其观点立场正确性做任何保证或承诺!文档内容仅供研究参考,付费前请自行鉴别。
3、如文档内容存在违规,或者侵犯商业秘密、侵犯著作权等,请点击“违规举报”。

碎片内容

2014年四川省绵阳市中考化学试卷(B)(教师版) .doc

确认删除?