电脑桌面
添加内谋知识网--内谋文库,文书,范文下载到电脑桌面
安装后可以在桌面快捷访问

2014年山东省临沂市中考化学试题及答案.doc

2014年山东省临沂市中考化学试题及答案.doc_第1页
1/11
2014年山东省临沂市中考化学试题及答案.doc_第2页
2/11
2014年山东省临沂市中考化学试题及答案.doc_第3页
3/11
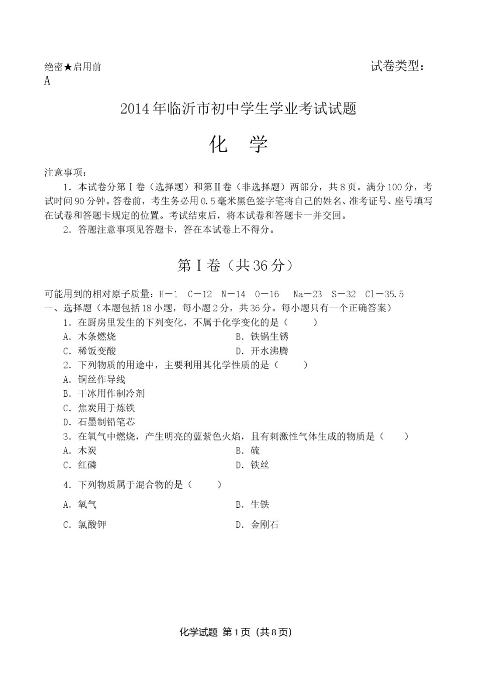
绝密★启用前试卷类型:A2014年临沂市初中学生学业考试试题化学注意事项:1.本试卷分第Ⅰ卷(选择题)和第Ⅱ卷(非选择题)两部分,共8页。满分100分,考试时间90分钟。答卷前,考生务必用0.5毫米黑色签字笔将自己的姓名、准考证号、座号填写在试卷和答题卡规定的位置。考试结束后,将本试卷和答题卡一并交回。2.答题注意事项见答题卡,答在本试卷上不得分。第Ⅰ卷(共36分)可能用到的相对原子质量:H-1C-12N-14O-16Na-23S-32Cl-35.5一、选择题(本题包括18小题,每小题2分,共36分。每小题只有一个正确答案)1.在厨房里发生的下列变化,不属于化学变化的是()A.木条燃烧B.铁锅生锈C.稀饭变酸D.开水沸腾2.下列物质的用途中,主要利用其化学性质的是()A.铜丝作导线B.干冰用作制冷剂C.焦炭用于炼铁D.石墨制铅笔芯3.在氧气中燃烧,产生明亮的蓝紫色火焰,且有刺激性气体生成的物质是()A.木炭B.硫C.红磷D.铁丝4.下列物质属于混合物的是()A.氧气B.生铁C.氯酸钾D.金刚石化学试题第1页(共8页)5.正确的实验操作对实验结果、人身安全都非常重要。下列实验操作正确的是()A.点燃酒精灯B.滴加液体C.加热液体D.读取液体体积6.下列材料属于有机合成材料的是()A.钢筋B.蚕丝C.天然橡胶D.塑料7.在书写具有保存价值的档案时,最好使用()A.铅笔B.纯蓝墨水笔C.碳素墨水笔D.圆珠笔8.人们在工作、生活中,为防止事故发生常采用一些安全措施。下列措施安全的是()A.油锅着火用锅盖盖灭B.冬天用煤取暖时封闭门窗C.到煤窑中挖煤用火把照明D.厨房内煤气泄漏打开排气扇通风9.根据你的生活经验和所学的化学知识判断,下列做法不科学的是()A.用钢丝球洗刷铝制炊具B.用燃烧法区分棉花和羊毛C.用肥皂水区分硬水和软水D.用过的菜刀用干抹布擦干防止生锈10.正确理解化学概念对学习化学知识非常重要,下列对化学概念的理解正确的是()A.氧化物就是含氧元素的化合物B.质量守恒定律就是化学反应前各物质的质量和反应后各物质的质量相等化学试题第2页(共8页)C.中和反应就是生成盐和水的反应D.单质是由同种元素组成的纯净物化学试题第3页(共8页)11.下列物质敞口放置一段时间后,质量增加但溶质成分没有改变的是()A.氢氧化钠溶液B.石灰水C.浓硫酸D.浓盐酸12.下图是x、y、z三种液体的近似pH,下列判断不正确的是()xyz1234567891011121314A.x显酸性B.y一定是水C.z可能是碳酸钠溶液D.z可使无色酚酞溶液变红点燃13.从分子的角度分析,下列解释错误的是()A.好酒不怕巷子深——分子在不断地运动2CO2+3H2O,则X的B.热胀冷缩——分子的大小随温度的改变而改变C.给轮胎充气——分子之间有间隔D.湿衣服在阳光下比在阴凉处干得快——温度高,分子运动快14.物质X是一种可再生绿色能源,其燃烧的化学方程式为X+3O2化学式为()A.C2H4B.CH3OHC.C2H5OHD.C2H615.若金属锰(Mn)在金属活动顺序中位于铝和锌之间,则下列反应不能发生的是(提示:MnSO4溶于水)()A.Mn+2HClMnCl2+H2↑B.Fe+MnSO4FeSO4+MnC.2Al+3MnSO4Al2(SO4)3+3MnD.Mg+MnSO4MgSO4+Mn16.除去下列物质中少量杂质(括号内的物质),所选试剂不合理的是()A.CaO(CaCO3):稀盐酸B.NaOH溶液[Ca(OH)2]:碳酸钠溶液C.Cu(Fe):硫酸铜溶液化学试题第4页(共8页)D.CO(CO2):氢氧化钠溶液17.一氯胺(NH2Cl)是国家新版《生活饮用水卫生标准》中新增的一种消毒剂。下列关于一氯胺的说法正确的是()A.一氯胺是有机化合物B.一氯胺相对分子质量为51.5gC.一氯胺由三种元素组成D.一氯胺中氮元素的质量分数最高18.在一密闭容器内加入甲、乙、丙、丁四种纯净物,在一定条件下发生化学反应,测得数据见下表。下列说法中不正确的是()A.物质甲乙丙丁该反反应前物质质量/g83253应是分解反应后物质质量/g164x23反应B.丙物质可能是催化剂C.甲、乙两种物质间反应的质量比为1∶4D.乙、丁两种物质间反应的质量比为7∶5化学试题第5页(共8页)第Ⅱ卷(非选择题共64分)可能用到的相对原子质量:H-1C-12N-14O-16Na-23S-32Cl-35.5二、填空与简答题(每个化学...

1、当您付费下载文档后,您只拥有了使用权限,并不意味着购买了版权,文档只能用于自身使用,不得用于其他商业用途(如 [转卖]进行直接盈利或[编辑后售卖]进行间接盈利)。
2、本站所有内容均由合作方或网友上传,本站不对文档的完整性、权威性及其观点立场正确性做任何保证或承诺!文档内容仅供研究参考,付费前请自行鉴别。
3、如文档内容存在违规,或者侵犯商业秘密、侵犯著作权等,请点击“违规举报”。

碎片内容

2014年山东省临沂市中考化学试题及答案.doc

确认删除?