电脑桌面
添加内谋知识网--内谋文库,文书,范文下载到电脑桌面
安装后可以在桌面快捷访问

2016年枣庄市中考化学试卷及答案解析.doc

2016年枣庄市中考化学试卷及答案解析.doc_第1页
1/13
2016年枣庄市中考化学试卷及答案解析.doc_第2页
2/13
2016年枣庄市中考化学试卷及答案解析.doc_第3页
3/13
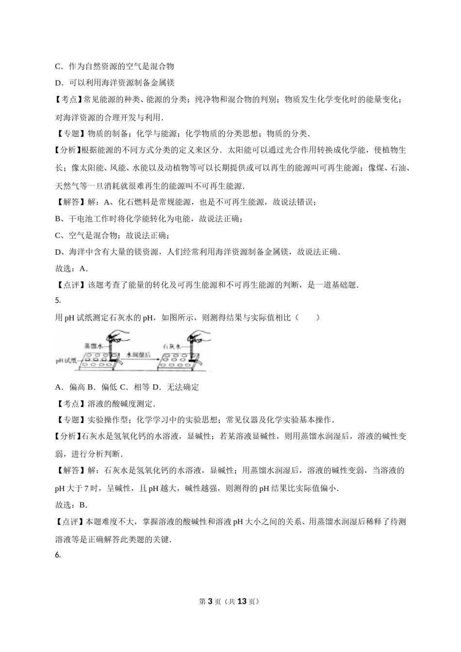
2016年山东省枣庄市中考化学试卷解析版一、选择题(共8小题,每小题2分,满分16分)1.2015年8月,天津一集装箱码头发生危化品大爆炸,再次敲响了人们对危化品管理的警钟,实验室常备的氢氧化钠属于危化品,你认为其包装箱上应贴的标识是()A.B.C.D.【考点】几种常见的与化学有关的图标.【专题】公共标志型.【分析】根据氢氧化钠具有强烈的腐蚀性,结合图中常见标志的含义,进行分析判断.【解答】解:氢氧化钠具有强烈的腐蚀性,其包装箱上应贴的标识腐蚀品标志.A、图中所示标志是有毒品标志,故选项错误.B、图中所示标志是腐蚀品标志,故选项正确.C、图中所示标志是易燃品标志,故选项错误.D、图中所示标志是爆炸品标志,故选项错误.故选:B.【点评】本题难度不大,了解氢氧化钠具有腐蚀性、各个常见标志所代表的含义是解答此类题的关键.2.下列过程中不涉及化学变化的是()A.铁矿石冶炼成铁B.石灰石等物质烧制玻璃C.粮食酿成白酒D.直饮水机中活性炭吸附杂质【考点】化学变化和物理变化的判别.【专题】物质的变化与性质.【分析】化学变化是指有新物质生成的变化,物理变化是指没有新物质生成的变化,化学变化与物理变化的本质区别是有无新物质生成,据此抓住化学变化和物理变化的区别结合事实进行分析判断即可.【解答】解:A、铁矿石冶炼成铁的过程中有新物质铁等生成,属于化学变化.第1页(共13页)B、石灰石等物质烧制玻璃的过程中,有新物质生成,属于化学变化.C、粮食酿成白酒的过程中,有新物质酒精等生成,属于化学变化.D、直饮水机中活性炭吸附杂质的过程中,只是吸附异味和色素,没有新物质生成,属于物理变化.故选:D.【点评】本题难度不大,解答时要分析变化过程中是否有新物质生成,这里的新物质是指和变化前的物质是不同种的物质,若没有新物质生成属于物理变化,若有新物质生成属于化学变化.3.比较下列三种物质,判断不正确的是()A.硬度最大的是金刚石B.组成上都含碳元素C.属于单质的是干冰D.可用于实验室制取二氧化碳的是大理石【考点】碳单质的物理性质及用途;二氧化碳的实验室制法;二氧化碳的用途;单质和化合物的判别.【专题】碳单质与含碳化合物的性质与用途.【分析】A.根据碳单质的物理性质来分析;B.根据物质的组成来分析;C.根据单质与化合物的概念来分析;D.根据实验室制取二氧化碳的药品来分析.【解答】解:A.金刚石是自然界中硬度最大的物质,故正确;B.干冰是固态的二氧化碳,是由碳元素和氧元素组成的,金刚石是由碳元素组成的,大理石的主要成分是碳酸钙,碳酸钙是由钙元素、碳元素和氧元素组成的,三种物质中都含碳元素,故正确;C.干冰是固态的二氧化碳,是由碳元素和氧元素组成的纯净物,属于化合物,故错误;D.在实验室中,通常用大理石或石灰石与稀盐酸反应来制取二氧化碳,故正确.故选C.【点评】本题考查物质的组成、单质与化合物的辨别以及实验室制取二氧化碳的原理,难度不大.4.关于能源和资源,下列说法不正确的是()A.化石燃料是可再生能源B.干电池可将化学能转变成电能第2页(共13页)C.作为自然资源的空气是混合物D.可以利用海洋资源制备金属镁【考点】常见能源的种类、能源的分类;纯净物和混合物的判别;物质发生化学变化时的能量变化;对海洋资源的合理开发与利用.【专题】物质的制备;化学与能源;化学物质的分类思想;物质的分类.【分析】根据能源的不同方式分类的定义来区分.太阳能可以通过光合作用转换成化学能,使植物生长;像太阳能、风能、水能以及动植物等可以长期提供或可以再生的能源叫可再生能源;像煤、石油、天然气等一旦消耗就很难再生的能源叫不可再生能源.【解答】解:A、化石燃料是常规能源,也是不可再生能源,故说法错误;B、干电池工作时将化学能转化为电能,故说法正确;C、空气是混合物;故说法正确;D、海洋中含有大量的镁资源,人们经常利用海洋资源制备金属镁,故说法正确.故选:A.【点评】该题考查了能量的转化及可再生能源和不可再生能源的判断,是一道基础题.5.用pH试纸测定石灰水的pH,如图所示,则测得结果与实际值相比()A.偏高B.偏...

1、当您付费下载文档后,您只拥有了使用权限,并不意味着购买了版权,文档只能用于自身使用,不得用于其他商业用途(如 [转卖]进行直接盈利或[编辑后售卖]进行间接盈利)。
2、本站所有内容均由合作方或网友上传,本站不对文档的完整性、权威性及其观点立场正确性做任何保证或承诺!文档内容仅供研究参考,付费前请自行鉴别。
3、如文档内容存在违规,或者侵犯商业秘密、侵犯著作权等,请点击“违规举报”。

碎片内容

2016年枣庄市中考化学试卷及答案解析.doc

确认删除?