电脑桌面
添加内谋知识网--内谋文库,文书,范文下载到电脑桌面
安装后可以在桌面快捷访问

2012年滨州中考化学试题及答案(带解析).doc

2012年滨州中考化学试题及答案(带解析).doc_第1页
1/18
2012年滨州中考化学试题及答案(带解析).doc_第2页
2/18
2012年滨州中考化学试题及答案(带解析).doc_第3页
3/18
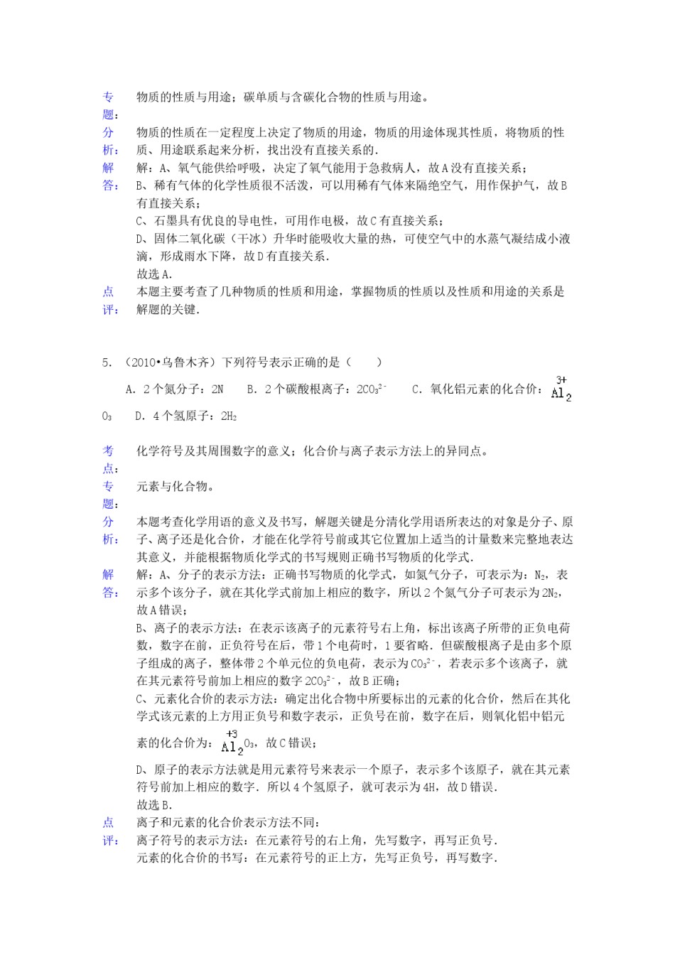
2012年山东省滨州市中考化学试卷解析一、选择题((本大题包括16个小题,每小题3分,共48分,每小题只有一个选项符合题意.)1.(2010•泰州)下列有关物质的分类,错误的是()A.空气属于化合物B.水属于氧化物C.氧气属于纯净物D.甲烷属于有机物考物质的简单分类;从组成上识别氧化物;纯净物和混合物的判别;有机物与无机物点:的区别。专分析比较法。题:分A、根据空气的组成和化合物的定义判断.析:B、根据水的组成结构及氧化物质的定义判断.C、根据氧气的组成结构及纯净物的定义判断.D、根据甲烷的组成和有机物的定义判断.解解:A、空气中含有氮气、氧气、二氧化碳、稀有气体、水蒸气等,属于混合物,所以错答:误.B、氧化物是指由两种元素组成,并且其中一种为氧元素的化合物,而水是由氢氧两种元素组成的化合物,所以正确.C、氧气是由氧分子构成的一种单质,而纯净物包括单质和化合物,所以正确.D、有机物是指含碳的化合物(碳的氧化物、碳酸、碳酸盐除外),甲烷是由碳氢两种元素组成的化合物,属于有机物,所以正确.故选A.点物质的分类是重点的基础化学知识,但却是学习难点之一,要能正确地、合理地对物评:质作出正确分类,首先要理解物质分类的有关概念,抓住概念间的相互关系和本质区别.2.(2012•滨州)6月5日是世界环境日,2012年世界环境日中国主题是“绿色消费:你行动了吗?”,下列做法不符合这一主题的是()A.提倡使用塑料袋B.使用节能灯泡,人走灯灭C.少开私家车,多乘公共交通工具D.纸张双面打印,寄电子贺卡考自然界中的碳循环。点:专化学与环境保护。题:分A、根据塑料袋的危害考虑;B、根据节约用电来考虑;C、根据少开车对环境的影响考析:虑;D、根据节约纸张的好处考虑.解解:A、提倡使用塑料袋会造成大量的塑料垃圾,造成了白色污染,绿色消费应该是答:节约型,不污染环境的,故A正确;B、使用节能灯泡,人走灯灭属于节约用电的行为,节约了能源属于绿色消费,故B错;C、少开私家车,多乘公共交通工具会减少汽车尾气的排放,减少了污染环境,属于绿色消费,故C错;D、纸张双面打印,寄电子贺卡节约了纸张,也就减少了对树木的砍伐,森林覆盖率增大,净化了空气,故D错.故选A.点解答本题关键是要知道绿色消费的含义,知道自己在日常生活中应该如何做才能符评:合绿色消费.3.(2012•滨州)雪花,被人们称为“冬之精灵”,科学研究发现,世界上没有两片雪花的形状完全相同的.下列有关说法正确的是()A.在雪花的形成过程中,水分子由运动变为静止B.雪花融化时,水分子之间的间隔没有发生变化C.不同雪花中,水分子化学性质不相同D.不同雪花中,水分子数目都是巨大的考利用分子与原子的性质分析和解决问题。点:专物质的微观构成与物质的宏观组成。题:分根据分子的定义及特征进行分析,分子是保持物质化学性质的一种粒子,分子质量析:和体积都很小;分子之间有间隔;分子是在不断运动的.解解:A、由分子的特征可知,分子是在不断运动的,在雪花的形成过程中,水分子也答:是不断运动的,故A错误;B、由分子的特征可知,分子之间有间隔,物质的状态发生变化,就是由于水分子之间的间隔发生变化.故B错误;C、同种物质的分子性质相同,所以,不同雪花中,水分子化学性质相同.故C错误;D、由于分子质量和体积都很小,不同雪花中,水分子数目都是巨大的,故D正确.故选D.点本题主要考查了分子的概念,分子的物理性质和化学性质等方面的内容,难度较评:小.4.(2012•滨州)下列物质的性质与所对应的用途没有直接关系的是()A.氧气的密度比空气略大﹣﹣用于急救病人B.稀有气体的性质稳定﹣﹣作保护气C.石墨能导电﹣﹣可作电极D.干冰升华吸热﹣﹣用于人工降雨考常见气体的用途;碳单质的物理性质及用途。点:专物质的性质与用途;碳单质与含碳化合物的性质与用途。题:分物质的性质在一定程度上决定了物质的用途,物质的用途体现其性质,将物质的性析:质、用途联系起来分析,找出没有直接关系的.解解:A、氧气能供给呼吸,决定了氧气能用于急救病人,故A没有直接关系;答:B、稀有气体的化学性质很不活泼,可以...

1、当您付费下载文档后,您只拥有了使用权限,并不意味着购买了版权,文档只能用于自身使用,不得用于其他商业用途(如 [转卖]进行直接盈利或[编辑后售卖]进行间接盈利)。
2、本站所有内容均由合作方或网友上传,本站不对文档的完整性、权威性及其观点立场正确性做任何保证或承诺!文档内容仅供研究参考,付费前请自行鉴别。
3、如文档内容存在违规,或者侵犯商业秘密、侵犯著作权等,请点击“违规举报”。

碎片内容

2012年滨州中考化学试题及答案(带解析).doc

确认删除?