电脑桌面
添加内谋知识网--内谋文库,文书,范文下载到电脑桌面
安装后可以在桌面快捷访问

2015年滨州市中考化学试卷及解析.doc

2015年滨州市中考化学试卷及解析.doc_第1页
1/27
2015年滨州市中考化学试卷及解析.doc_第2页
2/27
2015年滨州市中考化学试卷及解析.doc_第3页
3/27
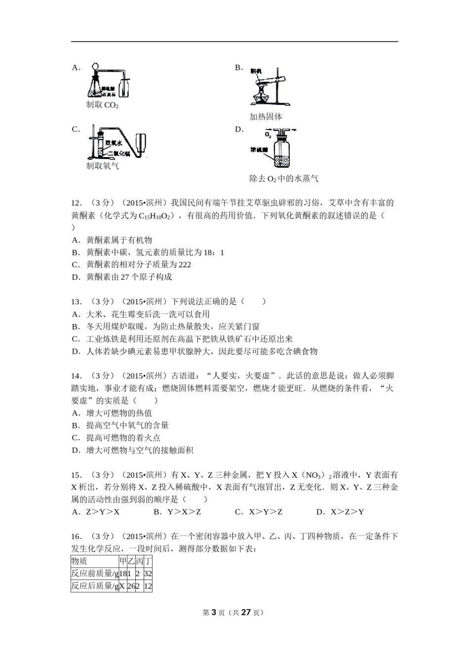
2015年山东省滨州市中考化学试卷一、(本题包括16小题,每小题只有一个选项符合题意,每小题3分,共48分)1.(3分)(2015•滨州)海洋是重要的资源,利用海水可以得到许多产品.①海水“晒盐”;②海水“制碱”;③海水“淡化”;④从海水中提取镁.其中主要利用化学变化的是()A.全部B.①②④C.只有②D.只有②④2.(3分)(2015•滨州)水是我们日常生活必不可少的物质,下列有关水的说法正确的是()A.用过滤的方法可以使硬水软化B.用活性炭吸附水中的色素和异味是化学变化C.可用肥皂水区分硬水与软水D.水通电分解时产生的氢气和氧气质量比为2:13.(3分)(2015•滨州)2015年4月22日是第46个世界地球日,其活动主题为“珍惜地球资源,转变发展方式﹣﹣提高资源利用效率”,下列做法不符合这一主题的是()A.回收利用废旧金属,保护金属资源B.推广无纸化办公,使用再生纸且双面打印C.大力发展新资源,禁止使用化石燃料D.洗菜的水用来浇花4.(3分)(2015•滨州)下列事实的结论或解释中不正确的是()A.水烧开后易把壶盖冲起﹣﹣说明温度升高分子会变大B.公园的桂花开放时满园飘香﹣﹣说明分子在不断运动C.酸碱中和反应都能生成水﹣﹣实质是H+与OH﹣结合生成了H2OD.铝制品有抗腐蚀性能﹣﹣实质是表面生成了致密氧化膜起保护作用5.(3分)(2015•滨州)下列各组物质中,由相同元素组成的是()A.冰和干冰B.银和水银C.烧碱和纯碱D.水和双氧水6.(3分)(2015•滨州)全球近140个国家将根据签署的《国际防治汞污染公约》,在2020年前禁止生产和出口含汞产品,如电池、荧光灯、化妆品、温度计、血压计等,分析如图判断关于汞元素的相关信息正确的是()第1页(共27页)A.汞的化学式为HgB.汞原子的质量为200.6gC.汞原子的中子数是80D.汞为非金属元素7.(3分)(2015•滨州)下列关于氧气的说法正确的是()A.氧气能支持燃烧,可作燃料B.水生生物能依靠溶于水中的氧气而生存C.氧气能跟所有物质发生氧化反应D.氧气约占空气总体积的78%8.(3分)(2015•滨州)如图是a、b、c三种物质的溶解度曲线,下列分析不正确的是()A.t2℃时,a、b、c三种物质的溶解度由大到小的顺序是a>b>cB.t2℃时,将50ga物质(不含结晶水)放入100g水中充分溶解得到a的饱和溶液C.将t2℃时,a、b、c三种物质的饱和溶液降温至t1℃,所得溶液的溶质质量分数关系是b>a=cD.将c的饱和溶液变为不饱和溶液,可采用降温的方法9.(3分)(2015•滨州)化学用语的学习化学的重要工具,下列对化学用语的叙述或使用正确的是()A.H3﹣﹣NH3中氮元素显﹣3价B.4H﹣﹣4个氢元素C.镁离子﹣﹣Mg+2D.氧化亚铁﹣﹣Fe3O410.(3分)(2015•滨州)二氧化碳的下列用途中只利用了其物理性质的是()A.二氧化碳能用作灭火器B.干冰能用于人工降雨C.二氧化碳能用来生产汽水等碳酸饮料D.二氧化碳用作气体肥料11.(3分)(2015•滨州)下列各项实验中,所用试剂及实验操作均正确的是()第2页(共27页)A.B.制取CO2加热固体C.D.制取氧气除去O2中的水蒸气12.(3分)(2015•滨州)我国民间有端午节挂艾草驱虫辟邪的习俗,艾草中含有丰富的黄酮素(化学式为C15H10O2),有很高的药用价值.下列氧化黄酮素的叙述错误的是()A.黄酮素属于有机物B.黄酮素中碳、氢元素的质量比为18:1C.黄酮素的相对分子质量为222D.黄酮素由27个原子构成13.(3分)(2015•滨州)下列说法正确的是()A.大米、花生霉变后洗一洗可以食用B.冬天用煤炉取暖,为防止热量散失,应关紧门窗C.工业炼铁是利用还原剂在高温下把铁从铁矿石中还原出来D.人体若缺少碘元素易患甲状腺肿大,因此要尽可能多吃含碘食物14.(3分)(2015•滨州)古语道:“人要实,火要虚”.此话的意思是说:做人必须脚踏实地,事业才能有成;燃烧固体燃料需要架空,燃烧才能更旺.从燃烧的条件看,“火要虚”的实质是()A.增大可燃物的热值B.提高空气中氧气的含量C.提高可燃物的着火点D.增大可燃物与空气的接触面积15.(3分)(2015•滨州)有X、Y、Z三种金属,把Y投入X(NO3)2溶液中,Y表面有X析出,若分别将X、...

1、当您付费下载文档后,您只拥有了使用权限,并不意味着购买了版权,文档只能用于自身使用,不得用于其他商业用途(如 [转卖]进行直接盈利或[编辑后售卖]进行间接盈利)。
2、本站所有内容均由合作方或网友上传,本站不对文档的完整性、权威性及其观点立场正确性做任何保证或承诺!文档内容仅供研究参考,付费前请自行鉴别。
3、如文档内容存在违规,或者侵犯商业秘密、侵犯著作权等,请点击“违规举报”。

碎片内容

2015年滨州市中考化学试卷及解析.doc

确认删除?