电脑桌面
添加内谋知识网--内谋文库,文书,范文下载到电脑桌面
安装后可以在桌面快捷访问

2008年山东省烟台市中考化学试题及答案.doc

2008年山东省烟台市中考化学试题及答案.doc_第1页
1/9
2008年山东省烟台市中考化学试题及答案.doc_第2页
2/9
2008年山东省烟台市中考化学试题及答案.doc_第3页
3/9
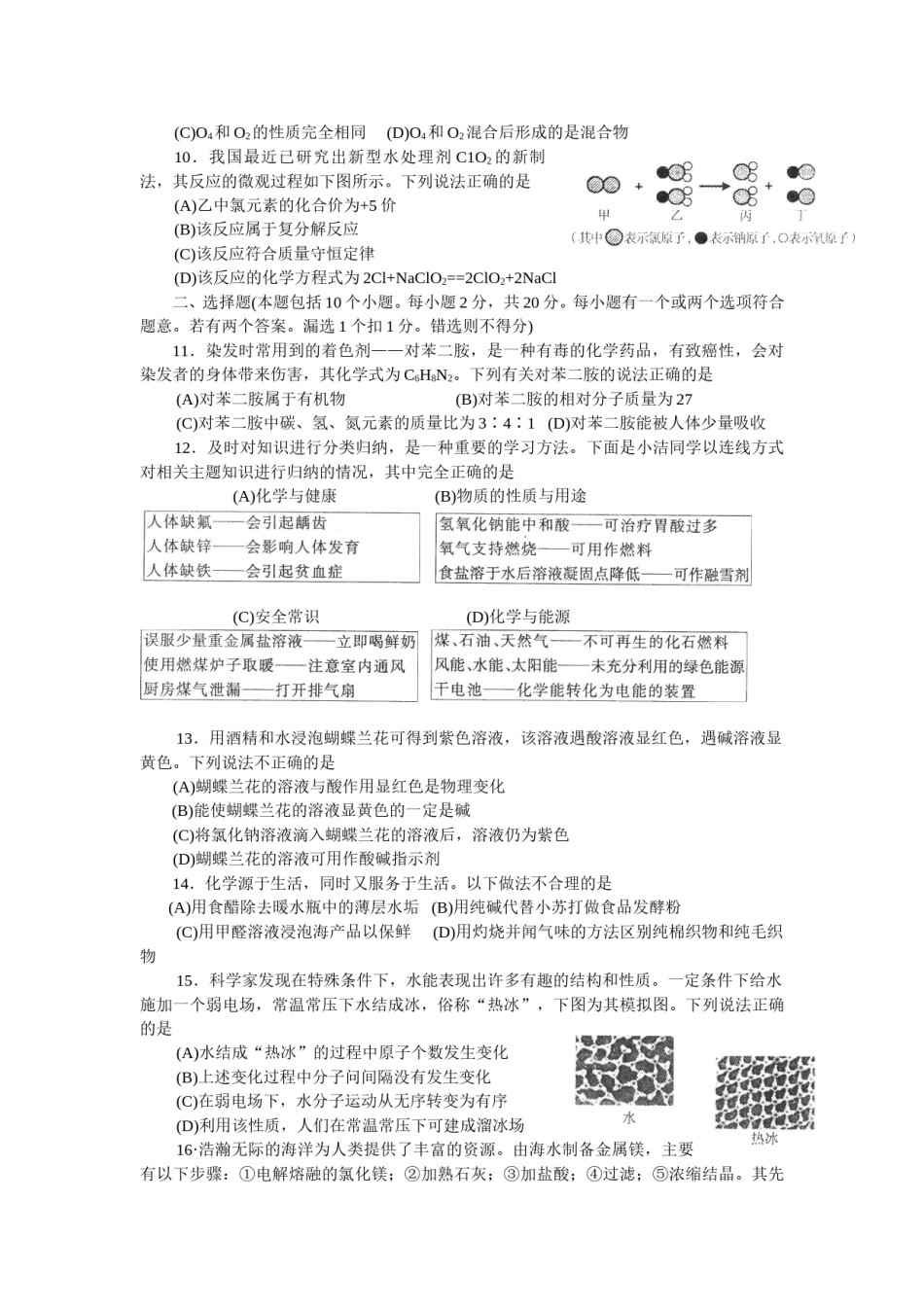
2008年山东省烟台市中考试卷【化学部分】Ⅰ卷(选择题,共30分)一、选择题(本题包括10个小题,每小题1分,共10分。每小题只有一个选项符合题意)1.人类使用材料的历史,就是人类利用物质的进步史。制造下列用品所需的材料不是通过化学变化获取的是(A)木器(B)青铜器(C)铁器(D)塑料器具2.正确的化学实验操作对实验结果、人身安全都非常重要。在下图所示实验操作中,正确的是(A)闻气体气味(B)移走蒸发皿(C)倾倒液体(D)稀释浓硫酸3.下列清洗方法中,利用乳化作用的是(A)用自来水洗手(B)用汽油清洗油污(C)用洗涤剂清洗油腻的餐具(D)用盐酸清除铁锈4.空气是一种宝贵资源。下列有关空气的说法正确的是(A)空气中含量最多的是氧元素(B)空气由氧气和氮气组成,其中氧气的质量约占空气质量的1/5(C)空气中分离出的氮气化学性质不活泼,可作食品保鲜的保护气(D)空气质量报告中所列的空气质量级别数目越大,空气质量越好5.发射“嫦娥一号”的长三甲火箭燃料是偏二甲肼(X),氧化剂是四氧化二氮(N2O4),反应的化学方程式为:X+2N2O4=3N2+2CO2+4H2O,X的化学式为(A)H2(B)CH4(C)C2H8N(D)C2H8N26.下列物质长时间露置于空气中,质量会减轻的是(不考虑水分蒸发)(A)浓盐酸(B)浓硫酸(C)石灰水(D)固体氢氧化钠7.如图,将两支燃着的蜡烛罩上茶杯,过了一会儿高的蜡烛先熄灭,低的蜡烛后熄灭,同时还观察到茶杯内壁变黑。由此我们可以得到启发:从着火燃烧的房间逃离时,下列做法中不正确的是(A)用湿毛巾捂住鼻子(B)成站立姿势跑出(C)伏低身子逃出(D)淋湿衣服爬出8.下列关于溶液的叙述正确的是(A)任何溶液中只可能含有一种溶质(B)饱和溶液一定是浓溶液,不饱和溶液一定是稀溶液(C)溶液一定是均一、稳定、澄清、透明的(D)一定温度下,物质的溶解度随溶剂的量的变化而变化9.20世纪20年代,就有人预言可能存在由4个氧原子构成的氧分子(O4),但一直没有得到证实。最近,意大利的科学家使用普通氧分子和带正电的氧离子制造出了这种新型氧分子,并用质谱仪探测到了它的存在。下列叙述中正确的是(A)O4是一种新型的化合物(B)一个O4分子中含有2个O2分子(C)O4和O2的性质完全相同(D)O4和O2混合后形成的是混合物10.我国最近已研究出新型水处理剂C1O2的新制法,其反应的微观过程如下图所示。下列说法正确的是(A)乙中氯元素的化合价为+5价(B)该反应属于复分解反应(C)该反应符合质量守恒定律(D)该反应的化学方程式为2Cl+NaClO2==2ClO2+2NaCl二、选择题(本题包括10个小题。每小题2分,共20分。每小题有一个或两个选项符合题意。若有两个答案。漏选1个扣1分。错选则不得分)11.染发时常用到的着色剂——对苯二胺,是一种有毒的化学药品,有致癌性,会对染发者的身体带来伤害,其化学式为C6H8N2。下列有关对苯二胺的说法正确的是(A)对苯二胺属于有机物(B)对苯二胺的相对分子质量为27(C)对苯二胺中碳、氢、氮元素的质量比为3∶4∶1(D)对苯二胺能被人体少量吸收12.及时对知识进行分类归纳,是一种重要的学习方法。下面是小洁同学以连线方式对相关主题知识进行归纳的情况,其中完全正确的是(A)化学与健康(B)物质的性质与用途(C)安全常识(D)化学与能源13.用酒精和水浸泡蝴蝶兰花可得到紫色溶液,该溶液遇酸溶液显红色,遇碱溶液显黄色。下列说法不正确的是(A)蝴蝶兰花的溶液与酸作用显红色是物理变化(B)能使蝴蝶兰花的溶液显黄色的一定是碱(C)将氯化钠溶液滴入蝴蝶兰花的溶液后,溶液仍为紫色(D)蝴蝶兰花的溶液可用作酸碱指示剂14.化学源于生活,同时又服务于生活。以下做法不合理的是(A)用食醋除去暖水瓶中的薄层水垢(B)用纯碱代替小苏打做食品发酵粉(C)用甲醛溶液浸泡海产品以保鲜(D)用灼烧并闻气味的方法区别纯棉织物和纯毛织物15.科学家发现在特殊条件下,水能表现出许多有趣的结构和性质。一定条件下给水施加一个弱电场,常温常压下水结成冰,俗称“热冰”,下图为其模拟图。下列说法正确的是(A)水结成“热冰”的过程中原子个数发生变化(B)上述变化过程中分子问间隔没有发生变化(C)在弱电场下,水分子运动从无序转变为有序(D)利用该性质,人们在常温常压下可建成溜冰场16·浩瀚无际的海洋为人类提供了丰富的资源。...

1、当您付费下载文档后,您只拥有了使用权限,并不意味着购买了版权,文档只能用于自身使用,不得用于其他商业用途(如 [转卖]进行直接盈利或[编辑后售卖]进行间接盈利)。
2、本站所有内容均由合作方或网友上传,本站不对文档的完整性、权威性及其观点立场正确性做任何保证或承诺!文档内容仅供研究参考,付费前请自行鉴别。
3、如文档内容存在违规,或者侵犯商业秘密、侵犯著作权等,请点击“违规举报”。

碎片内容

2008年山东省烟台市中考化学试题及答案.doc

确认删除?