电脑桌面
添加内谋知识网--内谋文库,文书,范文下载到电脑桌面
安装后可以在桌面快捷访问

2014年菏泽市中考化学试题及答案解析.doc

2014年菏泽市中考化学试题及答案解析.doc_第1页
1/12
2014年菏泽市中考化学试题及答案解析.doc_第2页
2/12
2014年菏泽市中考化学试题及答案解析.doc_第3页
3/12
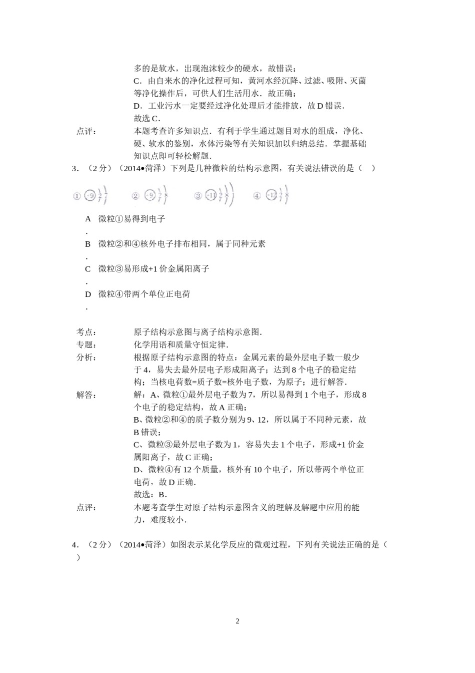
山东省菏泽市2014年中考化学试卷一、识别与选择(本题包括8小题,每小题2分,共16分)1.(2分)(2014•菏泽)家庭生活中处处都有物质变化,下列发生在家庭生活中的变化属于物理变化的是()A鲜牛奶变质B酵母粉发酵C钢丝球刷碗D洁厕精除垢....考点:化学变化和物理变化的判别.专题:物质的变化与性质.分析:化学变化是指有新物质生成的变化,物理变化是指没有新物质生成的变化,化学变化和物理变化的本质区别是否有新物质生解答:成;据此分析判断.解:A、鲜牛奶变质过程中有新物质生成,属于化学变化.点评:B、酵母粉发酵过程中有新物质生成,属于化学变化.C、钢丝球刷碗过程中没有新物质生成,属于物理变化.D、洁厕精除垢过程中有新物质生成,属于化学变化.故选:C.本题难度不大,解答时要分析变化过程中是否有新物质生成,若没有新物质生成属于物理变化,若有新物质生成属于化学变化.2.(2分)(2014•菏泽)水是生命之源,也是重要的溶剂.下列有关水的说法正确的是()A水电解生成氢气和氧气,说明水中含有氢分子和氧分子.B用肥皂水不可以区分硬水和软水.C将黄河水经沉降、过滤、吸附,灭菌等净化操作后,可供人们生活用水.D水体有一定的自净功能,部分工业污水可直接排放.考点:电解水实验;水的净化;硬水与软水;水资源的污染与防治.专题:分析:空气与水.A.根据水的组成分析;解答:B.根据肥皂水的鉴别方法来分析;C.根据自来水的净化过程分析;D.根据水体污染的原因来分析.解:A.水电解生成氢气和氧气,说明水中含有氢元素和氧元素.故错误;B.区分硬水和软水用肥皂水,加入肥皂水后搅拌,出现泡沫较1多的是软水,出现泡沫较少的硬水,故错误;C.由自来水的净化过程可知,黄河水经沉降、过滤、吸附、灭菌等净化操作后,可供人们生活用水.故正确;D.工业污水一定要经过净化处理后才能排放,故D错误.故选C.点评:本题考查许多知识点.有利于学生通过题目对水的组成,净化、硬、软水的鉴别,水体污染等有关知识加以归纳总结.掌握基础知识点即可轻松解题.3.(2分)(2014•菏泽)下列是几种微粒的结构示意图,有关说法错误的是()A微粒①易得到电子.微粒②和④核外电子排布相同,属于同种元素微粒③易形成+1价金属阳离子B微粒④带两个单位正电荷.C.D.考点:原子结构示意图与离子结构示意图.专题:分析:化学用语和质量守恒定律.解答:根据原子结构示意图的特点:金属元素的最外层电子数一般少点评:于4,易失去最外层电子形成阳离子;达到8个电子的稳定结构;当核电荷数=质子数=核外电子数,为原子;进行解答.解:A、微粒①最外层电子数为7,所以易得到1个电子,形成8个电子的稳定结构,故A正确;B、微粒②和④的质子数分别为9、12,所以属于不同种元素,故B错误;C、微粒③最外层电子数为1,容易失去1个电子,形成+1价金属阳离子,故C正确;D、微粒④有12个质量,核外有10个电子,所以带两个单位正电荷,故D正确.故选:B.本题考查学生对原子结构示意图含义的理解及解题中应用的能力,难度较小.4.(2分)(2014•菏泽)如图表示某化学反应的微观过程,下列有关说法正确的是()2A该反应属于化合反应.反应物甲的质量等于生成物丁的质量甲和丙均为有机物B甲的化学式为C2H2.C.D.考点:微粒观点及模型图的应用;有机物与无机物的区别;反应类型的判定;质量守恒定律及其应用专题:.分析:化学反应模拟图型.解答:根据化学反应的微观过程、物质的微观构成及质量守恒定律,分析反应物、生成物,写出反应的方程式,据此分析有关的问题.点评:解:由化学反应的微观过程及物质的微观构成可知,反应物是乙炔和氧气;由质量守恒定律,生成物是二氧化碳和水,反应的方程式是:2C2H2+5O24CO2+2H2O,由方程式可知:A、该反应是乙炔和氧气发生了反应,属于氧化反应.故A说法错误;B、由反应的方程式可知,反应物甲的质量不一定等于生成物丁的质量,故B说法错误;C、甲是有机物,丙不是有机物,故C说法错误;D、甲的化学式为C2H2,故D说法正确;答案:D本题在解答时,首先根据反应的微观示意图及物质的微观构成示意图,写出反应的方...

1、当您付费下载文档后,您只拥有了使用权限,并不意味着购买了版权,文档只能用于自身使用,不得用于其他商业用途(如 [转卖]进行直接盈利或[编辑后售卖]进行间接盈利)。
2、本站所有内容均由合作方或网友上传,本站不对文档的完整性、权威性及其观点立场正确性做任何保证或承诺!文档内容仅供研究参考,付费前请自行鉴别。
3、如文档内容存在违规,或者侵犯商业秘密、侵犯著作权等,请点击“违规举报”。

碎片内容

2014年菏泽市中考化学试题及答案解析.doc

确认删除?