电脑桌面
添加内谋知识网--内谋文库,文书,范文下载到电脑桌面
安装后可以在桌面快捷访问

2016年山西省中考化学试题(word版含答案).doc

2016年山西省中考化学试题(word版含答案).doc_第1页
1/19
2016年山西省中考化学试题(word版含答案).doc_第2页
2/19
2016年山西省中考化学试题(word版含答案).doc_第3页
3/19
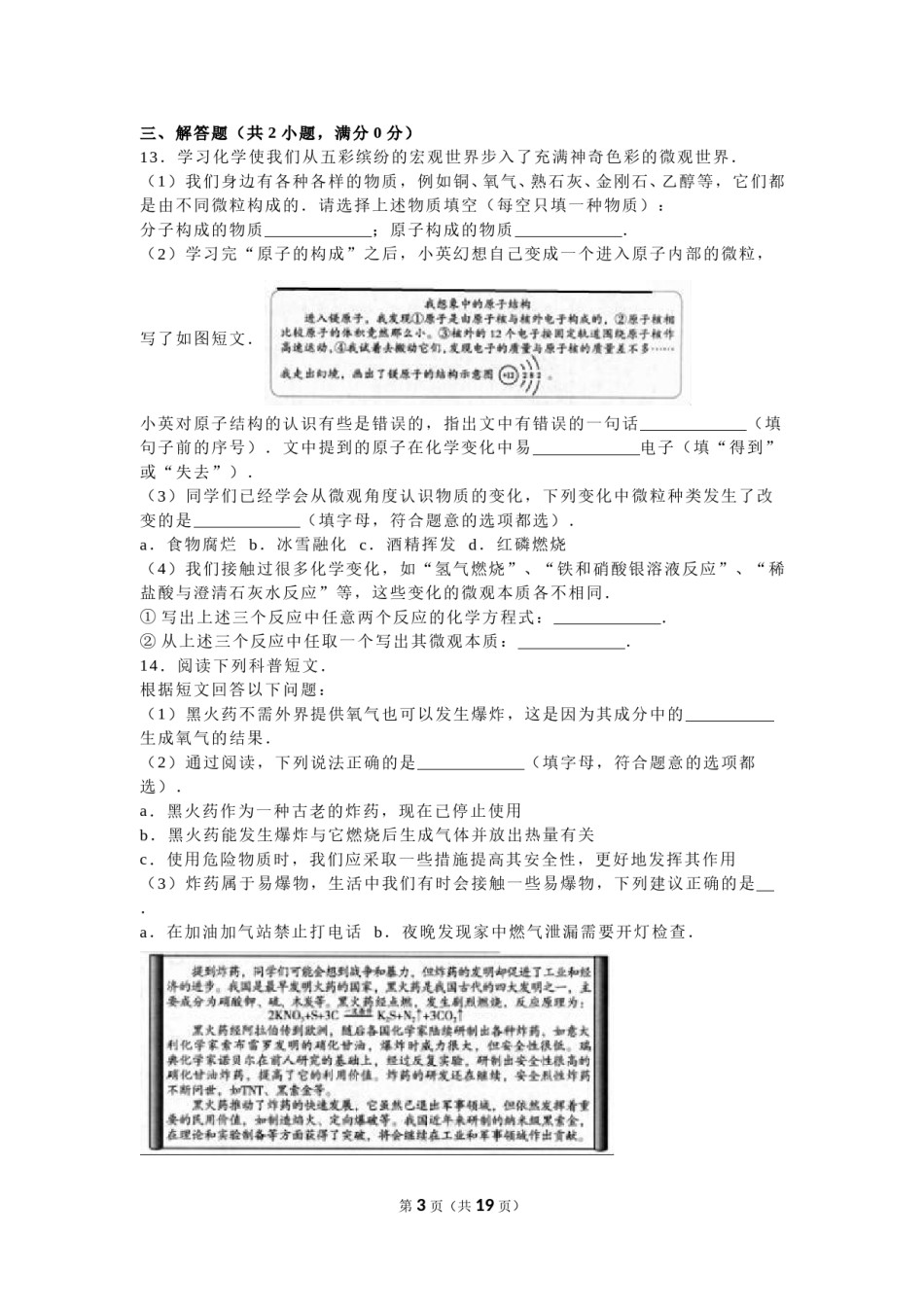
2016年山西省中考化学试卷一、选择题(共10小题,每小题2分,满分20分)1.我们每时每刻都离不开空气.空气中含量最多的气体是()A.N2B.CO2C.H2D.O22.我们每天要保证各种营养素的均衡摄入.以下食物主要提供蛋白质的是()A.鸡蛋B.大米C.香蕉D.黄瓜3.在牙膏中添加NaF等氟化物,具有防止龋齿的作用.则NaF中氟元素的化合价为()A.+2B.0C.﹣1D.﹣24.化肥的使用大大提高了粮食的产量.下列化肥属于磷肥的是()A.KNO3B.NH4ClC.KClD.Ca3(PO4)25.你遇到过很多酸性或碱性物质.一些食物的近似pH如下,其中显碱性的物质是()A.食醋,pH为2~3B.厕所清洁剂,pH为1~2C.橘子,pH为3~4D.炉具清洁剂,pH为12~136.世界上的物质多种多样,下列物质属于氧化物的是()A.葡萄糖B.液氨C.氯酸钾D.一氧化碳7.我国许多地方的家用燃料是天然气.天然气的主要成分是甲烷,下列说法正确的是()A.甲烷的相对分子质量为16gB.32g甲烷含有24g碳元素C.甲烷中碳、氢元素的质量比为1:4D.甲烷由1个碳原子和4个氢原子构成8.在学习金属的化学性质时,老师给大家演示了如图所示的实验,下列说法正确的是()A.铜片表面始终没有明显变化B.一段时间后溶液由无色变为浅绿色C.反应后溶液中一定有硫酸铜,可能有硝酸银D.通过实验现象推测银和硫酸铜溶液也可以反应9.化学对环境的保护和改善起着重要作用,下列做法错误的是()A.工业废水经处理达标后再排放B.化石燃料燃烧会造成空气污染,所以禁止使用C.使用可降解的塑料可以有效缓解“白色污染”D.使用汽油和柴油的汽车为其应采用催化净化装置,将有害气体转化为无害物质第1页(共19页)10.在“创新实验装置”的竞赛中,某化学兴趣小组设计了如图所示的装置(夹持一起已略去),引起同学们的兴趣.如图是四位同学对实验中的部分现象进行的预测,预测正确的是()A.B.C.D.二、解答题(共2小题,满分0分)11.如图为生活中常见“暖贴”的部分标签.暖贴可以贴于身体的某个部位呢,自行发热,用于取暖或热敷.(1)任意写出暖贴中两种主要成分的化学式、(Fe、H2O、NaCl、C中任写两个).(2)暖贴中活性炭具有作用,使用时空气进入暖贴,空气中的氧气与暖贴中的发生反应而使暖贴放热.(3)使用后,发现暖贴内有的物质变为红色,该红色固体主要成分的化学式为.12.乐乐查阅资料发现CaCl2可用作干燥剂.他设计了下面的转化方法,用CaCO3制得CaCl2.图中“→”表示物之间的转化关系,“→”上方为反应条件或参与反应的另一种物质.请回答下列问题:(1)A的化学式为;反应①②③都不涉及的基本反应类型是反应.(2)牛牛认为CaCO3经一步反应就可以转化为CaCl2,反应的化学方程式为.(3)对比两同学的转化关系,我们发现熟练掌握物质的化学性质可以优化物质的转化途径.写出物质B经一步转化为CaCO3的化学方程式.第2页(共19页)三、解答题(共2小题,满分0分)13.学习化学使我们从五彩缤纷的宏观世界步入了充满神奇色彩的微观世界.(1)我们身边有各种各样的物质,例如铜、氧气、熟石灰、金刚石、乙醇等,它们都是由不同微粒构成的.请选择上述物质填空(每空只填一种物质):分子构成的物质;原子构成的物质.(2)学习完“原子的构成”之后,小英幻想自己变成一个进入原子内部的微粒,写了如图短文.小英对原子结构的认识有些是错误的,指出文中有错误的一句话(填句子前的序号).文中提到的原子在化学变化中易电子(填“得到”或“失去”).(3)同学们已经学会从微观角度认识物质的变化,下列变化中微粒种类发生了改变的是(填字母,符合题意的选项都选).a.食物腐烂b.冰雪融化c.酒精挥发d.红磷燃烧(4)我们接触过很多化学变化,如“氢气燃烧”、“铁和硝酸银溶液反应”、“稀盐酸与澄清石灰水反应”等,这些变化的微观本质各不相同.①写出上述三个反应中任意两个反应的化学方程式:.②从上述三个反应中任取一个写出其微观本质:.14.阅读下列科普短文.根据短文回答以下问题:(1)黑火药不需外界提供氧气也可以发生爆炸,这是因为其成分中的生成氧气的结果.(2)通过阅读,下列说法正确的是...

1、当您付费下载文档后,您只拥有了使用权限,并不意味着购买了版权,文档只能用于自身使用,不得用于其他商业用途(如 [转卖]进行直接盈利或[编辑后售卖]进行间接盈利)。
2、本站所有内容均由合作方或网友上传,本站不对文档的完整性、权威性及其观点立场正确性做任何保证或承诺!文档内容仅供研究参考,付费前请自行鉴别。
3、如文档内容存在违规,或者侵犯商业秘密、侵犯著作权等,请点击“违规举报”。

碎片内容

2016年山西省中考化学试题(word版含答案).doc

确认删除?