电脑桌面
添加内谋知识网--内谋文库,文书,范文下载到电脑桌面
安装后可以在桌面快捷访问

精品解析:2022年广东省中考化学真题 (解析版).docx

精品解析:2022年广东省中考化学真题 (解析版).docx_第1页
1/16
精品解析:2022年广东省中考化学真题 (解析版).docx_第2页
2/16
精品解析:2022年广东省中考化学真题 (解析版).docx_第3页
3/16
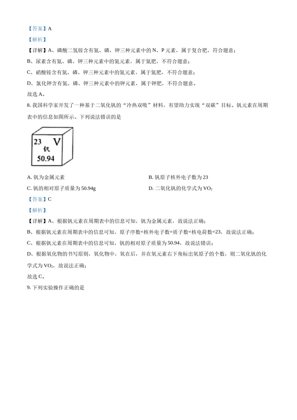
2022年广东省初中学业水平考试化学可能用到的相对原子质量:H-1C-12N-14O-16S-32Fe-56Cu-64Zn-65一、选择题:本大题共15小题,每小题3分,共45分,在每小题给出的四个选项中,只有一项是符合题目要求的。1.下列涉及化学变化的是A.光合作用B.冰雪融化C.海水蒸发D.溪水流淌【答案】A【解析】【详解】A、光合作用,有氧气等新物质生成,属于化学变化;B、冰雪融化,只是状态发生了改变,无新物质生成,属于物理变化;C、海水蒸发,只是水的状态发生了改变,无新物质生成,属于物理变化;D、溪水流淌,无新物质生成,属于物理变化。故选A。2.学校采购了一批含75%酒精的免洗消毒喷雾。你建议在存放处张贴的警示标识是A.B.C.D.【答案】D【解析】【详解】酒精易燃烧,常温下为液体,属于易燃液体,不具有腐蚀性、毒性,也不易发生爆炸,故选D。3.下列属于纯净物的是A.汽水B.氢气C.黄铜D.空气【答案】B【解析】【详解】A、汽水是由碳酸、水等混合而成,属于混合物,不符合题意;B、氢气由同种物质组成,属于纯净物,符合题意;C、黄铜由铜、锌等混合而成,属于混合物,不符合题意;D、空气由氮气、氧气等混合而成,属于混合物,不符合题意。故选B。4.我国自主研制的“极目一号”Ⅲ型浮空艇的锚泊主系缆由聚乙烯纤维制成,该材料属于A.天然橡胶B.天然纤维C.合成材料D.金属材料【答案】C【解析】【详解】A、聚乙烯纤维是合成材料,不是天然橡胶,A错,不符合题意;B、天然纤维指羊毛、棉花等,聚乙烯纤维是合成的,B错,不符合题意;C、聚乙烯是一种塑料,塑料、合成橡胶、合成纤维是有机合成材料,C对,符合题意;D、金属材料包括金属和合金,D错,不符合题意。故选C。5.下列化学用语表示两个分子的是A.O2-B.2O3C.SO2D.2O【答案】B【解析】【详解】A、表示一个氧离子,不符合题意;B、化学式前加数字表示分子数目,表示2个臭氧分子,符合题意;C、化学式的意义可以表示二氧化硫、一个二氧化硫分子、一个二氧化硫分子由一个硫原子和2个氧原子构成、二氧化硫由硫元素和氧元素组成,不符合题意;D、元素符号前加数字表示原子数目,即表示2个氧原子,不符合题意。故选B。6.科学家对人类文明和社会可持续发展作出了重要贡献。下列选项正确的是A.拉瓦锡编制了元素周期表B.门捷列夫提出了近代原子学说C.道尔顿确定了空气的组成D.屠呦呦因研究青蒿素获诺贝尔奖【答案】D【解析】【详解】A、门捷列夫发现了元素周期律并编制出元素周期表,不符合题意;B、道尔顿提出了原子学说,不符合题意;C、拉瓦锡用定量的方法测定了空气的成分,得出空气主要是由氮气和氧气组成,不符合题意;D、中国药学家屠呦呦因发现青蒿素获得诺贝尔生理医学奖,符合题意。故选D。7.荔枝生长过程中,需要施肥为果树补充营养。下列属于复合肥的是A.NH4H2PO4B.CO(NH2)2C.NH4NO3D.KCl【答案】A【解析】【详解】A、磷酸二氢铵含有氮、磷、钾三种元素中的N、P元素,属于复合肥,符合题意;B、尿素含有氮、磷、钾三种元素中的氮元素,属于氮肥,不符合题意;C、硝酸铵含有氮、磷、钾三种元素中的氮元素,属于氮肥,不符合题意;D、氯化钾含有氮、磷、钾三种元素中的钾元素,属于钾肥,不符合题意。故选A。8.我国科学家开发了一种基于二氧化钒的“冷热双吸”材料,有望助力实现“双碳”目标。钒元素在周期表中的信息如图所示。下列说法错误的是A.钒为金属元素B.钒原子核外电子数为23C.钒的相对原子质量为50.94gD.二氧化钒的化学式为VO2【答案】C【解析】【详解】A、根据钒元素在周期表中的信息可知,钒为金属元素,故说法正确;B、根据钒元素在周期表中的信息可知,原子序数=核外电子数=质子数=核电荷数=23,故说法正确;C、根据钒元素在周期表中的信息可知,钒的相对原子质量为50.94,故说法错误;D、根据氧化物的书写原则,氧化物中,氧在后,并在氧元素右下角标出氧原子的个数,则二氧化钒的化学式为VO2,故说法正确;故选C。9.下列实验操作正确的是A.B.C.D.【答案】A【解析】【详解】A、应把橡皮塞慢慢转动着塞进容器口,且不可把试管放在桌上,再使劲塞进塞子,以免压破容器,图中操作正确,符合题意;B、禁止用燃着的酒精灯...

1、当您付费下载文档后,您只拥有了使用权限,并不意味着购买了版权,文档只能用于自身使用,不得用于其他商业用途(如 [转卖]进行直接盈利或[编辑后售卖]进行间接盈利)。
2、本站所有内容均由合作方或网友上传,本站不对文档的完整性、权威性及其观点立场正确性做任何保证或承诺!文档内容仅供研究参考,付费前请自行鉴别。
3、如文档内容存在违规,或者侵犯商业秘密、侵犯著作权等,请点击“违规举报”。

碎片内容

精品解析:2022年广东省中考化学真题 (解析版).docx

确认删除?