电脑桌面
添加内谋知识网--内谋文库,文书,范文下载到电脑桌面
安装后可以在桌面快捷访问

精品解析:2023年四川省遂宁市中考历史真题(解析版).docx

精品解析:2023年四川省遂宁市中考历史真题(解析版).docx_第1页
1/12
精品解析:2023年四川省遂宁市中考历史真题(解析版).docx_第2页
2/12
精品解析:2023年四川省遂宁市中考历史真题(解析版).docx_第3页
3/12
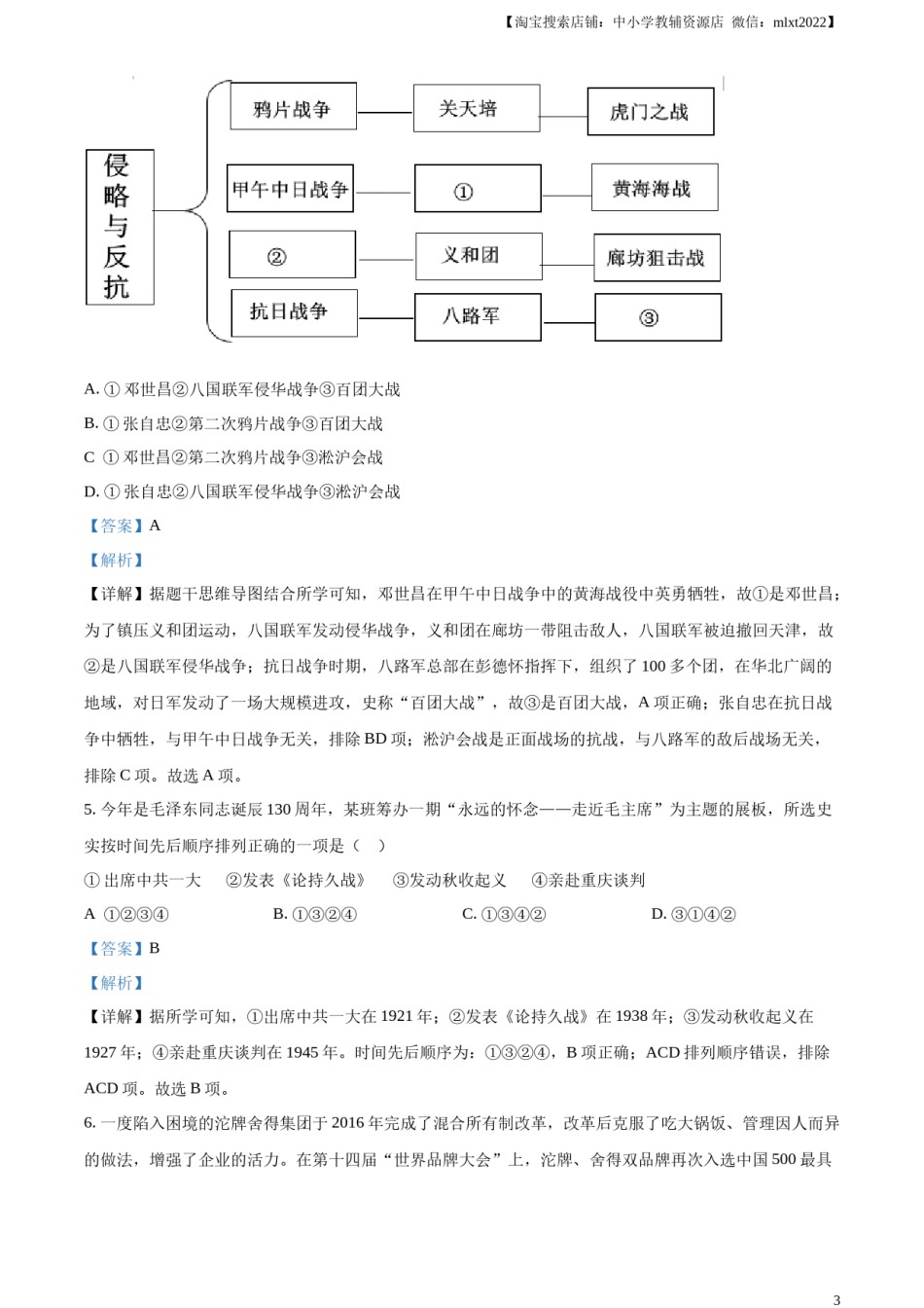
【淘宝搜索店铺:中小学教辅资源店微信:mlxt2022】2023年四川省遂宁市中考历史真题文科综合共160分,包括道德与法治、历史、地理、生命·生态·安全四部分,考试时间共140分钟。历史试卷满分50分。注意事项:1.答题前,考生务必将自己的学校、姓名、准考证号用0.5毫米的黑色墨迹签字笔填写在答题卡上,并检查条形码粘贴是否正确。2.回答选择题时,选出每小题答案后,用2B铅笔把答题卡上对应题目的答案标号涂黑。如需改动,用橡皮擦干净后,再选涂其他答案标号;回答非选择题时,将答案写在答题卡上,写在本试卷上无效。3.考试结束后,将本试卷和答题卡一并交回。一、单项选择题(每小题2分,共24分)1.宋朝诗人汪洙《神童诗》有云:“少小需勤学,文章可立身,满朝朱紫贵,尽是读书人……一举登科日,双亲未老时……玉殿传金榜,君恩赐状头。”该诗句反映了中国古代某种制度下人们对读书的重视。这一制度是()B.丞相制C.科举制D.内阁制A.分封制【答案】C【解析】【详解】据题干“少小需勤学,文章可立身,满朝朱紫贵,尽是读书人……一举登科日,双亲未老时……玉殿传金榜,君恩赐状头。”可知,材料与我国古代的科举制有关。隋文帝时开始用分科考试的办法选拔官员,隋炀帝时,正式设置进士科,考核参选者对时事的看法,按考试成绩选拔官员,我国科举制度正式诞生,C项正确;题干材料反映的是科举制,分封制在秦朝郡县制实行后被废除,排除A项;丞相制是中央官职,与科举制无关,排除B项;内阁制在明朝出现,排除D项。故选C项。2.李老师要求同学们根据以下四幅图片提炼主题,其答案最恰当的应该是()1【淘宝搜索店铺:中小学教辅资源店微信:mlxt2022】赵武灵王胡服骑射雕塑鲜卑族改用汉姓唐代胡汉乐舞交织壁画回族的形成B.经济的活跃A.君权的强化D.民族的交融C.文学的繁荣【答案】D【解析】【详解】据所学可知,赵武灵王胡服骑射说明汉族学习少数民族的生活习俗;鲜卑族改用汉姓说明少数民族学习汉族;唐代胡汉乐舞交织壁画反映汉族与少数民族的交融;回族的形成是民族交融的结果。故四幅图片反映的都是民族融合,D项正确;符合题意;图片反映的是民族交融,与君权强化、经济活跃、文学繁荣无关,排除ABC项。故选D项。3.陈独秀在《敬告青年》一文中言:“循斯现象,于人身则必死,于社会则必亡,欲救此病……是在一二敏于自觉、勇于奋斗之青年,发挥人间固有之智能,抉择人间种种之思想……。这段话中“种种之思想”在新文化运动中表现为()B.变法图强A.自强求富D.民主科学C.实业救国【答案】D【解析】【详解】据题干“陈独秀在《敬告青年》”“……是在一二敏于自觉、勇于奋斗之青年,发挥人间固有之智能,抉择人间种种之思想……。”和所学可知,1915年,陈独秀在上海创办《青年杂志》,并发表《敬告青年》一文,吹响了新文化运动的号角。新文化运动的主要阵地《新青年》和北京大学,宣扬民主与科学,促进了思想的解放,D项正确;自强求富是洋务运动的口号,排除A项;变法图强是戊戌变法的目标,排除B项;实业救国是张謇等实业家的目的,排除C项。故选D项。4.正确构建思维导图,要求所列要素与史实相符。下列选项中数字与内容的对应能体现这一要求的是()2【淘宝搜索店铺:中小学教辅资源店微信:mlxt2022】A.①邓世昌②八国联军侵华战争③百团大战.B.①张自忠②第二次鸦片战争③百团大战C①邓世昌②第二次鸦片战争③淞沪会战D.①张自忠②八国联军侵华战争③淞沪会战【答案】A【解析】【详解】据题干思维导图结合所学可知,邓世昌在甲午中日战争中的黄海战役中英勇牺牲,故①是邓世昌;为了镇压义和团运动,八国联军发动侵华战争,义和团在廊坊一带阻击敌人,八国联军被迫撤回天津,故②是八国联军侵华战争;抗日战争时期,八路军总部在彭德怀指挥下,组织了100多个团,在华北广阔的地域,对日军发动了一场大规模进攻,史称“百团大战”,故③是百团大战,A项正确;张自忠在抗日战争中牺牲,与甲午中日战争无关,排除BD项;淞沪会战是正面战场的抗战,与八路军的敌后战场无关,排除C项。故选A项。5.今年是毛泽东同志诞辰130周年,某班筹办一期“永远的怀念——走近毛主...

1、当您付费下载文档后,您只拥有了使用权限,并不意味着购买了版权,文档只能用于自身使用,不得用于其他商业用途(如 [转卖]进行直接盈利或[编辑后售卖]进行间接盈利)。
2、本站所有内容均由合作方或网友上传,本站不对文档的完整性、权威性及其观点立场正确性做任何保证或承诺!文档内容仅供研究参考,付费前请自行鉴别。
3、如文档内容存在违规,或者侵犯商业秘密、侵犯著作权等,请点击“违规举报”。

碎片内容

精品解析:2023年四川省遂宁市中考历史真题(解析版).docx

确认删除?