电脑桌面
添加内谋知识网--内谋文库,文书,范文下载到电脑桌面
安装后可以在桌面快捷访问

精品解析:2024年四川省凉山州中考历史真题(解析版).docx

精品解析:2024年四川省凉山州中考历史真题(解析版).docx_第1页
1/11
精品解析:2024年四川省凉山州中考历史真题(解析版).docx_第2页
2/11
精品解析:2024年四川省凉山州中考历史真题(解析版).docx_第3页
3/11
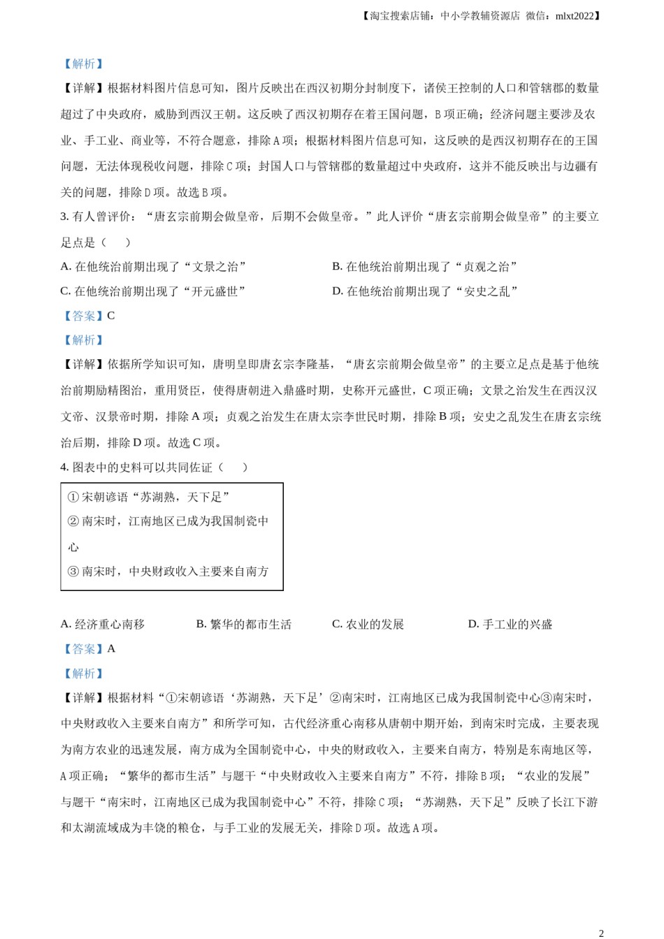
【淘宝搜索店铺:中小学教辅资源店微信:mlxt2022】凉山州2024年初中学业水平暨高中阶段学校招生考试历史试题注意事项:1.答题前,考生务必将自己的姓名、座位号、准考证号用0.5毫米的黑色墨迹签字笔填写在答题卡上,并在答题卡背面上方填涂座位号,同时检查条形码粘贴是否正确。2.选择题使用2B铅笔涂在答题卡对应题目标号的位置上;非选择题用0.5毫米黑色墨迹签字笔书写在答题卡对应题目标号的答题区域内,超出答题区域书写的答案无效;在草稿纸、试题卷上答题无效。3.考试结束后,由监考教师将试题卷、答题卡、草稿纸一并收回。本试题为道德与法治(50分)、历史(50分)合卷。全卷共6页,满分100分,考试时间90分钟。第Ⅰ卷选择题(共48分)一、选择题(在每个小题所列的四个选项中,只有一个选项符合题目要求,多选不得分,每小题2分,共48分)1.历史学家在研究中国古代某一时期的历史时,查阅了大量龟甲和兽骨上的文字拓影。他最有可能研究的是()B.秦朝历史C.唐朝历史D.宋朝历史A.商朝历史【答案】A【解析】【详解】根据材料“历史学家在研究中国古代某一时期的历史时,查阅了大量龟甲和兽骨上的文字拓影”和所学可知,甲骨文是商周时期刻在龟甲或者兽骨上的文字,是我国已发现的古代文字中年代最早、体系较为完整的文字,是一种比较成熟的文字,所以他最有可能研究的是商朝历史,A项正确;甲骨文是商周时期刻在龟甲或者兽骨上的文字,与秦朝、唐朝、宋朝等朝代关系不密切,排除BCD项。故选A项。2.观察分析图,此柱状对比图反映了西汉初期存在着什么问题()A.经济问题B.王国问题C.税收问题D.边疆问题【答案】B1【淘宝搜索店铺:中小学教辅资源店微信:mlxt2022】【解析】【详解】根据材料图片信息可知,图片反映出在西汉初期分封制度下,诸侯王控制的人口和管辖郡的数量超过了中央政府,威胁到西汉王朝。这反映了西汉初期存在着王国问题,B项正确;经济问题主要涉及农业、手工业、商业等,不符合题意,排除A项;根据材料图片信息可知,这反映的是西汉初期存在的王国问题,无法体现税收问题,排除C项;封国人口与管辖郡的数量超过中央政府,这并不能反映出与边疆有关的问题,排除D项。故选B项。3.有人曾评价:“唐玄宗前期会做皇帝,后期不会做皇帝。”此人评价“唐玄宗前期会做皇帝”的主要立足点是()B.在他统治前期出现了“贞观之治”A.在他统治前期出现了“文景之治”D.在他统治前期出现了“安史之乱”C.在他统治前期出现了“开元盛世”【答案】C【解析】【详解】依据所学知识可知,唐明皇即唐玄宗李隆基,“唐玄宗前期会做皇帝”的主要立足点是基于他统治前期励精图治,重用贤臣,使得唐朝进入鼎盛时期,史称开元盛世,C项正确;文景之治发生在西汉汉文帝、汉景帝时期,排除A项;贞观之治发生在唐太宗李世民时期,排除B项;安史之乱发生在唐玄宗统治后期,排除D项。故选C项。4.图表中的史料可以共同佐证()①宋朝谚语“苏湖熟,天下足”②南宋时,江南地区已成为我国制瓷中心③南宋时,中央财政收入主要来自南方A.经济重心南移B.繁华的都市生活C.农业的发展D.手工业的兴盛【答案】A【解析】【详解】根据材料“①宋朝谚语‘苏湖熟,天下足’②南宋时,江南地区已成为我国制瓷中心③南宋时,中央财政收入主要来自南方”和所学可知,古代经济重心南移从唐朝中期开始,到南宋时完成,主要表现为南方农业的迅速发展,南方成为全国制瓷中心,中央的财政收入,主要来自南方,特别是东南地区等,A项正确;“繁华的都市生活”与题干“中央财政收入主要来自南方”不符,排除B项;“农业的发展”与题干“南宋时,江南地区已成为我国制瓷中心”不符,排除C项;“苏湖熟,天下足”反映了长江下游和太湖流域成为丰饶的粮仓,与手工业的发展无关,排除D项。故选A项。2【淘宝搜索店铺:中小学教辅资源店微信:mlxt2022】5.线索图示有利于学生掌握历史事件发展过程。观察下面的线索图,能从图中提取到的有效信息有()①中央红军出发时间②遵义会议是转折点③长征中的重大事件④红军三大主力会师的时间C.①③④D.①②③A.②③④B.①②④【答案】D【解析】【详解】根据材料线索图“出发...

1、当您付费下载文档后,您只拥有了使用权限,并不意味着购买了版权,文档只能用于自身使用,不得用于其他商业用途(如 [转卖]进行直接盈利或[编辑后售卖]进行间接盈利)。
2、本站所有内容均由合作方或网友上传,本站不对文档的完整性、权威性及其观点立场正确性做任何保证或承诺!文档内容仅供研究参考,付费前请自行鉴别。
3、如文档内容存在违规,或者侵犯商业秘密、侵犯著作权等,请点击“违规举报”。

碎片内容

精品解析:2024年四川省凉山州中考历史真题(解析版).docx

确认删除?