电脑桌面
添加内谋知识网--内谋文库,文书,范文下载到电脑桌面
安装后可以在桌面快捷访问

精品解析:2024年黑龙江省绥化市中考历史真题(原卷版).docx

精品解析:2024年黑龙江省绥化市中考历史真题(原卷版).docx_第1页
1/7
精品解析:2024年黑龙江省绥化市中考历史真题(原卷版).docx_第2页
2/7
精品解析:2024年黑龙江省绥化市中考历史真题(原卷版).docx_第3页
3/7
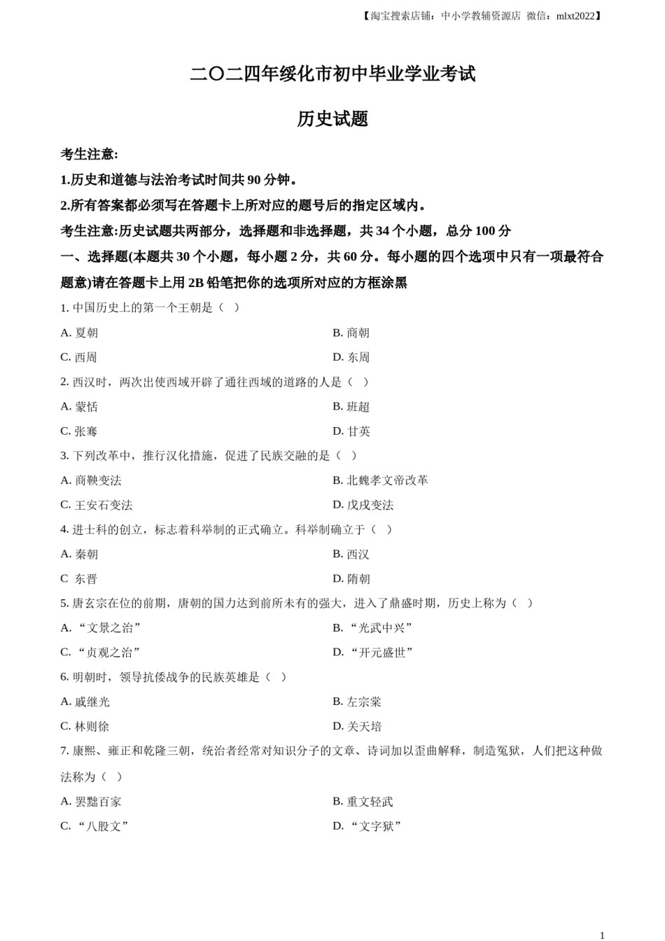
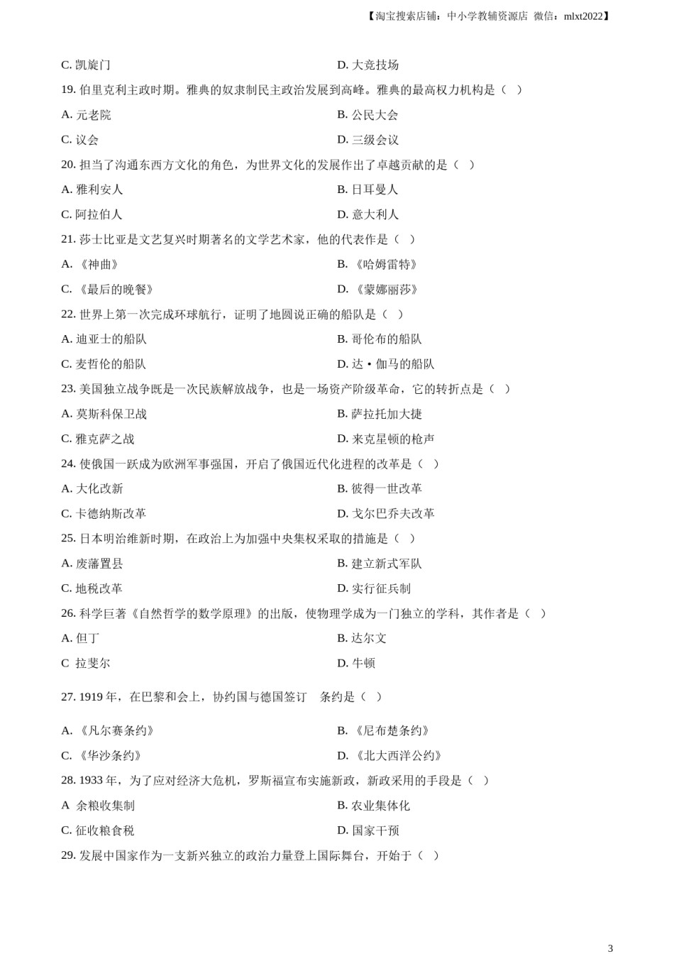
【淘宝搜索店铺:中小学教辅资源店微信:mlxt2022】二〇二四年绥化市初中毕业学业考试历史试题考生注意:1.历史和道德与法治考试时间共90分钟。2.所有答案都必须写在答题卡上所对应的题号后的指定区域内。考生注意:历史试题共两部分,选择题和非选择题,共34个小题,总分100分一、选择题(本题共30个小题,每小题2分,共60分。每小题的四个选项中只有一项最符合题意)请在答题卡上用2B铅笔把你的选项所对应的方框涂黑1.中国历史上的第一个王朝是()A.夏朝B.商朝C.西周D.东周2.西汉时,两次出使西域开辟了通往西域的道路的人是()A.蒙恬B.班超C.张骞D.甘英3.下列改革中,推行汉化措施,促进了民族交融的是()A.商鞅变法B.北魏孝文帝改革C.王安石变法D.戊戌变法4.进士科的创立,标志着科举制的正式确立。科举制确立于().A.秦朝B.西汉D.隋朝C东晋5.唐玄宗在位的前期,唐朝的国力达到前所未有的强大,进入了鼎盛时期,历史上称为()A.“文景之治”B.“光武中兴”C.“贞观之治”D.“开元盛世”6.明朝时,领导抗倭战争的民族英雄是()A.戚继光B.左宗棠C.林则徐D.关天培7.康熙、雍正和乾隆三朝,统治者经常对知识分子的文章、诗词加以歪曲解释,制造冤狱,人们把这种做法称为()B.重文轻武A.罢黜百家D.“文字狱”C.“八股文”1【淘宝搜索店铺:中小学教辅资源店微信:mlxt2022】8.宣告了中国两千多年君主专制制度终结的事件是()A.广西起义B.广州起义C.二次革命D.辛亥革命9.中国旧民主主义革命走向新民主主义革命的转折点是()A.义和团运动B.新文化运动C.五四运动D.一二·九运动10.拉开了中国革命从城市转入农村、建立根据地序幕的事件是()A.井冈山革命根据地的创建B.赣南革命根据地的创建C.陕甘边革命根据地的创建D.闽西革命根据地的创建11.标志着十年内战基本停止。抗日民族统一战线初步形成的事件是()A.国民党一大的召开B.黄埔军校的建立C.西安事变的和平解决D.北伐的胜利进军12.1945年,毛泽东以惊人的胆魄亲赴重庆,经过谈判,国共双方签署的文件是()A.《讨袁檄文》B.“双十协定”C.《对日寇的最后一战》D.“九二共识”13.在人民解放战争中,使华北全境基本解放的战役是()A.青化砭战役B.辽沈战役C.平津战役D.淮海战役14.标志着中国真正成为独立自主的国家,开辟了中国历史新纪元的事件是()A.中华人民共和国的成立B.土地改革的完成C.抗美援朝战争的胜利D.第一个五年计划的完成15.社会主义基本制度在我国建立起来,我国进入社会主义初级阶段的标志是()A.中共一大的召开B.中共八大的召开C.三大改造的基本完成D.经济特区的建立16.杂交水稻技术对解决世界性饥饿问题有重要贡献。被称为“杂交水稻之父”的农业科学家是()A.钱学森B.邓稼先C.袁隆平D.屠呦呦.17.2012年9月,我国第一艘航空母舰交接入列。这艘航空母舰是()A“定远号”B.“致远舰"C.“长征号”D.“辽宁舰"18.古埃及被认为是“尼罗河的赠礼”,古埃及文明的象征是()A.金字塔B.帕特农神庙2【淘宝搜索店铺:中小学教辅资源店微信:mlxt2022】C.凯旋门D.大竞技场19.伯里克利主政时期。雅典的奴隶制民主政治发展到高峰。雅典的最高权力机构是()A.元老院B.公民大会C.议会D.三级会议20.担当了沟通东西方文化的角色,为世界文化的发展作出了卓越贡献的是()A.雅利安人B.日耳曼人C.阿拉伯人D.意大利人21.莎士比亚是文艺复兴时期著名的文学艺术家,他的代表作是()A.《神曲》B.《哈姆雷特》C.《最后的晚餐》D.《蒙娜丽莎》22.世界上第一次完成环球航行,证明了地圆说正确的船队是()A.迪亚士的船队B.哥伦布的船队C.麦哲伦的船队D.达·伽马的船队23.美国独立战争既是一次民族解放战争,也是一场资产阶级革命,它的转折点是()A.莫斯科保卫战B.萨拉托加大捷C.雅克萨之战D.来克星顿的枪声24.使俄国一跃成为欧洲军事强国,开启了俄国近代化进程的改革是()A.大化改新B.彼得一世改革C.卡德纳斯改革D.戈尔巴乔夫改革25.日本明治维新时期,在政治上为加强中央集权采取的措施是()A.废藩置县B.建立新式军队C.地税改革D.实行征兵制26.科学巨著《自然哲学的数学原理》的出版,使物理学成为一门独立的学科,其作者是...

1、当您付费下载文档后,您只拥有了使用权限,并不意味着购买了版权,文档只能用于自身使用,不得用于其他商业用途(如 [转卖]进行直接盈利或[编辑后售卖]进行间接盈利)。
2、本站所有内容均由合作方或网友上传,本站不对文档的完整性、权威性及其观点立场正确性做任何保证或承诺!文档内容仅供研究参考,付费前请自行鉴别。
3、如文档内容存在违规,或者侵犯商业秘密、侵犯著作权等,请点击“违规举报”。

碎片内容

精品解析:2024年黑龙江省绥化市中考历史真题(原卷版).docx

确认删除?