电脑桌面
添加内谋知识网--内谋文库,文书,范文下载到电脑桌面
安装后可以在桌面快捷访问

精品解析:2022年四川省广元市中考历史真题(解析版).docx

精品解析:2022年四川省广元市中考历史真题(解析版).docx_第1页
1/13
精品解析:2022年四川省广元市中考历史真题(解析版).docx_第2页
2/13
精品解析:2022年四川省广元市中考历史真题(解析版).docx_第3页
3/13
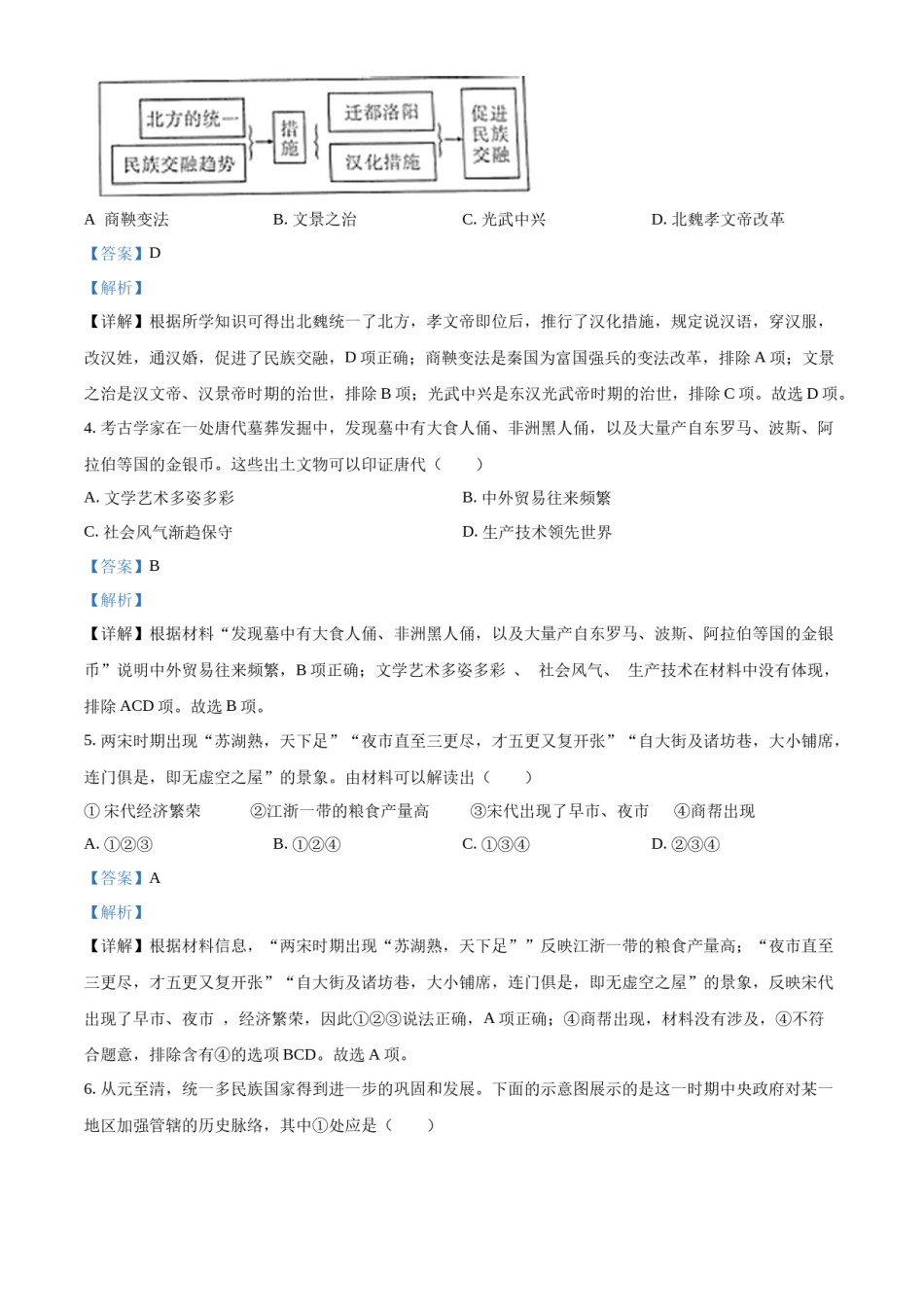
广元市2022年初中学业水平考试暨高中阶段学校招生考试历史说明:1.全卷满分60分,考试时间60分钟。2.本试卷分为第Ⅰ卷(选择题)和第Ⅱ卷(非选择题)两部分,共两个大题,18个小题。3.考生必须在答题卡上答题,写在试卷上的答案无效。选择题必须使用2B铅笔填涂答案,非选择题必须使用0.5毫米黑色墨迹签字笔答题。4.考试结束,将答题卡和试卷一并交回。第Ⅰ卷选择题(共30分)一、选择题(下列每小题给出的四个选项中,只有一个选项最符合题意,多选、错选、不选均不得分。每小题2分,共30分)1.山西省简称“晋”、山东省简称“鲁”、陕西省简称“秦”。这些省的简称与周朝哪一项政治制度有渊源()B.禅让制C.分封制D.世袭制A.郡县制【答案】C【解析】【详解】根据材料“山西省简称“晋”、山东省简称“鲁”、陕西省简称“秦”可得出“鲁”是中国春秋时国名,在山东省南部,都城在今曲阜,周武王封其弟周公旦于鲁,晋国是周武王时期分封的姬姓诸侯国,也是春秋五霸之一,秦是战国时期的诸侯国之一,是战国七雄之一,经过分析这三个省份的简称都与西周建立后实行的分封制有关,C项正确;郡县制是秦朝在地方管理上采取的措施,排除A项;禅让制是尧舜禹上古时期,排除B项;世袭制从夏朝开始,排除D项。故选C项。2.《史记·秦始皇本纪》记载:“一法度衡石丈尺。车同轨。书同文字。”下列选项与材料中秦朝巩固统一的措施无关的是()C.开拓交通D.焚书坑儒A.统一文字B.统一度量衡【答案】D【解析】【详解】“一法度衡石丈尺”反映的是度量衡,“车同轨”反映的是开拓交通,“书同文字”反映的是统一文字。材料中没有涉及焚书坑儒,D项符合题意;综合上述分析可排除ABC项。故选D项。3.广元某校历史学习小组在开展合作探究时,制作了图示卡片。下列选项与该卡片内容最契合的是()A.商鞅变法B.文景之治C.光武中兴D.北魏孝文帝改革【答案】D【解析】【详解】根据所学知识可得出北魏统一了北方,孝文帝即位后,推行了汉化措施,规定说汉语,穿汉服,改汉姓,通汉婚,促进了民族交融,D项正确;商鞅变法是秦国为富国强兵的变法改革,排除A项;文景之治是汉文帝、汉景帝时期的治世,排除B项;光武中兴是东汉光武帝时期的治世,排除C项。故选D项。4.考古学家在一处唐代墓葬发掘中,发现墓中有大食人俑、非洲黑人俑,以及大量产自东罗马、波斯、阿拉伯等国的金银币。这些出土文物可以印证唐代()A.文学艺术多姿多彩B.中外贸易往来频繁C.社会风气渐趋保守D.生产技术领先世界【答案】B【解析】【详解】根据材料“发现墓中有大食人俑、非洲黑人俑,以及大量产自东罗马、波斯、阿拉伯等国的金银币”说明中外贸易往来频繁,B项正确;文学艺术多姿多彩、社会风气、生产技术在材料中没有体现,排除ACD项。故选B项。5.两宋时期出现“苏湖熟,天下足”“夜市直至三更尽,才五更又复开张”“自大街及诸坊巷,大小铺席,连门俱是,即无虚空之屋”的景象。由材料可以解读出()①宋代经济繁荣②江浙一带的粮食产量高③宋代出现了早市、夜市④商帮出现A.①②③B.①②④【答案】AC.①③④D.②③④【解析】【详解】根据材料信息,“两宋时期出现“苏湖熟,天下足””反映江浙一带的粮食产量高;“夜市直至三更尽,才五更又复开张”“自大街及诸坊巷,大小铺席,连门俱是,即无虚空之屋”的景象,反映宋代出现了早市、夜市,经济繁荣,因此①②③说法正确,A项正确;④商帮出现,材料没有涉及,④不符合题意,排除含有④的选项BCD。故选A项。6.从元至清,统一多民族国家得到进一步的巩固和发展。下面的示意图展示的是这一时期中央政府对某一地区加强管辖的历史脉络,其中①处应是()A.西域都护B.驻藏大臣C.伊犁将军D.澎湖巡检司【答案】B【解析】【详解】根据“宣政院、达赖、班禅”等结合所学知识可知,材料反映的是对西藏地区的管理,雍正时期设驻藏大臣管理西藏,B项正确;西汉时期设西域都护管理西域,排除A项;清朝时期设伊犁将军管理新疆,排除C项;元朝时期设澎湖巡检司管理台湾,排除D项。故选B项。7.为庆祝中国共产党建党一百周年,广元某校决定排演一出有关中共一大的话剧。剧本中可能出现的情节...

1、当您付费下载文档后,您只拥有了使用权限,并不意味着购买了版权,文档只能用于自身使用,不得用于其他商业用途(如 [转卖]进行直接盈利或[编辑后售卖]进行间接盈利)。
2、本站所有内容均由合作方或网友上传,本站不对文档的完整性、权威性及其观点立场正确性做任何保证或承诺!文档内容仅供研究参考,付费前请自行鉴别。
3、如文档内容存在违规,或者侵犯商业秘密、侵犯著作权等,请点击“违规举报”。

碎片内容

精品解析:2022年四川省广元市中考历史真题(解析版).docx

确认删除?