电脑桌面
添加内谋知识网--内谋文库,文书,范文下载到电脑桌面
安装后可以在桌面快捷访问

2014广东省历史中考试卷及参考答案.doc

2014广东省历史中考试卷及参考答案.doc_第1页
1/6
2014广东省历史中考试卷及参考答案.doc_第2页
2/6
2014广东省历史中考试卷及参考答案.doc_第3页
3/6
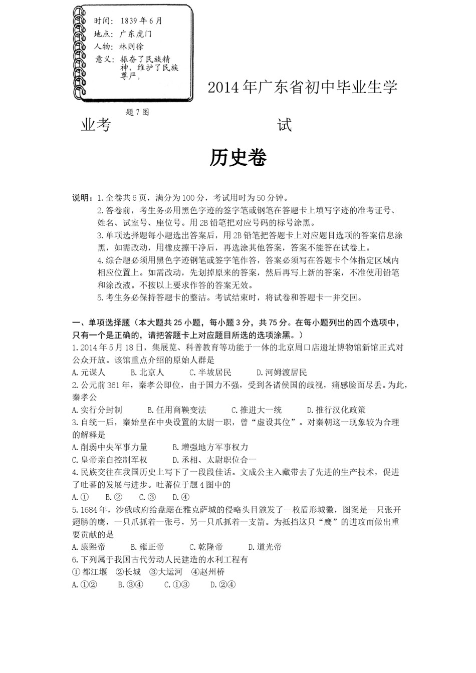
时间:1839年6月2014年广东省初中毕业生学地点:广东虎门试人物:林则徐意义:振奋了民族精历史卷神,维护了民族尊严。题7图业考说明:1.全卷共6页,满分为100分,考试用时为50分钟。2.答卷前,考生务必用黑色字迹的签字笔或钢笔在答题卡上填写字迹的准考证号、姓名、试室号、座位号。用2B铅笔把对应号码的标号涂黑。3.单项选择题每小题选出答案后,用2B铅笔把答题卡上对应题目选项的答案信息涂黑,如需改动,用橡皮擦干净后,再选涂其他答案,答案不能答在试卷上。4.综合题必须用黑色字迹钢笔或签字笔作答,答案必须写在答题卡个体指定区域内相应位置上。如需改动,先划掉原来的答案,然后再写上新的答案,不准使用铅笔和涂改液。不按以上要求作答的答案无效。5.考生务必保持答题卡的整洁。考试结束时,将试卷和答题卡一并交回。一、单项选择题(本大题共25小题,每小题3分,共75分。在每小题列出的四个选项中,只有一个是正确的,请把答题卡上对应题目所选的选项涂黑。)1.2014年5月18日,集展览、科普教育等功能于一体的北京周口店遗址博物馆新馆正式对公众开放。该馆重点介绍的原始人群是A.元谋人B.北京人C.半坡居民D.河姆渡居民2.公元前361年,秦孝公即位,由于国力不强,受到各诸侯国的歧视,痛感脸面尽丢。为此,秦孝公A.实行分封制B.任用商鞅变法C.推进大一统D.推行汉化政策3.自统一后,秦始皇在中央设置的太尉一职,曾“虚设其位”。对秦朝这一现象较为合理的解释是A.削弱中央军事力量B.增强地方军事权力C.皇帝亲自控制军权D.丞相、太尉职位合一4.民族交往在我国历史上写下了一段段佳话。文成公主入藏带去了先进的生产技术,促进了吐蕃的发展与进步。吐蕃位于题4图中的A.①B.②C.③D.④5.1684年,沙俄政府给盘踞在雅克萨城的侵略头目颁发了一枚盾形城徽,图案是一只张开翅膀的鹰,一只爪抓着一张弓,另一只爪抓着一支箭。为抵挡这只“鹰”的进攻而做出重要贡献的是A.康熙帝B.雍正帝C.乾隆帝D.道光帝6.下列属于我国古代劳动人民建造的水利工程有①都江堰②长城③大运河④赵州桥A.①②B.③④C.①③D.②④7.了解历史事件,常常需要知道事件的各个因素。综合题7图中的要素,这页笔记记录的事件是A.虎门销烟B.鸦片战争C.第二次鸦片战争D.八国联军侵华8.他的译著很快传遍全国,“天演论”、“物竞”、“天择”等词语逐渐成为报刊上的常用词语,他是A.魏源B.严复C.康有为D.陈独秀9.1911年10月15日,法国报刊刊载了一篇关于中国的新闻报道。题目是《中国的革命,崛起的国家》,其中图片有剃头店铺、起义者和武昌风光鸟瞰等。报道中的“中国革命”指的是A.戊戌变法B.辛亥革命C.北伐战争D.解放战争10.状元实业家张謇在一无资金、二无设备的情况下,历经艰辛创办了大生纱厂。该厂的创办体现的主张是A.变法图强B.民主共和C.民主科学D.实业救国11.观察题11图,从图中的信息可以归纳得出北京高师被捕学生回校题11图曹汝霖等免职令拒签和约的报道A.巴黎和会外交失败引发五四运动B.青年学生是五四运动的主力C.五四运动中心由北京转移到上海D.五四运动取得了初步胜利12.为了弘扬长征精神,某校学生编排课本剧《红军不怕远征难》。下列可入选的台词或剧情是甲:长征,点燃了工农武装割据的星星之火。乙:红军巧渡金沙江后,爬雪山、过草地,挥师北上。丙:叶挺独立团攻克汀泗桥、贺胜桥,直逼武昌城。丁:长征播下了革命的种子,铸就了伟大的长征精神。A.甲、乙B.甲、丙C.乙、丁D.丙、丁13.张学良回忆(1901年-2001年)说:“我的事情是到36岁,以后就没有了……从21岁到36岁,这就是我的生命。”张学良“36岁”时发生的重要历史事件是A.九一八事变B.西安事变C.七七事变D.重庆谈判14.有学者说:“我们正处在中国有史以来最大的转折关头……第一次全民族一心一意地在血泊和瓦砾场中奋争,以创造一个赫然在望的新时代。”这位学者述说的历史事件是A.北伐战争B.南昌起义C.抗日战争D.解放战争15.某导演准备拍摄一部反映1949年共和国诞生的纪录片。其中,标志着“中国历史进入新纪元”可选的画面是A.淮海战役B.渡江战役C.开国大典D.三大改造16.60年前,第一次全国人民代表大会在北京召开,大会通...

1、当您付费下载文档后,您只拥有了使用权限,并不意味着购买了版权,文档只能用于自身使用,不得用于其他商业用途(如 [转卖]进行直接盈利或[编辑后售卖]进行间接盈利)。
2、本站所有内容均由合作方或网友上传,本站不对文档的完整性、权威性及其观点立场正确性做任何保证或承诺!文档内容仅供研究参考,付费前请自行鉴别。
3、如文档内容存在违规,或者侵犯商业秘密、侵犯著作权等,请点击“违规举报”。

碎片内容

2014广东省历史中考试卷及参考答案.doc

确认删除?