电脑桌面
添加内谋知识网--内谋文库,文书,范文下载到电脑桌面
安装后可以在桌面快捷访问

2019年深圳市中考历史试卷及答案.doc

2019年深圳市中考历史试卷及答案.doc_第1页
1/16
2019年深圳市中考历史试卷及答案.doc_第2页
2/16
2019年深圳市中考历史试卷及答案.doc_第3页
3/16
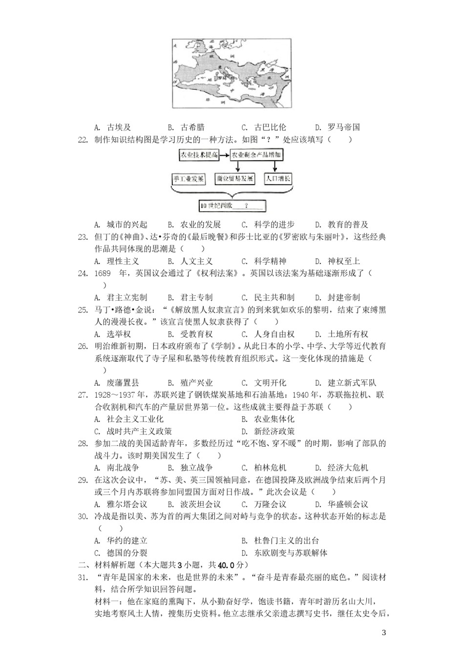
2019年广东省深圳市中考历史试卷一、选择题(本大题共30小题,共60.0分)1.原始农业的出现,是人类文明的一大进步。下列能反映这一进步的是()A.北京人采集狩猎B.河姆渡人种植水稻C.半坡人制作陶器D.相传黄帝造船只2.“天子建国,诸侯立家,卿置侧室,大夫有贰室,大夫有贰宗,土有隶子弟。”与此材料有关的制度是()A.丞相制B.郡县制C.科举制D.分封制3.稷下学宫是战国时期具有代表性的学术平台,各家学派在此进行交流与论辩。稷下学宫体现的历史现象是()A.诸侯争霸B.兼并战争C.百家争鸣D.统一思想4.在西安北郊的一座秦朝墓葬中,考古学家发掘出一批圆形方孔铜钱。该铜钱是()A.和同开宝B.五铢钱C.开元通宝D.半两钱5.宋太祖重用文臣掌握军政大权,宋太宗延续了这一措施,使文臣统兵的格局逐渐形成,文臣地位和待遇高于武将。这反映出宋朝()A.重视武将B.重视科举C.重农抑商D.重文轻武6.明朝的科举制度“只强调儒家价值观,以牺牲科学、技术、商务和工业等知识为代价,奖赏在文学和人文领域上的成就。”此材料反映了这一制度()A.促进了商业的繁荣B.不利于皇权的加强C.阻碍了社会的进步D.有利于培养创新人才7.施琅认为此地“虽在外岛,关四省要害,断不可弃”。清政府廷议后,在此“设县三、府一”。此处的“府”指()A.神州府B.台湾府C.泉州府D.苏州府8.中国历史源远流长,文化博大精深。下列历史文化名人出现最晚的是()A.曹雪芹B.玄奘C.王羲之D.苏轼9.林则徐上书道光帝:“衙门中吸食最多,如幕友、官亲、长随、书办、差役,嗜鸦片者十之八九,皆力能包庇贩卖之人。”这反映当时()A.白银大量外流B.人民体质下降C.政府吏治腐败D.军队军纪涣散10.近代以来,清政府被迫与列强签订了一系列不平等条约。下表对应的条约是()列强清政府赔款白银(两)占总赔款额百分比俄国130,371,12029%德国90,070,51520%法国70,878,24015.75%英国50,620,54511.25%日本34,793,1007.7%………………1A.《南京条约》B.《辛丑条约》C.《天津条约》D.《北京条约》11.1935年6月,红四战士们高喊着“征服夹金山,创造行军奇迹”的口号艰难前行。战士们正在进行()A.井冈山会师B.南昌起义C.万里长征D.武昌起义12.1936年,一批爱国将领提出了八项主张(见表)。由此判断,当时中国发生了()序号八项主张的内容①……容纳各党各派,共同负责救国②停止一切内战…………⑧立即召开救国会议A.卢沟桥事变B.华北危机C.九一八事变D.西安事变13.这场战争大大提高了中国的国际地位,促进了中华民族的觉醒,为中国共产党带领中国人民实现彻底的民族独立和人民解放奠定了重要基础。该战争是()A.抗日战争B.北伐战争C.鸦片战争D.抗美援朝14.一位老战士回忆1949年的战况:“司令部接到部队报告,我军已经占领了总统府,总统府的日历只翻到4月22日……”他回忆的历史事件是()A.解放沈阳B.解放南京C.解放北平D.抗美援朝15.如图中召开的会议主要是为了筹备()A.重庆判断B.一五计划C.三大改造D.成立新中国16.1953年6月,朝鲜政府追授杨根思“朝鲜民主主义人民共和国英雄”称号:彭德怀赞誉他是“中国人民的优秀儿子,国际主义的伟大战士”。根据材料判断杨根思所属的部分是()A.中国工农红军B.国民革命军第八路军C.中国人民解放军D.中国人民志愿军17.中共十一届三中全会后,下列城市中最早实行对外开放的是()A.广州B.上海C.深圳D.宁波18.在2014年的一次演讲中,缅甸总统吴登盛指出,“……不仅经受住了时间的考验,而且不断与时俱进,成为国与国关系的指导原则”。该“指导原则”是()A.一个中国原则B.和平共处五项原则C.四项基本原则D.合作共赢原则19.2019年5月31日,习近平在给澳门少年儿童的回信中写道:“我经常想起《七子之歌》,歌中表达的游子对回到母亲怀抱的渴望十分感人。”今年是澳门回归祖国()A.20周年B.22周年C.25周年D.30周年20.《汉谟拉比法典》是人类宝贵的文化遗产。该法典主要维护()A.外邦人的利益B.奴隶的利益C.奴隶主的利益D.法老的利益21.如图所示,公元2世纪,发展进入黄金时期、版国达到最大的国家是()2A.古埃及B.古希腊C.古巴比伦D.罗马帝国22.制作知识结构图是...

1、当您付费下载文档后,您只拥有了使用权限,并不意味着购买了版权,文档只能用于自身使用,不得用于其他商业用途(如 [转卖]进行直接盈利或[编辑后售卖]进行间接盈利)。
2、本站所有内容均由合作方或网友上传,本站不对文档的完整性、权威性及其观点立场正确性做任何保证或承诺!文档内容仅供研究参考,付费前请自行鉴别。
3、如文档内容存在违规,或者侵犯商业秘密、侵犯著作权等,请点击“违规举报”。

碎片内容

2019年深圳市中考历史试卷及答案.doc

确认删除?