电脑桌面
添加内谋知识网--内谋文库,文书,范文下载到电脑桌面
安装后可以在桌面快捷访问

2021年广西桂林市中考历史试题(原卷版).doc

2021年广西桂林市中考历史试题(原卷版).doc_第1页
1/4
2021年广西桂林市中考历史试题(原卷版).doc_第2页
2/4
2021年广西桂林市中考历史试题(原卷版).doc_第3页
3/4
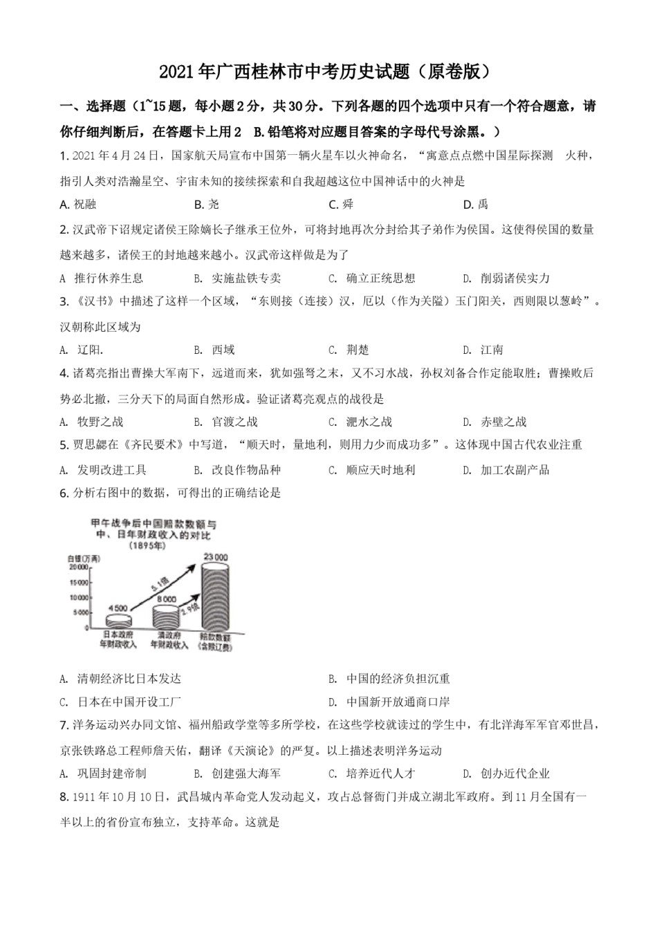
2021年广西桂林市中考历史试题(原卷版)一、选择题(1~15题,每小题2分,共30分。下列各题的四个选项中只有一个符合题意,请你仔细判断后,在答题卡上用2B.铅笔将对应题目答案的字母代号涂黑。)的火种,1.2021年4月24日,国家航天局宣布中国第一辆火星车以火神命名,“寓意点点燃中国星际探测指引人类对浩瀚星空、宇宙未知的接续探索和自我超越这位中国神话中的火神是A.祝融B.尧C.舜D.禹2.汉武帝下诏规定诸侯王除嫡长子继承王位外,可将封地再次分封给其子弟作为侯国。这使得侯国的数量.越来越多,诸侯王的封地越来越小。汉武帝这样做是为了A推行休养生息B.实施盐铁专卖C.确立正统思想D.削弱诸侯实力3.《汉书》中描述了这样一个区域,“东则接(连接)汉,厄以(作为关隘)玉门阳关,西则限以葱岭”。汉朝称此区域为A.辽阳.B.西域C.荆楚D.江南4.诸葛亮指出曹操大军南下,远道而来,犹如强弩之末,又不习水战,孙权刘备合作定能取胜;曹操败后势必北撤,三分天下的局面自然形成。验证诸葛亮观点的战役是A.牧野之战B.官渡之战C.淝水之战D.赤壁之战5.贾思勰在《齐民要术》中写道,“顺天时,量地利,则用力少而成功多”。这体现中国古代农业注重A.发明改进工具B.改良作物品种C.顺应天时地利D.加工农副产品6.分析右图中的数据,可得出的正确结论是A.清朝经济比日本发达B.中国的经济负担沉重C.日本在中国开设工厂D.中国新开放通商口岸7.洋务运动兴办同文馆、福州船政学堂等多所学校,在这些学校就读过的学生中,有北洋海军军官邓世昌,京张铁路总工程师詹天佑,翻译《天演论》的严复。以上描述表明洋务运动A.巩固封建帝制B.创建强大海军C.培养近代人才D.创办近代企业8.1911年10月10日,武昌城内革命党人发动起义,攻占总督衙门并成立湖北军政府。到11月全国有一半以上的省份宣布独立,支持革命。这就是A.辛亥革命B.二次革命C.护国战争D.护法运动9.刘伯承回忆他指挥的一次军事行动时说到,“以十几万大军远离根据地,一举跃进到敌人的深远后方去作战,这种独特的进攻方式,是史无前例的”。这一军事行动指A.百团大战B.千里挺进大别山C.攻占锦州D.百万雄师过长江10.下图为近代民族工业部分火柴品牌商标。其表达的思想是A.军事强国B.教育兴国C.实业救国D.科技兴国11.为纪念拉丁美洲独立运动--位重要领导人的功绩,南美洲的玻利维亚共和国以他的名字命名。这位领导人是A.圣雄甘地B.玻利瓦尔C.扎格鲁尔D.卡德纳斯12.1891年日本浓尾大地震的消息传到伦敦仅用1天,消息传送的速度约为每小时394千米。当时传递这个消息的工具是A.火车B.汽车C.轮船D.电报13.通过第一个、第二个五年计划,苏联建成6000多个大型企业,建立了拖拉机、汽车、飞机制造、化工、电力等部门。苏联的这些经济成就属于A.农业B.商业C.重工业D.轻工业14.1955年,来自亚洲、非洲29个国家和地区的代表在亚洲举行了第一次亚非会议。此后,发展中国家作为一支新兴独立的政治力量登上了国际舞台。这次会议召开地点在A.万隆B.巴黎C.纽约D.柏林15.新冠肺炎疫情是百年来最严重的传染病大流行。有专家提醒,只要世界上还有一个国家没有控制好疫情,病毒就会向全世界蔓延。这说明在全球化背景下各国要共同应对A.环境污染问题,B.卫生健康问题C.世界粮食问题D.男女平等问题二、非选择题(16~18题,每小题10分,共30分。请将答案填写在答题卡上。)16.阅读下列材料:.材料一两种社会现象:一种是各个学派独立地阐述学说思想,学派之间相互问难,进行辩论;另一种是游说诸侯。战国的诸子百家主张学以致用,推出自己的政策主张、治国方略,不可避免与诸侯及其官员发生争鸣。.-.孟子曾游说于齐、魏、滕、薛、宋、邹、梁等国,慷慨陈词,阐述儒家的理论和政见。——樊树志《国史概要》材料二(陈独秀)总结出,只有在中国人民,尤其是青年觉醒之后,只有在旧社会和旧文明有了根本的改变之后,中国才有摆脱军阀桎梏的可能。他认为若没有一种新的出版物,这种解放是不可能达成的……独秀于1915年9月15日在,上海创办了《青年杂志》,这个月刊一年后改名为《新青年》——周策纵《“五四”运动史》材料三他将人类这一最高思想一马克思主义的普遍...

1、当您付费下载文档后,您只拥有了使用权限,并不意味着购买了版权,文档只能用于自身使用,不得用于其他商业用途(如 [转卖]进行直接盈利或[编辑后售卖]进行间接盈利)。
2、本站所有内容均由合作方或网友上传,本站不对文档的完整性、权威性及其观点立场正确性做任何保证或承诺!文档内容仅供研究参考,付费前请自行鉴别。
3、如文档内容存在违规,或者侵犯商业秘密、侵犯著作权等,请点击“违规举报”。

碎片内容

2021年广西桂林市中考历史试题(原卷版).doc

确认删除?