电脑桌面
添加内谋知识网--内谋文库,文书,范文下载到电脑桌面
安装后可以在桌面快捷访问

2017年湖南省郴州市中考历史真题及答案.doc

2017年湖南省郴州市中考历史真题及答案.doc_第1页
1/9
2017年湖南省郴州市中考历史真题及答案.doc_第2页
2/9
2017年湖南省郴州市中考历史真题及答案.doc_第3页
3/9
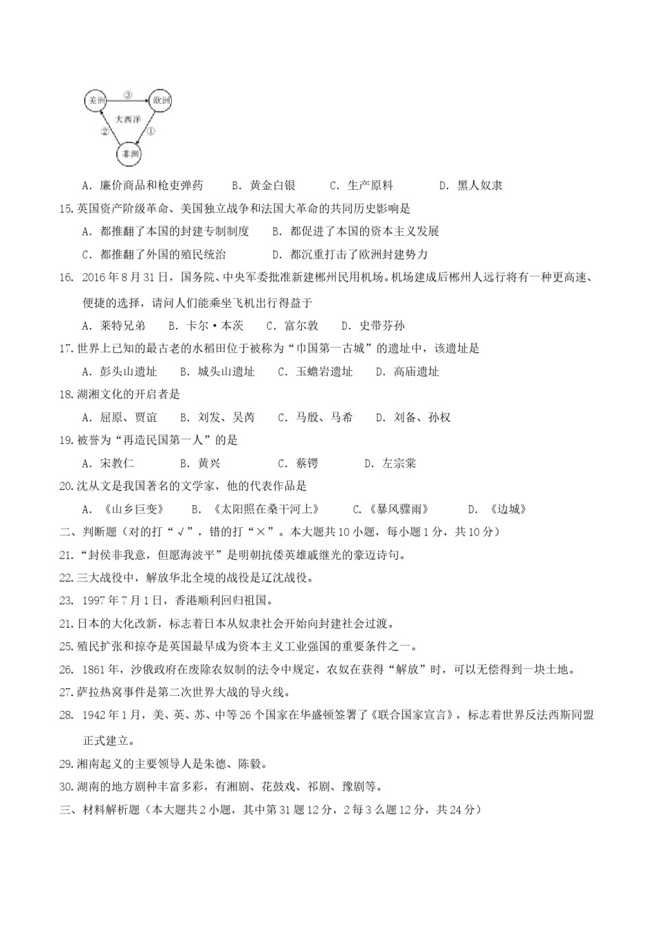
2017年湖南省郴州市中考历史真题及答案本试卷共8页,有四道大题,共34尊.!、题,满分100分,考试时间90分钟。一、选择题(本大题共20道小题每小题2分,共40分。每小题只有一个正确的答案)1.商鞅变法废除了旧制度,促进了农业生产,提高了军队战斗力,为秦国以后兼并六国、统一中国打下了坚实基础。下列措施中对战斗力提升帮助最大的是A.承认土地私有,允许自由买卖B.奖励耕战C.推行县制D.重农抑商2.下列物品出现在中国不同的时期。按时间顺序排列正确的是①筒车②司母戊鼎③《天工开物》④“交子”⑤麻沸散A.⑤②①④③B.②⑤①③④C.②⑤①④③D.⑤②①③④3.颜直卿是唐朝著名书法家,他的书法字体饱满,用笔肥厚粗拙,内含筋力。下列属于颜真卿的作品是A.B.C.D.4.由于参加科举考试需要巨大的投入,一些家族常常聚资支持子弟读书,以求光宗耀祖。到明朝时南方人在科举考试中逐渐占有优势。造成这种南北不平衡的原因是A.朝廷有意打压北方读书人B.北方人重视务农,对科举考试热情不高C.经济重心南移D.南方人更聪明,更容易考中5.李鸿章在上海联合洋枪队镇压太平军时,感叹西方国家“大炮之精纯,子药之细巧,器械之最明……实非中国所能及。”材料反映洋务派主张学习西方的A.民主思想B.政治制度C.军事技术D.风俗习惯6.1901年清政府被迫与帝国主义国家签订了《辛丑条约》。该条约A.使中国开始沦为半殖民地半封建社会B.使中国的半殖民地程度加深了C.使中国的半殖民地程度大大加深了D.使中国完全沦为半殖民地半封建社会7.1923年,陈独秀说:“五四运动虽然未能达到理想的成功,而在此运动申最努力的革命青年,遂接受世界的革命思想,由空想而实际行动,开始了中国革命之新的方向。”材料中所说的“世界的革命思想”指的是B.三民主义C.马克思主义D.毛泽东思想A.维新思想8.1934年11月6日的晚上,三位女红军借宿在湖南省郴州市汝城县沙洲村的徐解秀家,四个人盖着她床上的一块烂棉絮和一条女红军自带的棉被。第二天红军要开拔了,三位女红军把她们仅有的一条棉被剪了一半给徐解秀……”这感人的故事发生在A.北伐战争时期B.长征时期C.抗日战争时期D.解放战争时期9.郴州市的苏仙岭被誉为“天下第十八福地”,是远近闻名的旅游景点。茌1938年曾有一位发动了西安事变的爱国将领被软禁于此,他是A.张学良B.张治中C.张自忠D.李宗仁10.胡老师上历史活动课,准备了如下四副图,你觉得活动课的主题应该是A.八年抗战B.十四年抗战C.正面战场D.敌后战场11.下表从一个方面反映了中国民族资本主义的发展状况,造成这种状况的主要原因是A.辛亥革命推翻了清朝的统治B.一战期间,帝国主义放松了对中国的经济侵略C.国民政府推行了一系列发展经济的措施D.全面抗战时期运输物资的需要12.托马斯·卡伦德曾写道:“在历史的某个时刻,在欧洲郇窄的一隅,生活着五百万陆地和海岛居民,他们所拥有的白然资源极其匮乏,却创造了最原创、最绚丽的文化、商业、社会秩序和政治……成为西方文明的摇篮。”材料反映的是A.古希腊文明B.古罗马文明C.不列颠文明D.阿拉伯文明13.十四世纪发源于意大利的文艺复兴,“是一场人类相信自己有能力驾驭自然并通过自己的努力完善自身的世俗运动”。该运动均背景是A.启蒙运动的兴起B.欧洲资本主义萌芽的出现C.新航路的开辟D.工业革命的爆发14.右图是三角贸易示意图,其中②处船上运输的应该是A.廉价商品和枪吏弹药B.黄金白银C.生产原料D.黑人奴隶15.英国资产阶级革命、美国独立战争和法国大革命的共同历史影响是A.都推翻了本国的封建专制制度B.都促进了本国的资本主义发展C.都推翻了外国的殖民统治D.都沉重打击了欧洲封建势力16.2016年8月31日,国务院、中央军委批准新建郴州民用机场。机场建成后郴州人远行将有一种更高速、便捷的选择,请问人们能乘坐飞机出行得益于A.莱特兄弟B.卡尔·本茨C.富尔敦D.史带芬孙17.世界上已知的最古老的水稻田位于被称为“巾国第一古城”的遗址中,该遗址是A.彭头山遗址B.城头山遗址C.玉蟾岩遗址D.高庙遗址18.湖湘文化的开启者是A.屈原、贾谊B.刘发、吴芮C.马殷、马希D.刘备、...

1、当您付费下载文档后,您只拥有了使用权限,并不意味着购买了版权,文档只能用于自身使用,不得用于其他商业用途(如 [转卖]进行直接盈利或[编辑后售卖]进行间接盈利)。
2、本站所有内容均由合作方或网友上传,本站不对文档的完整性、权威性及其观点立场正确性做任何保证或承诺!文档内容仅供研究参考,付费前请自行鉴别。
3、如文档内容存在违规,或者侵犯商业秘密、侵犯著作权等,请点击“违规举报”。

碎片内容

2017年湖南省郴州市中考历史真题及答案.doc

确认删除?