电脑桌面
添加内谋知识网--内谋文库,文书,范文下载到电脑桌面
安装后可以在桌面快捷访问

精品解析:2021年广西玉林市中考历史试题(解析版).doc

精品解析:2021年广西玉林市中考历史试题(解析版).doc_第1页
1/12
精品解析:2021年广西玉林市中考历史试题(解析版).doc_第2页
2/12
精品解析:2021年广西玉林市中考历史试题(解析版).doc_第3页
3/12
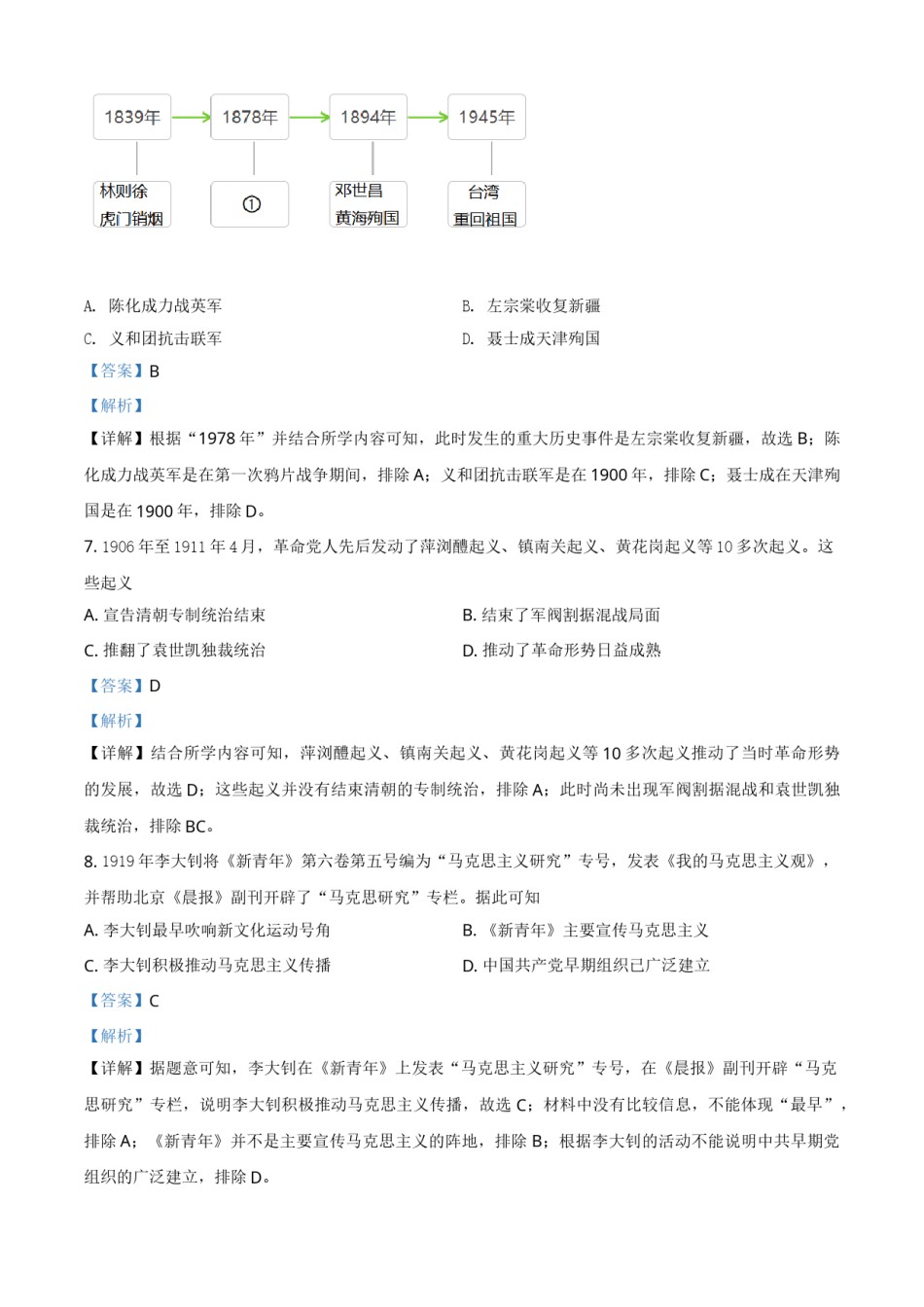
2021年广西玉林市中考历史试题一、选择题(本大题共15小题,每小题2分,共30分:在每小题给出的四个选项中,只有一项是符合题意的)1.下图所示是春秋时期的铁制器物。据此可以判断,春秋时期A.铁制器物开始出现B.铁制武器种类丰富C.铁制农具已经使用D.铁器已经取代铜器【答案】A【解析】【详解】根据图示内容可知春秋时期已经出现了铁制器物,故选A;图示仅展示了铁制器物,但无法说明种类丰富和铁制农具已经使用,排除BC;铁器取代铜器的信息更是无从体现,排除D。2.东汉中后期,外戚宦官交替专权,朝臣不能正常地执行职权。由此导致A.百家争鸣出现B.东汉走向衰亡C.民族政权并立D.藩镇割据形成【答案】B【解析】【详解】结合所学内容可知,外戚和宦官专权导致东汉的衰亡,故选B;百家争鸣是在春秋战国时期,排除A;民族政权并立是在宋辽时期,排除C;藩镇割据是在唐朝末年,排除D。3.北宋初期,宋太祖把原来由武人任职的地方高级长官逐渐改由文官担任,宋太宗时继续抑制武将、提升文官地位,文臣统兵的格局逐渐形成。这体现北宋的政治特点是A.无为而治B.外重内轻C.君弱臣强D.重文轻武【答案】D【解析】【详解】根据所学知识,为了防止唐末以来武将专横跋扈的弊端重现,宋太祖有意重用文臣掌握军政大权,后来的宋太宗继续采用抑制武将,提升文官地位,文臣统兵的格局逐渐形成。这体现的是北宋的重文轻武的特点,D正确;无为而治、外重内轻、君弱臣强都不是题干体现的北宋的政治特点,排除ABC。故选D。4.下图是《元代戏曲家分布图》。据此可以说明当时A.广大民众生活安逸B.北方文人大量南迁C.戏曲广泛流行南北D.戏曲表演形式多样【答案】C【解析】【详解】据《元代戏曲家分布图》可知,无论是长江流域,还是黄河流域,戏曲家都分布较多,这说明戏曲流行南北,C正确;材料反映的是“元代戏曲家分布”,未涉及民众生活状况、文人的迁移及戏曲的表演形式,故A、B、D排除。5.1853年,太平天国为了巩固政权,建立一个理想的地上“天国”,采取了一系列措施。其中最重要的是颁布B.《资政新篇》A.《天朝田亩制度》C.《北京市民宣言》D.《变法通议》【答案】A【解析】【分析】【详解】依据所学可知,1853年,太平天国定都天京后,颁布了纲领性文件——《天朝田亩制度》,规定不分男女,按人口和年龄平均分配土地。太平天国想通过这个方案,建立“有田同耕,有饭同食,有衣同穿,有钱同使,无处不均匀,无人不饱暖”的理想社会。它反映了千百年来农民要求得到土地的强烈愿望,所以A项符合题意;B项是1859年洪仁玕所著,具有鲜明的资本主义色彩,是近代中国先进人士最早提出的发展资本主义的方案,排除;C项是五四运动时期起草的宣言,排除;D项是维新派代表人物梁启超1896年在《时务报》上发表的文章,排除。故选A。6.下边示意图中①处应填的是A.陈化成力战英军B.左宗棠收复新疆C.义和团抗击联军D.聂士成天津殉国【答案】B【解析】【详解】根据“1978年”并结合所学内容可知,此时发生的重大历史事件是左宗棠收复新疆,故选B;陈化成力战英军是在第一次鸦片战争期间,排除A;义和团抗击联军是在1900年,排除C;聂士成在天津殉国是在1900年,排除D。7.1906年至1911年4月,革命党人先后发动了萍浏醴起义、镇南关起义、黄花岗起义等10多次起义。这些起义B.结束了军阀割据混战局面A.宣告清朝专制统治结束C.推翻了袁世凯独裁统治D.推动了革命形势日益成熟【答案】D【解析】【详解】结合所学内容可知,萍浏醴起义、镇南关起义、黄花岗起义等10多次起义推动了当时革命形势的发展,故选D;这些起义并没有结束清朝的专制统治,排除A;此时尚未出现军阀割据混战和袁世凯独裁统治,排除BC。8.1919年李大钊将《新青年》第六卷第五号编为“马克思主义研究”专号,发表《我的马克思主义观》,并帮助北京《晨报》副刊开辟了“马克思研究”专栏。据此可知A.李大钊最早吹响新文化运动号角B.《新青年》主要宣传马克思主义C.李大钊积极推动马克思主义传播D.中国共产党早期组织已广泛建立【答案】C【解析】【详解】据题意可知,李大钊在《新青年》上发表“马克思主义研究”专号,在《晨报》副刊开辟“马克思研究”...

1、当您付费下载文档后,您只拥有了使用权限,并不意味着购买了版权,文档只能用于自身使用,不得用于其他商业用途(如 [转卖]进行直接盈利或[编辑后售卖]进行间接盈利)。
2、本站所有内容均由合作方或网友上传,本站不对文档的完整性、权威性及其观点立场正确性做任何保证或承诺!文档内容仅供研究参考,付费前请自行鉴别。
3、如文档内容存在违规,或者侵犯商业秘密、侵犯著作权等,请点击“违规举报”。

碎片内容

精品解析:2021年广西玉林市中考历史试题(解析版).doc

确认删除?