电脑桌面
添加内谋知识网--内谋文库,文书,范文下载到电脑桌面
安装后可以在桌面快捷访问

2017年辽宁省盘锦市中考历史试卷(空白卷).docx

2017年辽宁省盘锦市中考历史试卷(空白卷).docx_第1页
1/8
2017年辽宁省盘锦市中考历史试卷(空白卷).docx_第2页
2/8
2017年辽宁省盘锦市中考历史试卷(空白卷).docx_第3页
3/8
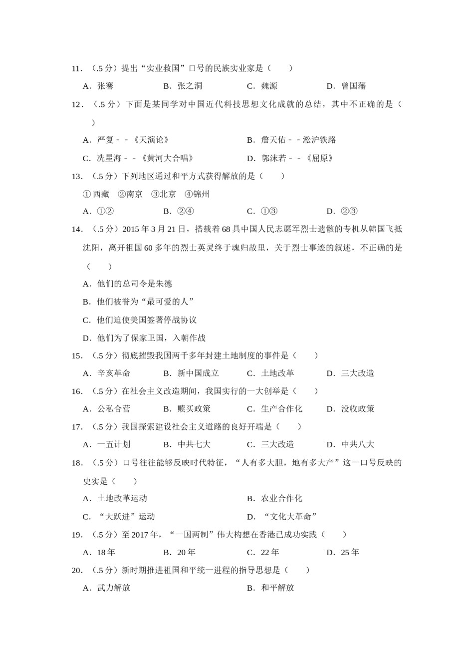
2017年辽宁省盘锦市中考历史试卷一、单项选择题(本小题共50个小题,每小题0.5分,共25分。在每小题列出的四个选项中,只有一项是正确的。)1.(.5分)第二次鸦片战争前后,割占中国领土面积最多的国家是()A.英国B.俄国C.美国D.法国2.(.5分)大大加深了中国半殖民地化程度的战争是()A.鸦片战争B.第二次鸦片战争C.甲午中日战争D.八国联军侵华战争3.(.5分)京师同文馆是近代中国第一所新式学堂,它创办于()A.洋务运动时期B.戊戌变法时期C.辛亥革命时期D.新文化运动时期4.(.5分)标志着新文化运动兴起的刊物是()A.《中外纪闻》B.《民报》C.《每周评论》D.《新青年》5.(.5分)五四运动后期,运动中心由北京转到()A.武汉B.上海C.南京D.广州6.(.5分)“铁指轻扳第一枪,寒空响彻醒天狼。人间骀荡纷纷扰,自此工农有武装。”此诗所盛赞的第一枪是指()A.武昌起义B.秋收起义C.南昌起义D.井冈山会师7.(.5分)西安事变发生后,中国共产党力主和平解决,党中央派出调停此事的是()A.毛泽东B.周恩来C.彭德怀D.朱德8.(.5分)第二十九军司令部命令:“卢沟桥即为尔等之坟墓,应与桥共存亡,不得后退。”与此命令相关的事件是()A.双十二事变B.九一八事变C.七七事变D.八一三事变9.(.5分)毛泽东在一次谈话中说:“(1945年)这一次我们去得好,击破了国民党说共产党不要和平,不要团结的谣言。”毛泽东等击破国民党谣言是在()A.西安B.上海C.南京D.重庆10.(.5分)解放战争时期,率领人民解放军开辟大别山根据地的将领是()A.彭德怀贺龙B.罗荣桓林彪C.刘伯承邓小平D.周恩来朱德11.(.5分)提出“实业救国”口号的民族实业家是()A.张謇B.张之洞C.魏源D.曾国藩12.(.5分)下面是某同学对中国近代科技思想文化成就的总结,其中不正确的是()A.严复﹣﹣《天演论》B.詹天佑﹣﹣淞沪铁路C.冼星海﹣﹣《黄河大合唱》D.郭沫若﹣﹣《屈原》13.(.5分)下列地区通过和平方式获得解放的是()①西藏②南京③北京④锦州A.①②B.②④C.①③D.②③14.(.5分)2015年3月21日,搭载着68具中国人民志愿军烈士遗骸的专机从韩国飞抵沈阳,离开祖国60多年的烈士英灵终于魂归故里,关于烈士事迹的叙述,不正确的是()A.他们的总司令是朱德B.他们被誉为“最可爱的人”C.他们迫使美国签署停战协议D.他们为了保家卫国,入朝作战15.(.5分)彻底摧毁我国两千多年封建土地制度的事件是()A.辛亥革命B.新中国成立C.土地改革D.三大改造16.(.5分)在社会主义改造期间,我国实行的一大创举是()A.公私合营B.赎买政策C.生产合作化D.没收政策17.(.5分)我国探索建设社会主义道路的良好开端是()A.一五计划B.中共七大C.三大改造D.中共八大18.(.5分)口号往往能够反映时代特征,“人有多大胆,地有多大产”这一口号反映的史实是()A.土地改革运动B.农业合作化C.“大跃进”运动D.“文化大革命”19.(.5分)至2017年,“一国两制”伟大构想在香港已成功实践()A.18年B.20年C.22年D.25年20.(.5分)新时期推进祖国和平统一进程的指导思想是()A.武力解放B.和平解放C.和平统一,一国两制D.八项主张21.(.5分)2015年12月31日我国正式成立中国人民解放军火箭军,火箭军的前身是()A.人民陆军B.华东军区海军C.人民空军D.战略导弹部队22.(.5分)下列外交活动中,有利于中国在国际事务中发挥更大作用的是()A.中国重返联合国B.中日建交C.尼克松访华D.中美建交23.(.5分)标志着我国航天技术开始跻身于世界先进行列的事件是()A.第一颗原子弹爆炸成功B.“东方红一号”卫星发射成功C.“神舟一号”发射成功D.中近程地地导弹试验成功24.(.5分)20世纪80年代,为跟踪世界新技术的发展进程,缩小与发达国家的差距,我国制定了()A.“星球大战”计划B.“863计划”C.“科教兴国”计划D.科学技术进步综合纲要25.(.5分)被誉为文艺复兴先驱的历史人物是()A.达•芬奇B.莎士比亚C.但丁D.伏尔泰26.(.5分)14﹣16世纪,促进欧洲资本主义产生和发展的历史事件有()①文艺复...

1、当您付费下载文档后,您只拥有了使用权限,并不意味着购买了版权,文档只能用于自身使用,不得用于其他商业用途(如 [转卖]进行直接盈利或[编辑后售卖]进行间接盈利)。
2、本站所有内容均由合作方或网友上传,本站不对文档的完整性、权威性及其观点立场正确性做任何保证或承诺!文档内容仅供研究参考,付费前请自行鉴别。
3、如文档内容存在违规,或者侵犯商业秘密、侵犯著作权等,请点击“违规举报”。

碎片内容

2017年辽宁省盘锦市中考历史试卷(空白卷).docx

确认删除?