电脑桌面
添加内谋知识网--内谋文库,文书,范文下载到电脑桌面
安装后可以在桌面快捷访问

2018年辽宁省营口市中考历史试卷(空白卷).docx

2018年辽宁省营口市中考历史试卷(空白卷).docx_第1页
1/4
2018年辽宁省营口市中考历史试卷(空白卷).docx_第2页
2/4
2018年辽宁省营口市中考历史试卷(空白卷).docx_第3页
3/4
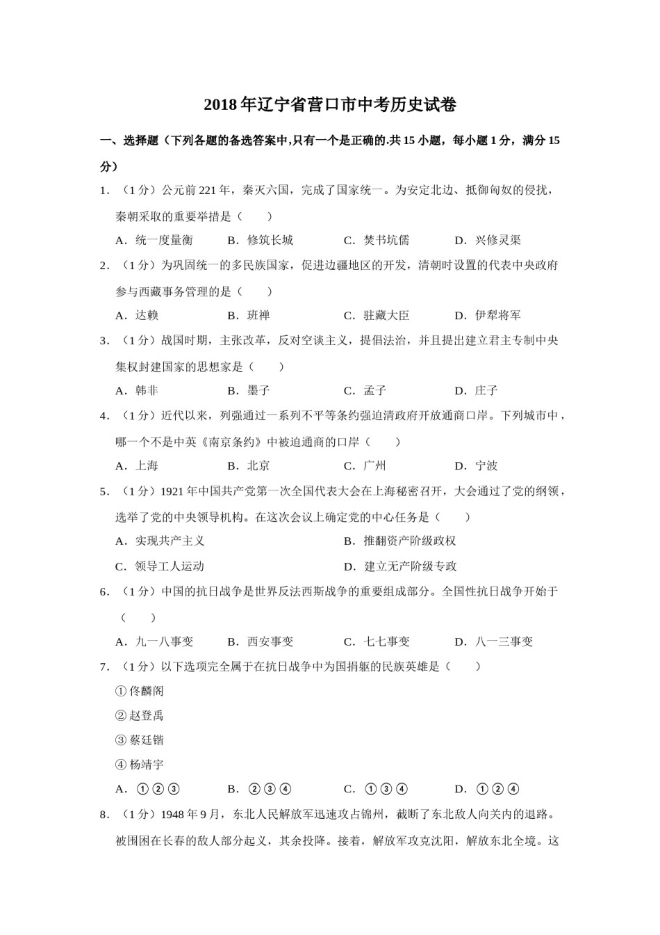
2018年辽宁省营口市中考历史试卷一、选择题(下列各题的备选答案中,只有一个是正确的.共15小题,每小题1分,满分15分)1.(1分)公元前221年,秦灭六国,完成了国家统一。为安定北边、抵御匈奴的侵扰,秦朝采取的重要举措是()A.统一度量衡B.修筑长城C.焚书坑儒D.兴修灵渠2.(1分)为巩固统一的多民族国家,促进边疆地区的开发,清朝时设置的代表中央政府参与西藏事务管理的是()A.达赖B.班禅C.驻藏大臣D.伊犁将军3.(1分)战国时期,主张改革,反对空谈主义,提倡法治,并且提出建立君主专制中央集权封建国家的思想家是()A.韩非B.墨子C.孟子D.庄子4.(1分)近代以来,列强通过一系列不平等条约强迫清政府开放通商口岸。下列城市中,哪一个不是中英《南京条约》中被迫通商的口岸()A.上海B.北京C.广州D.宁波5.(1分)1921年中国共产党第一次全国代表大会在上海秘密召开,大会通过了党的纲领,选举了党的中央领导机构。在这次会议上确定党的中心任务是()A.实现共产主义B.推翻资产阶级政权C.领导工人运动D.建立无产阶级专政6.(1分)中国的抗日战争是世界反法西斯战争的重要组成部分。全国性抗日战争开始于()A.九一八事变B.西安事变C.七七事变D.八一三事变7.(1分)以下选项完全属于在抗日战争中为国捐躯的民族英雄是()①佟麟阁②赵登禹③蔡廷锴④杨靖宇A.①②③B.②③④C.①③④D.①②④8.(1分)1948年9月,东北人民解放军迅速攻占锦州,截断了东北敌人向关内的退路。被围困在长春的敌人部分起义,其余投降。接着,解放军攻克沈阳,解放东北全境。这场战役是()A.辽沈战役B.平津战役C.淮海战役D.渡江战役9.(1分)有人说:“牛顿为工业革命创造了一把科学的钥匙,而瓦特拿着这把钥匙开启了工业革命的大门。”工业革命中,瓦特的贡献是()A.发明珍妮机B.改良蒸汽机C.发明电动机D.发明内燃机10.(1分)1825年,斯蒂芬森发明的“旅行者号”机车试车成功。此后,铁路交通迅速发展,为人们的生产和生活带来了极大的便利。这一历史现象最早发生于()A.法国B.德国C.中国D.英国11.(1分)“废除黑奴制,规定叛乱各州的黑奴应看作是自由人,可以参加联邦军队……”上述内容出自()A.《宅地法》B.《解放黑人奴隶宣言》C.1787年宪法D.《共同纲领》12.(1分)20世纪初,美国的莱特兄弟经过不断努力,把人类翱翔天空的梦想变成了现实的发明是()A.汽车B.汽船C.宇宙飞船D.飞机13.(1分)美国科学家爱迪生被许多人称为天才,他本人却回答说:“天才是1%的灵感加99%的汗水。”他的发明主要在哪个领域()A.电器发明领域B.交通运输领域C.信息化学领域D.生物工程领域14.(1分)争相使用各种新式武器,造成了交战双方共七十多万人的伤亡。这场人类战争史上被称为“凡尔登绞肉机”的战役发生在()A.美国南北战争期间B.早期殖民扩张过程中C.第一次世界大战期间D.第二次世界大战期间15.(1分)20世纪四五十年代发生的第三次科技革命的核心是()A.电子计算机的广泛使用B.原子能技术的利用C.航天技术的突破D.克隆技术的应用二、列举题(共5分)16.(3分)列举中国古代科技“四大发明”中任意三项成就。17.(2分)请根据下列提示信息写出相关内容。(1)古代历史上中西交通的陆上要道是。(2)“红军不怕远征难,万水千山只等闲。”所反映的重大历史事件是。三、解答题(共1小题,满分10分)18.(10分)阅读下列三幅图片,回答问题。(1)图1,1911年以孙中山为代表的革命党人领导和发动了辛亥革命,这次革命运动推翻了哪一封建王朝的统治?这次革命运动后使什么观念深入人心?(2)图2,五四爱国运动发生在哪一年?最先发生在哪一城市?这是一场什么性质的运动?有何重大历史意义?(3)图3,华盛顿在北美独立战争中有何重大贡献?“宣告北美13个殖民地脱离英国独立”出自北美独立战争期间大陆会议发表的哪一历史文献?17世纪英国资产阶级革命结束后颁布了哪一重要历史文献?18世纪法国资产阶级革命过程中颁布了哪重要历史文献?四、材料解析题(共10分)19.(10分)阅读下列材料,回答问题:材料一:15...

1、当您付费下载文档后,您只拥有了使用权限,并不意味着购买了版权,文档只能用于自身使用,不得用于其他商业用途(如 [转卖]进行直接盈利或[编辑后售卖]进行间接盈利)。
2、本站所有内容均由合作方或网友上传,本站不对文档的完整性、权威性及其观点立场正确性做任何保证或承诺!文档内容仅供研究参考,付费前请自行鉴别。
3、如文档内容存在违规,或者侵犯商业秘密、侵犯著作权等,请点击“违规举报”。

碎片内容

2018年辽宁省营口市中考历史试卷(空白卷).docx

确认删除?