电脑桌面
添加内谋知识网--内谋文库,文书,范文下载到电脑桌面
安装后可以在桌面快捷访问

2020年辽宁省铁岭、抚顺、本溪、葫芦岛四市中考历史试题(空白卷).doc

2020年辽宁省铁岭、抚顺、本溪、葫芦岛四市中考历史试题(空白卷).doc_第1页
1/5
2020年辽宁省铁岭、抚顺、本溪、葫芦岛四市中考历史试题(空白卷).doc_第2页
2/5
2020年辽宁省铁岭、抚顺、本溪、葫芦岛四市中考历史试题(空白卷).doc_第3页
3/5
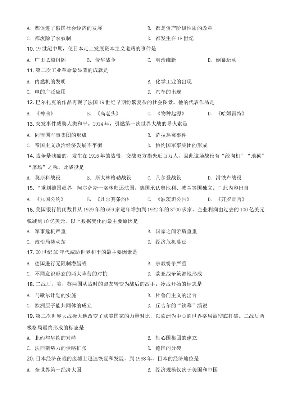
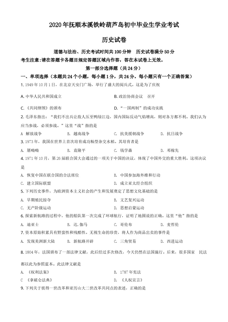
2020年抚顺本溪铁岭葫芦岛初中毕业生学业考试历史试卷道德与法治、历史考试时间共100分钟历史试卷满分50分考生注意:请在答题卡各题目规定答题区域内作答,答在本试卷上无效。第一部分选择题(共24分)一、单项选择(本题共24个小题,每小题1分,共24分。每小题只有一个正确答案)1.1949年10月1日,在北京天安门广场,举行了盛大的阅兵式。这是为了庆祝A.中华人民共和国成立B.政治协商会议的召开C.《共同纲领》的颁布D.“一国两制”的成功实践2.毛泽东指出:“我们不出兵让敌人压至鸭绿江边,国内国际反动气焰增高,则对各方都不利。我们认为.应当参战,必须参战。”这里“战”指的是A解放战争B.越南战争C.抗美援朝战争D.抗日战争3.1973年,我国在世界上首次培育成功籼型杂交水稻。其培育者是A.屠呦呦B.袁隆平C.钱学森D.邓稼先4.1971年10月,第26届联合国大会通过的一项关于中国的决议,体现了中国外交的重大胜利。这项决议是A.恢复中国在联合国的合法席位B.中国参加海外维和行动C.建立国际联盟D.成立亚太经合组织5.下列历史事件,为欧洲资本主义社会的产生和发展奠定了思想文化基础的是A.早期殖民掠夺B.文艺复兴运动C.无产阶级运动D.思想启蒙运动6.探索新航路的过程中,他的船队第一次完成了环球航行,证明了地圆说的正确。这里“他”指的是A.迪亚士B.达.伽马C.哥伦布D.麦哲伦7.资本原始积累具有野蛮性和残酷性。无视生命的珍贵,将人作为商品出卖的事件是A.发现美洲新大陆B.新航路开辟C.三角贸易D.西进运动8.1804年,法国颁布了一部法律文献,此后经过多次修改,今天仍然在法国施行。后来,很多国家的民法都以此为参照蓝本。此法律文献是.A.《权利法案》B.1787年宪法D.《人权宣言》C《拿破仑法典》9.下列关于彼得一世改革和亚历山大二世改革共同点的表述,正确的是A.都促进了俄国社会经济的发展B.都是资产阶级性质的改革C.都废除了农奴制D.都发生在18世纪10.19世纪中期,使日本走上发展资本主义道路的事件是A.广田弘毅组阁B.侵华战争C.明治维新D.倒幕运动11.第二次工业革命最显著的成就是A.内燃机的发明B.化学工业的出现C.电的广泛应用D.汽车的出现12.巴尔扎克的作品再现了法国19世纪早期纷繁复杂的社会图景。他的代表作品是A.《神曲》B.《高老头》C.《物种起源》D.《哈姆雷特》13.突发事件威胁人类和平。1914年,引燃第一次世界大战的导火索是A.同盟国军事集团的形成B.萨拉热窝事件C.帝国主义政治经济发展不平衡D.协约国军事集团的形成14.战争是残酷的,发生在1916年的战役,交战双方损失近百万人,因此这场战役有“绞肉机”“地狱”“屠场”之称。此战役是A.莫斯科战役B.斯大林格勒战役C.凡尔登战役D.滑铁卢战役15.“重划德国疆界,阿尔萨斯一洛林归还法国,德国承认奥地利、波兰等国独立。”此内容出自A.《九国公约》B.《凡尔赛条约》C.《波茨坦公告》D.《开罗宣言》16.美国银行倒闭数目从1929年的659家逐年增加到1932年的3700多家,企业利润由过去的100亿美元锐减到10亿美元。以上数据变化的最主要原因是B.国家之间矛盾重重A.军事危机严重D.经济危机蔓延C.政治局势动荡17.20世纪30年代威胁世界和平的最主要因素是A.德国进行无限制潜艇战B.宗教纷争严重C.不同意识形态的两大阵营的对抗D.欧亚战争策源地形成18.二战后,美、苏两国从战时的盟友转变为战后的敌手。冷战开始的标志是A.马歇尔计划的实施B.杜鲁门主义的出台C.欧洲原子能共同体的成立D.丘吉尔的“铁幕”演说19.第二次世界大战极大地改变了欧美国家的力量对比,以欧洲为中心的世界格局被彻底打破。二战后两极格局最终形成的标志是A.北约与华约的对峙B.轴心国集团的建立C.法西斯势力的侵略扩张D.德国的分裂20.日本经济在战的废墟上迅速恢复和发展,到1968年,日本的经济地位是A.全世界第一经济大国B.经济规模仅次于美国和中国C.资本主义世界的第二经济大国D.经济规模仅次于西欧21.1991年,苏联的红旗悄然落下,红色的年轮在大国兴起的舞台上刻写了74圈。这一事件带来的国际影响是B.柏林危机A.两极格局结束C.非洲17国独立D.掀起拉美独立运动22.第二次世界大战后,世界资本主义殖民体系逐渐崩溃,亚非拉的民族独立浪潮改变...

1、当您付费下载文档后,您只拥有了使用权限,并不意味着购买了版权,文档只能用于自身使用,不得用于其他商业用途(如 [转卖]进行直接盈利或[编辑后售卖]进行间接盈利)。
2、本站所有内容均由合作方或网友上传,本站不对文档的完整性、权威性及其观点立场正确性做任何保证或承诺!文档内容仅供研究参考,付费前请自行鉴别。
3、如文档内容存在违规,或者侵犯商业秘密、侵犯著作权等,请点击“违规举报”。

碎片内容

2020年辽宁省铁岭、抚顺、本溪、葫芦岛四市中考历史试题(空白卷).doc

确认删除?