电脑桌面
添加内谋知识网--内谋文库,文书,范文下载到电脑桌面
安装后可以在桌面快捷访问

广东省2019年中考历史真题试题(含解析).docx

广东省2019年中考历史真题试题(含解析).docx_第1页
1/14
广东省2019年中考历史真题试题(含解析).docx_第2页
2/14
广东省2019年中考历史真题试题(含解析).docx_第3页
3/14
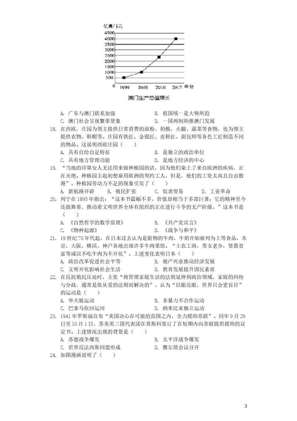
2019年广东省中考历史试卷一、选择题(本大题共25小题,共75分)1.《周易•系辞下》记载,“黄帝、尧、舜……舟楫之利以济不通”。以下考古发现能够印证记载中“舟楫”的是()A.辽宁建平出土的彩陶罐B.河南舞阳出土的七孔骨笛C.重庆巫山出土的筒形瓶D.陕西宝鸡出土的船形彩陶壶2.对如图所示秦国有关信息,理解正确的是()A.商鞅变法成效显著B.分封制基本瓦解C.诸侯混战破坏经济D.改革图强成为风潮3.公元3世纪,西域商人只有得到魏国敦煌太守仓慈发给的专门许可证,才可以去洛阳从事商业贸易。这种现象说明()A.西北地区民族关系紧张B.丝绸之路仍在发挥作用C.中外文化交流基本中断D.政权分立影响经济发展4.据记载,文成公主入藏时,携带的嫁妆有释迦佛像,360卷经典,大量珍宝、金鞍玉辔、绸帛、种子,60种营造与工技著作,100多种医方、4种医学论著等。丰富的嫁妆种类折射出唐朝()A.对边疆统治加强B.民族交融成为主流C.经济文化的繁荣D.开元盛世成就辉煌5.如表所示赋粮比例信息说明()北宋熙宁九年(1076年)赋粮南、北方所占比例单位总计北方数南方数南方所占比例(%)贯、石、匹、两100181534414841560331255.93A.黄河流域战乱频繁B.南方经济地位重要C.文化重心开始南移D.北民南迁速度加快6.从设置宣政院到澎湖巡检司,从戚继光荡平倭寇到郑成功驱逐荷兰殖民者,从册封达赖、班禅到设置驻藏大臣。如果给上述史实提炼一个主题,较为合理的是()A.政治的成熟与稳定B.文化的碰撞与交流C.国家的巩固与发展D.外交的开放与危机7.乾隆嘉庆时期,文人大多埋头于古籍,不敢过问社会现实,考据之风大盛,形成为考据而考据的现象。这反映了清代()A.思想专制加强B.传统文化衰落C.八股取士盛行D.儒家地位提高8.19世纪洋人苦于无法找到改变贸易困境的商品,在他们看来,“中国拥有一切东西,世界上最好的食物:米,最好的饮料:茶,最好的衣物:棉花、丝绸等”。“幸运的是一种新的商品出现了”,“新的商品”是()A.棉纺织品B.机器C.鸦片D.枪炮9.1872年到1875年间,120名赴美留学幼童中,人数居前三位的广东、江苏、浙江分别为84人、20人和9人;甲午战争后,留学生的分布逐步向长江流域延伸。留学生地域分布的变化()A.加速了科举制度的瓦解B.与近代化进程基本一致C.推动了洋务运动的开始D.加剧了中国的半封建化110.太后、皇帝和侍从“穿着普通人的粗布衣服,以免被官员认出,惶惶然向西逃亡。在长途的艰难流亡之后,10月23日,朝廷在西安重建起来。”这情形出现在()A.鸦片战争期间B.第二次鸦片战争期间C.甲午中日战争期间D.八国联军侵华战争期间11.有学者认为,维新变法、辛亥革命等失败的共同原因在于没有发动普通民众;五四运动中,年轻的工人阶级为站在潮头的青年知识分子先锋队提供了可靠而强大的后盾。该学者旨在说明()A.维新变法主张君主立宪B.辛亥革命缺乏社会基础C.五四运动具有爱国性质D.政治革命需要民众参与12.对如图所示信息理解正确的是()A.敌后战场抗日力量壮大B.正面战场地位遭到削弱C.全民抗战取得重大成果D.日本“囚笼”政策破产13.“妥协”在现代汉语词典中的解释为“用让步的方法避免冲究或争执”。下列事件通过“妥协”方法解决的是()A.九一八事变B.华北事变C.西安事变D.卢沟桥事变14.如图漫画作者意在说明()A.社会主义建设遭遇到挫折B.人民的生产热情空前高涨C.经济建设要尊重客观规律D.大跃进遏制浮夸风的蔓延15.邓小平说:“这些年来搞改革的一条经验,就是首先调动农民的积极性,把生产经营的自主权利下放给农民。”下列能够体现这一主张的是()A.农业合作社B.农业集体化C.人民公社D.家庭联产承包责任制16.如表信息反映了()1949-2017年与中国建交国家数量年份1949年1959年1969年1979年1989年1999年2017年国家数量(个)103445120136162175A.世界殖民体系走向瓦解B.中国国际地位不断提高C.第三世界力量日益壮大D.改革开放增强综合国力17.如图澳门生产总值增长说明()2A.广东与澳门联系加强B.祖国统一是大势所趋C.澳门社会呈现繁荣景象D.一国两制助推澳门发展18.在西欧,庄园为领主提供日常消费的面粉、奶酪、火腿、蔬菜等食物,也为领主提供...

1、当您付费下载文档后,您只拥有了使用权限,并不意味着购买了版权,文档只能用于自身使用,不得用于其他商业用途(如 [转卖]进行直接盈利或[编辑后售卖]进行间接盈利)。
2、本站所有内容均由合作方或网友上传,本站不对文档的完整性、权威性及其观点立场正确性做任何保证或承诺!文档内容仅供研究参考,付费前请自行鉴别。
3、如文档内容存在违规,或者侵犯商业秘密、侵犯著作权等,请点击“违规举报”。

碎片内容

广东省2019年中考历史真题试题(含解析).docx

确认删除?